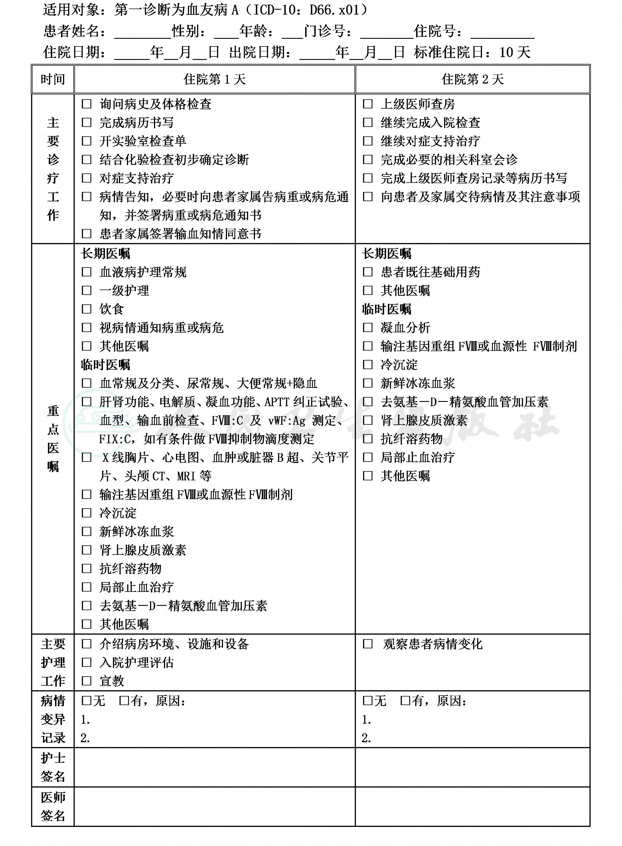
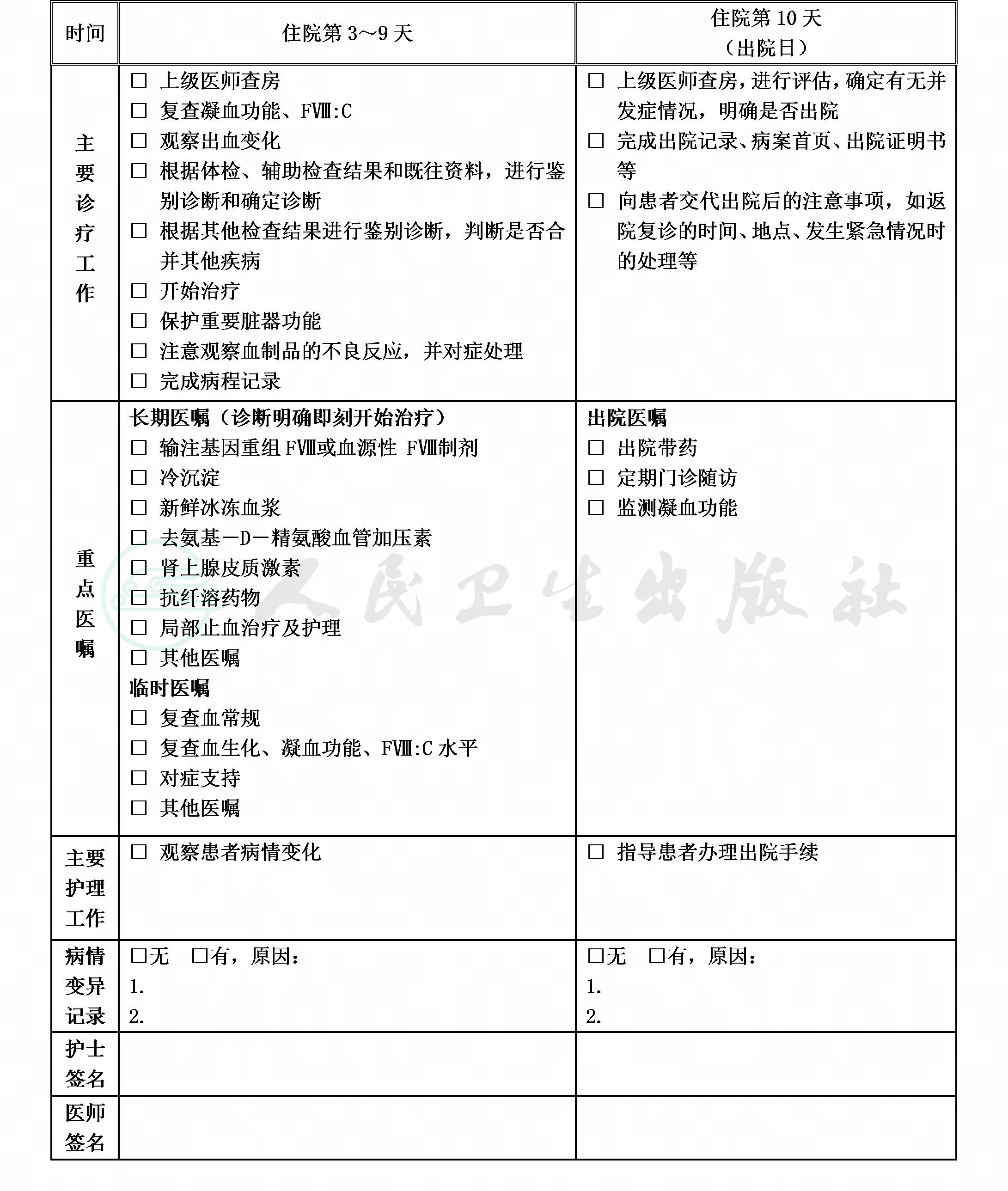
一、血友病A临床路径标准住院流程
(一)适用对象
第一诊断为血友病A(ICD-10:D66.x01)。
(二)诊断依据
根据《血液病诊断及疗效标准》(沈悌、赵永强主编,科学出版社,2018年,第4版),血友病诊断与治疗中国专家共识(2017年版)[中华医学会血液学分会血栓与止血学组,中国血友病协作组编著,中华血液学杂志,2017,38(05): 364-370],《血友病》(杨仁池、王鸿利主编,上海科学技术出版社,2017年,第2版)。
1.患者几乎均为男性(女性患者为纯合子,极罕见),有或无家族史,有家族史者符合X性联隐性遗传规律。
2.关节、深部肌肉组织出血,外伤或手术后延迟性出血为其特点,但也可自发性出血。反复出血可见关节畸形和假肿瘤。
3.实验室检查
(1)凝血酶原时间(PT)、凝血酶时间(TT)和纤维蛋白原定量正常,活化的部分凝血活酶时间(APTT)延长,能被正常新鲜血浆及吸附血浆纠正,不能被血清纠正。血小板计数正常。
(2)凝血因子Ⅷ活性(FⅧ∶C)减少,FⅧ∶C>5%~40%为轻型,1%~5%为中型,<1%为重型。
(3)血管性血友病因子(vWF)抗原正常。
(三)治疗方案的选择
根据《血友病》(杨仁池、王鸿利主编,上海科学技术出版社,2017年,第2版),血友病诊断与治疗中国专家共识(2017年版)[中华医学会血液学分会血栓与止血学组,中国血友病协作组编著,中华血液学杂志,2017,38(05): 364-370]和《血液病诊疗规范》(王建祥主编,中国协和医科大学出版社,2014年)。
1.局部止血措施和注意事项:包括制动、局部压迫包扎和放置冰袋、局部用止血粉、凝血酶或明胶海绵贴敷等。口腔出血可含服氨甲环酸或6-氨基己酸。避免肌肉注射、外伤和手术,如必须手术,需行充分凝血因子替代治疗。禁服阿斯匹林或其他非甾体抗炎药及所有可能影响血小板聚集的药物。
2.替代疗法
(1)FⅧ制剂:首选基因重组FⅧ制剂或病毒灭活的血源性FⅧ制剂。FⅧ半衰期8~12小时,常需每日输注2~3次(对于因子可能消耗过多的情况下,如大型手术,首次输注后2~4小时需重复,后8~12小时重复)。
(2)冷沉淀物:含FⅧ、纤维蛋白原等凝血因子,FⅧ较新鲜血浆高5~10倍,用于无条件使用FⅧ制剂者。
(3)新鲜冰冻血浆:含所有的凝血因子等血浆蛋白,仅用于无条件使用FⅧ制剂和冷沉淀者。
3.去氨基-D-精氨酸血管加压素:用于轻型和部分中间型患者,建议使用前行DDAVP输注试验,即DDAVP1-2h之后FⅧ较基础值增加2~3倍,大于0.3IU/dl视为有效。
4.小剂量肾上腺皮质激素:可改善毛细血管通透性,对控制血尿、加速急性关节积血的吸收有一定疗效,可短期与替代治疗合用。
5.抗纤溶药物:常用6-氨基己酸或氨甲环酸,有肉眼血尿者禁用,避免与凝血酶原复合物同时使用。
(四)标准住院日为10天内
(五)进入路径标准
1.第一诊断必须符合ICD-10:D66.x01血友病A疾病编码。
2.有关节、肌肉、软组织或内脏急性出血表现。
3.当患者同时具有其他疾病诊断,但在住院期间不需要特殊处理,也不影响第一诊断的临床路径流程实施时,可以进入路径。
(六)住院期间检查项目
1.必需的检查项目
(1)血常规、尿常规、大便常规+隐血。
(2)肝肾功能、电解质、输血前检查、血型、凝血功能、APTT纠正试验。
(3)FⅧ∶C。
(4)vWF∶Ag、vWF活性、FⅨ∶C检测(既往未确诊者进行此项检查)。
2.根据患者情况可选择的检查项目
(1)FⅧ抑制物滴度测定。
(2)X线胸片、心电图、血肿部位、脏器超声、关节X线平片或MRI、头颅CT等。
(七)治疗开始时间
入院前血友病A诊断明确者入院后即刻开始。
(八)治疗方案及药物选择
血友病急性出血时应立刻输注FⅧ制剂,行替代治疗,以降低关节、组织和脏器功能受损的程度。
FⅧ制剂使用剂量可按如下公式计算:需要FⅧ∶C总量=(希望达到的FⅧ∶C水平%-当前血浆FⅧ∶C水平%)×0.5×患者体重(kg)。
FⅧ的半衰期8~12小时,要使血中FⅧ保持在一定水平,需每8~12小时输注1次,最佳在2小时内完成输注。具体替代治疗方案见表1。
表1 替代治疗方案
(九)出院标准
出血症状改善或消退。
(十)变异及原因分析
初诊时或诊治过程中具有下列情况者退出此路径:
1.FⅧ抑制物阳性。
2.患者合并感染。
3.危及生命的重要脏器出血,如咽部出血、腹膜后出血、中枢神经系统出血等,出现神志模糊,血压、血氧下降等生命体征不稳定的情况。
4.出血需要外科手术干预。
二、血友病A临床路径表单



