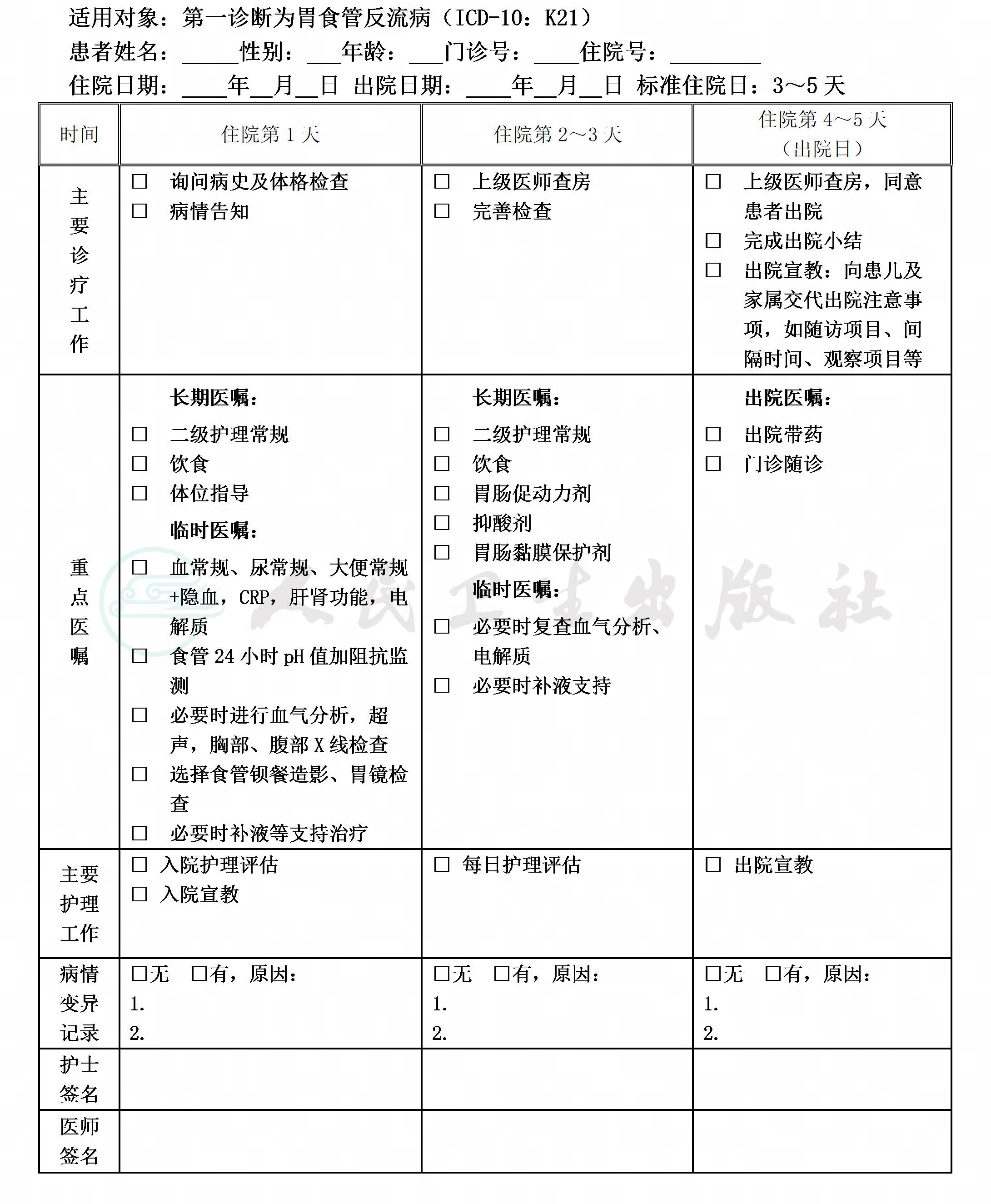
一、胃食管反流病临床路径标准住院流程
(一)适用对象
第一诊断为胃食管反流病(ICD-10:K21)。
(二)诊断依据
根据《临床诊疗指南 小儿内科分册》(中华医学会编著,人民卫生出版社,2005),《诸福棠实用儿科学》(江载芳、申昆玲、沈颖主编,第8版,人民卫生出版社,2015)。
1.临床表现:原因不明的呕吐、胸及上腹痛、反酸、胃灼热,小婴儿喂食困难、营养不良、发育停滞等症状,反复发作的慢性呼吸道感染、治疗无效的哮喘等,应当考虑胃食管反流病可能。注意需要与食物过敏引起的反流或嗜酸细胞性食管炎鉴别。
2.实验室检查:通过食管钡餐造影;食管下段24小时pH值联合阻抗监测;胃镜检查有助于诊断。
(三)治疗方案的选择
根据《临床诊疗指南 小儿内科分册》(中华医学会编著,人民卫生出版社,2005),《诸福棠实用儿科学》(江载芳、申昆玲、沈颖主编,第8版,人民卫生出版社,2015)。
1.体位治疗。
2.饮食治疗。
3.药物治疗:胃肠促动力剂(尚无合适推荐的幼儿用药)、抑酸剂(法莫替丁,0.5mg/kg/次,每天2次,最大剂量每次不超过40mg;奥美拉唑:5~10 kg:5 mg qd;10~20 kg:10 mg qd;≥20 kg:20 mg),黏膜保护剂。
4.外科治疗。
(四)标准住院日为3~5天
(五)进入路径标准
1.第一诊断必须符合ICD–10:K21胃食管反流病疾病编码。
2.当患者同时具有其他疾病诊断,但在住院期间不需要特殊处理也不影响第一诊断的临床路径流程实施时,可以进入路径。
(六)入院后第1~2天
1.必需的检查项目:
(1)血常规、尿常规、大便常规和隐血;
(2)C反应蛋白(CRP);
(3)肝肾功能、电解质;
(4)食管下段24小时pH值联合阻抗监测。
2.根据患者病情可选择的检查项目:
(1)血气分析;
(2)胸部、腹部X线平片;
(3)腹部超声;
(4)食管钡餐造影;
(5)胃镜检查。
(七)选择用药
1.胃肠促动力剂(尚无幼儿合适的推荐药物)。
2.抑酸剂。
3.黏膜保护剂。
(八)出院标准
1.诊断明确。
2.除外其他疾病。
3.临床症状有所缓解。
(九)变异及原因分析
1.存在其他疾病,需要处理干预。
2.内科保守治疗失败需外科干预。
二、胃食管反流病临床路径表单



