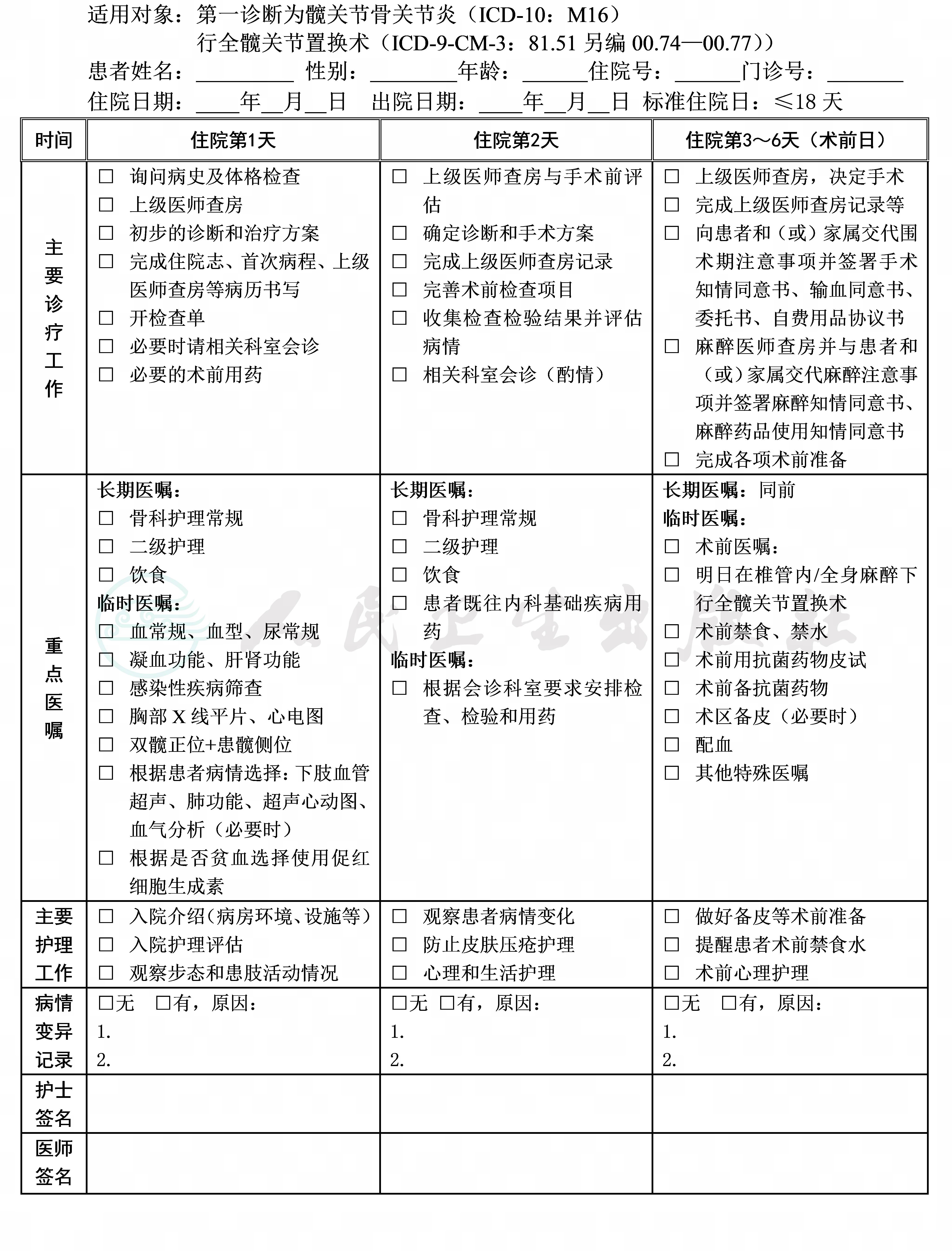
一、髋关节骨关节炎临床路径标准住院流程
(一)适用对象
第一诊断为髋关节骨关节炎(原发性或继发性)(ICD-10:M16)。行全髋关节置换术(ICD-9-CM-3:81.51另编00.74—00.77)。
(二)诊断依据
根据《临床诊疗指南·骨科分册》(中华医学会编著,人民卫生出版社,2009年),《外科学(下册)》(8年制和7年制临床医学专用教材,赵玉沛、陈孝平主编,人民卫生出版社,2015年)。
1.病史:慢性病程,髋关节疼痛、僵硬、功能障碍逐渐加重;肥胖、髋关节既往创伤、感染、先天畸形等病史。
2.体格检查:患髋屈曲、外旋和内收畸形,髋关节前方压痛,患侧髋活动受限、跛行步态,患肢可有短缩。
3.辅助检查:X线检查关节间隙变窄,骨质增生,符合髋关节骨关节炎。
(三)选择治疗方案的依据
根据《临床诊疗指南·骨科分册》(中华医学会编著,人民卫生出版社,2009年),《外科学(下册)》(8年制和7年制临床医学专用教材,赵玉沛、陈孝平主编,人民卫生出版社,2015年)。
选择全髋关节置换术适应证:
1.原发性骨关节炎原则上年龄在50岁以上;
2.症状严重影响患者生活质量及活动水平;
3.使用药物及其他非手术治疗措施,疼痛和活动受限不能缓解;
4.全身状况允许手术。
(四)标准住院日为≤18天
(五)进入路径标准
1.第一诊断必须符合ICD-10:M16髋关节骨关节炎(原发性或继发性)疾病编码。
2.当患者合并其他疾病,但住院期间不需要特殊处理也不影响第一诊断的临床路径流程实施时,可以进入路径。
(六)术前准备(术前评估)3~6天
1.必需的检查项目:
(1)术前完成功能量表(Harris评分);
(2)血常规、血型(ABO血型+Rh因子)、尿常规;
(3)肝功能、肾功能、凝血功能检查、感染性疾病筛查(乙型肝炎,丙型肝炎,梅毒,艾滋病);
(4)胸部X线平片、心电图;
(5)手术部位X线检查。
(6)术前根据患者情况,选用促红细胞生成素(EPO)。
2.根据患者病情可选择的检查项目:如手术部位CT检查、红细胞沉降率、CRP、血气分析、肺功能检查、超声心动图、动态心电图、双下肢血管彩色超声等。
(七)预防性抗菌药物选择与使用时机
1.按照《抗菌药物临床应用指导原则》(卫医发〔2015〕43号)执行,并根据患者的病情决定抗菌药物的选择与使用时间。建议使用第一、二代头孢菌素,如头孢唑林、头孢呋辛,对于感染高危患者或者其他药物过敏患者,也可以使用万古霉素进行预防。
2.术前30分钟预防性用抗菌药物;手术超过3小时加用1次抗菌药物;术中出血量大于1500ml时加用1次。对于万古霉素,建议术前1小时完成预防性抗菌药的使用。
3.术后3天内停止使用预防性抗菌药物,可根据患者切口、体温等情况适当延长使用时间。
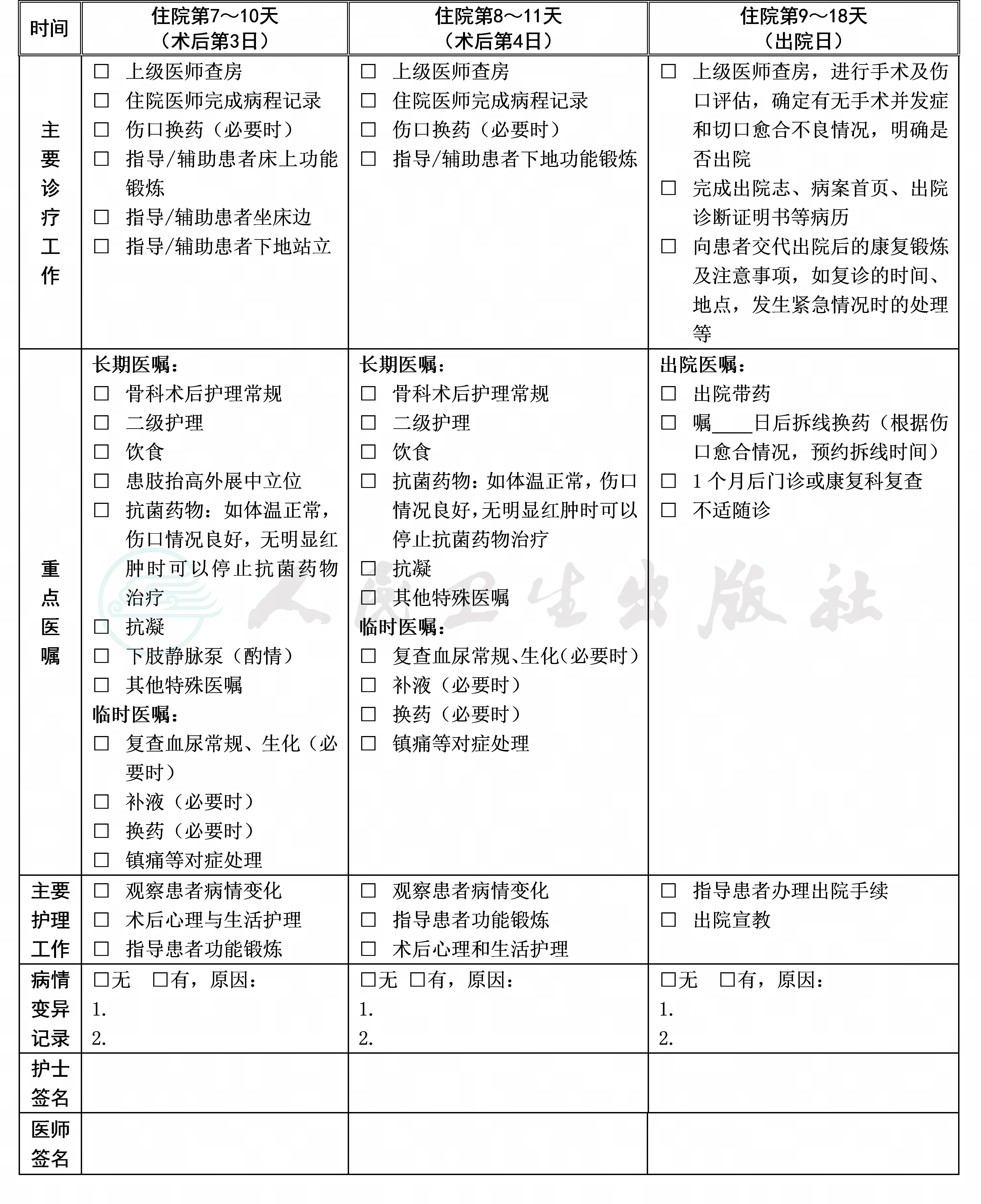
(八)手术日为入院第4~7天
1.麻醉方式:椎管内麻醉或全身麻醉。
2.手术方式:全髋关节置换术。
3.手术内植物:人工全髋关节假体、骨水泥、异体骨、螺钉、钢丝/捆绑带。
4.术中用药:麻醉用药、抗菌药等、抗出血药物(氨甲环酸)。
5.输血:视术中具体情况而定。
(九)术后住院恢复6~11天
1.必须复查的项目:血常规、双髋正位+患髋侧/斜位X线片。
2.必要时复查的项目:双下肢血管彩超等。
3.术后用药:
(1)抗菌药物使用:按照《抗菌药物临床应用指导原则》(卫医发〔2015〕43号)执行,并根据患者的病情决定抗菌药物的选择与使用时间。建议使用第一、二代头孢菌素,如头孢唑林、头孢呋辛,对于感染高危患者或者其他药物过敏患者,也可以使用万古霉素进行预防;
(2)术后抗凝:参考《中国骨科大手术静脉血栓栓塞症预防指南》(《中华骨科杂志》,2016,36(2):65-71),对于高龄(年龄>60岁)患者可考虑术后12~24小时后给予抗凝治疗;
(3)术后镇痛:参照《骨科常见疼痛的处理专家建议》(《中华骨科杂志》.2008年1月.28卷.1期);
(4)其他药物:消肿等。
4.功能锻炼。
(十)出院标准
1.体温正常,血常规无明显异常。
2.伤口无感染征象(或可在门诊处理的伤口情况)。
3.髋关节功能改善。
4.无需要住院处理的并发症和(或)合并症。
(十一)变异及原因分析
1.并发症:术中或术后骨折、术后关节脱位、大量出血需输血、深静脉血栓形成或肺栓塞、肺部或泌尿系感染、伤口并发症或假体周围感染等造成住院时间延长和医疗费用增加。
2.合并症:如骨质疏松、糖尿病、心脑血管疾病等,需同时治疗而导致住院时间延长和医疗费用增加。
3.内植物选择:根据患者髋臼及股骨骨质条件选择生物型假体、骨水泥型假体或混合型假体。如选择生物型假体,可根据患者年龄选择不同摩擦界面假体,可能导致住院费用存在差异。
二、髋关节骨关节炎临床路径表单



