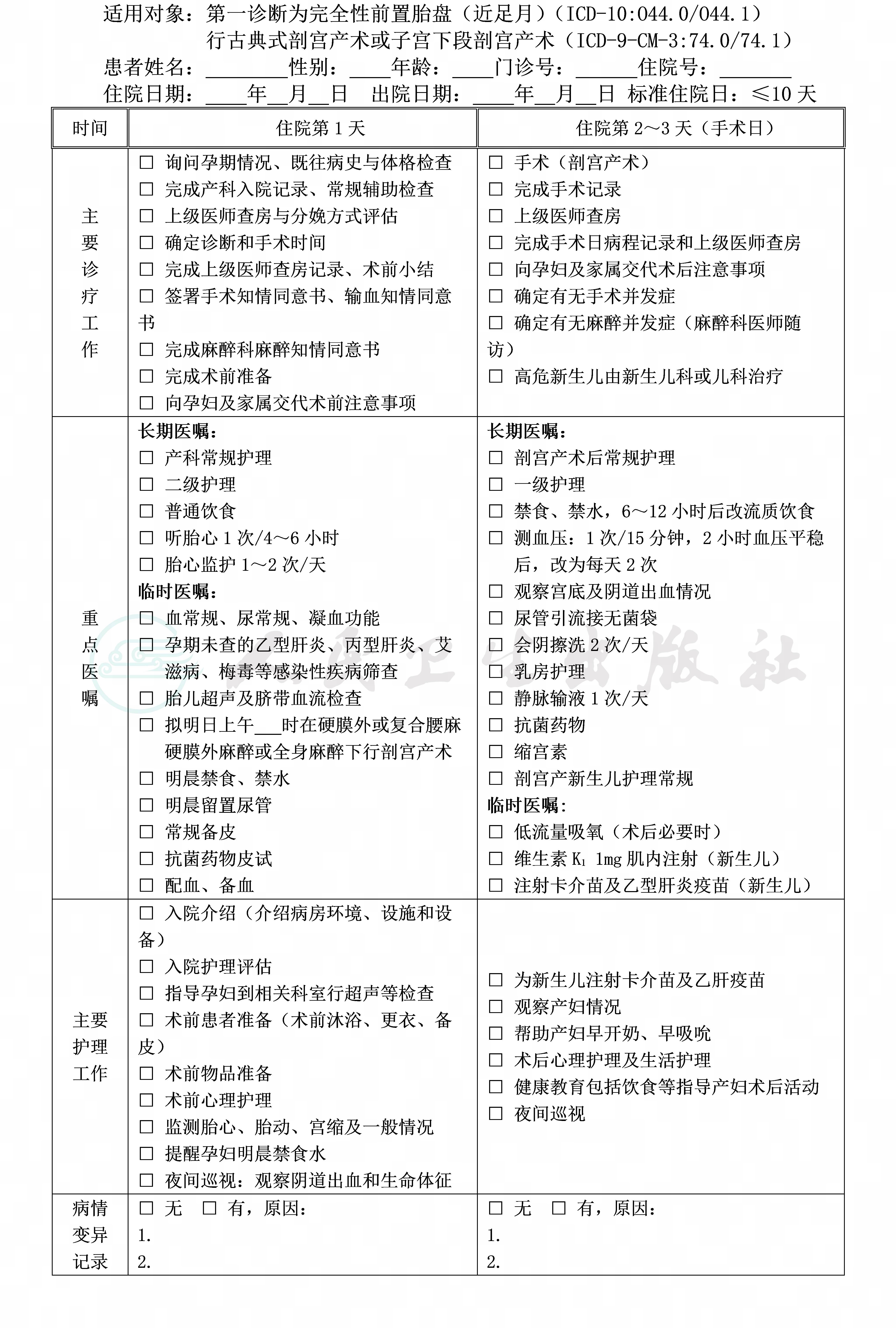
一、完全性前置胎盘(近足月)临床路径标准住院流程
(一)适用对象
第一诊断为完全性前置胎盘(ICD-10:O44.0/O44.1),行古典式剖宫产术或子宫下段剖宫产术(ICD-9-CM-3:74.0/74.1)。
(二)诊断依据
根据《临床诊疗指南·妇产科学分册》(中华医学会编著,人民卫生出版社,2007年)、《前置胎盘的临床诊断和处理指南》(中华医学会妇产科学分会产科组,2016年)和《妇产科学(第9版)》(谢幸、孔北华、段涛主编,人民卫生出版社,2018年)。
1.症状:在妊娠晚期(少数在妊娠中期)出现无痛性阴道出血,可导致贫血或休克。
2.体格检查:子宫底高度与停经月份相符,但胎先露高浮,或为异常胎位。耻骨联合上缘先露下方有时可闻吹风样杂音,速率和孕妇脉搏一致。
3.超声检查胎盘盖过子宫内口。
(三)选择治疗方案的依据
根据《临床诊疗指南·妇产科学分册》(中华医学会编著,人民卫生出版社,2007年)、《前置胎盘的临床诊断和处理指南》(中华医学会妇产科学分会产科组,2016年)和《妇产科学(第9版)》(谢幸、孔北华、段涛主编,人民卫生出版社,2018年)。
1.急诊剖宫产:根据病情需要行急诊剖宫产者。
2.计划性剖宫产:妊娠>36周。
(四)临床路径标准住院日为≤10天
(五)进入路径标准
1.第一诊断必须是符合ICD-10:O44.0/O44.1完全性前置胎盘疾病编码。
2.当患者合并其他疾病,但住院期间不需要特殊处理也不影响第一诊断的临床路径流程实施时,可以进入路径。
(六)明确诊断及入院常规检查0~2天
1.必须的检查项目:
(1)血常规、尿常规。
(2)肝肾功能、凝血功能、血型和交叉配血。
(3)感染性疾病筛查(乙型肝炎、丙型肝炎、艾滋病、梅毒等,孕期未查者)。
(4)心电图。
(5)超声(需注意观察胎盘植入可能)和电子胎心监护。
2.根据患者病情可选择项目:胎儿脐动脉S/D比值、血黏度、大便常规、电解质、C反应蛋白、MRI等。
(七)选择用药
1.抗菌药物:按照《抗菌药物临床应用指导原则》(卫医发〔2015〕43号)执行,并根据患者的病情决定抗菌药物的选择与使用时间。建议使用第一代头孢菌素(结扎脐带后给药)。
2.宫缩剂、止血药。
(八)手术日为入院0~3天
1.麻醉方式:硬膜外或腰硬联合,必要时全身麻醉或局部麻醉。
2.手术方式:根据病情选择子宫下段或古典式剖宫产术。
3.术中用药:缩宫素、抗菌药物、止血药等。
4.输血:必要时输血。
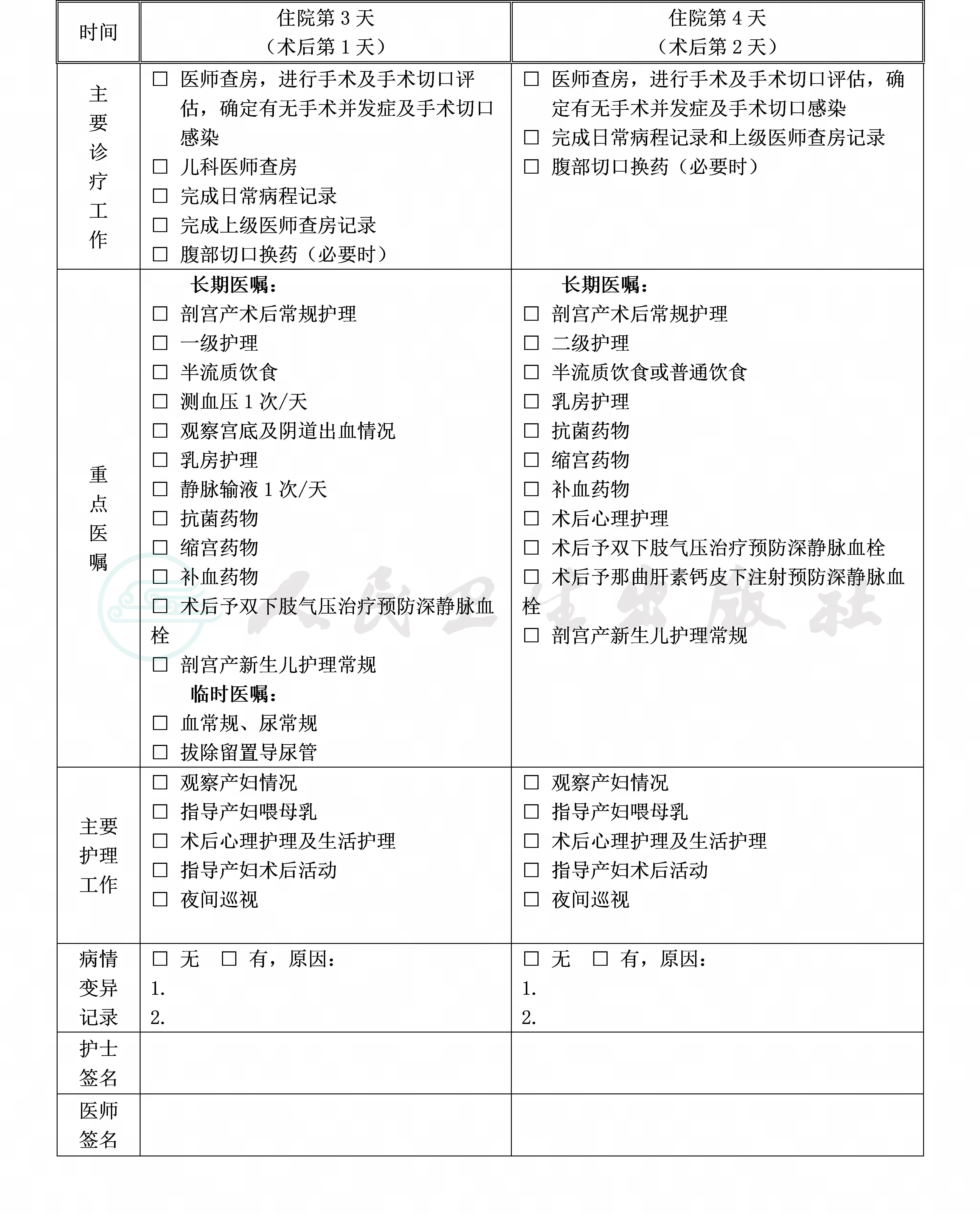
(九)术后住院时间≤7天
1.必须复查的检查项目:血常规、尿常规。
2.根据患者病情可选择的检查项目:凝血功能、肝肾功能、电解质、血气分析等。
(十)出院标准
1.伤口愈合好,生命体征平稳。
2.无需要住院处理的并发症和(或)合并症。
(十一)变异及原因分析
有下列情况退出临床路径:因产后大出血导致生命体征不稳定者、胎盘植入、子宫切除、产后感染等因素需改变治疗方案或延长住院天数
二、完全性前置胎盘(近足月)临床路径表单



