一、临床路径标准门诊流程
(一)适用对象
第一诊断为牙列缺失(ICD-10:K08.101或K08.104)。
行牙列缺失种植体支持式固定义齿修复治疗:
牙列缺失种植体植入术(ICD-9-CM-3:23.5)。
(二)诊断依据
根据《临床诊疗指南·口腔医学分册(2016修订版)》(中华口腔医学会编著,人民卫生出版社,2016)。
1.全口牙缺失,或单颌牙列缺失。
2.全身健康状况能满足常规牙槽突外科手术。
3.口腔软硬组织健康,上下颌骨局部形态及关系、颌间距离等均满足种植固定义齿要求。
4.X线片显示拟种植区的上下颌骨局部骨量满足种植修复要求。
(三)治疗方案的选择
根据《临床技术操作规范·口腔医学分册(2017修订版)》(中华口腔医学会编著,人民卫生出版社,2017)。
1.临床及影像学检查符合上述诊断依据。
2.患者本人要求并自愿接受种植治疗。
3.种植体植入后以固定义齿方式修复。
4.无手术禁忌证。
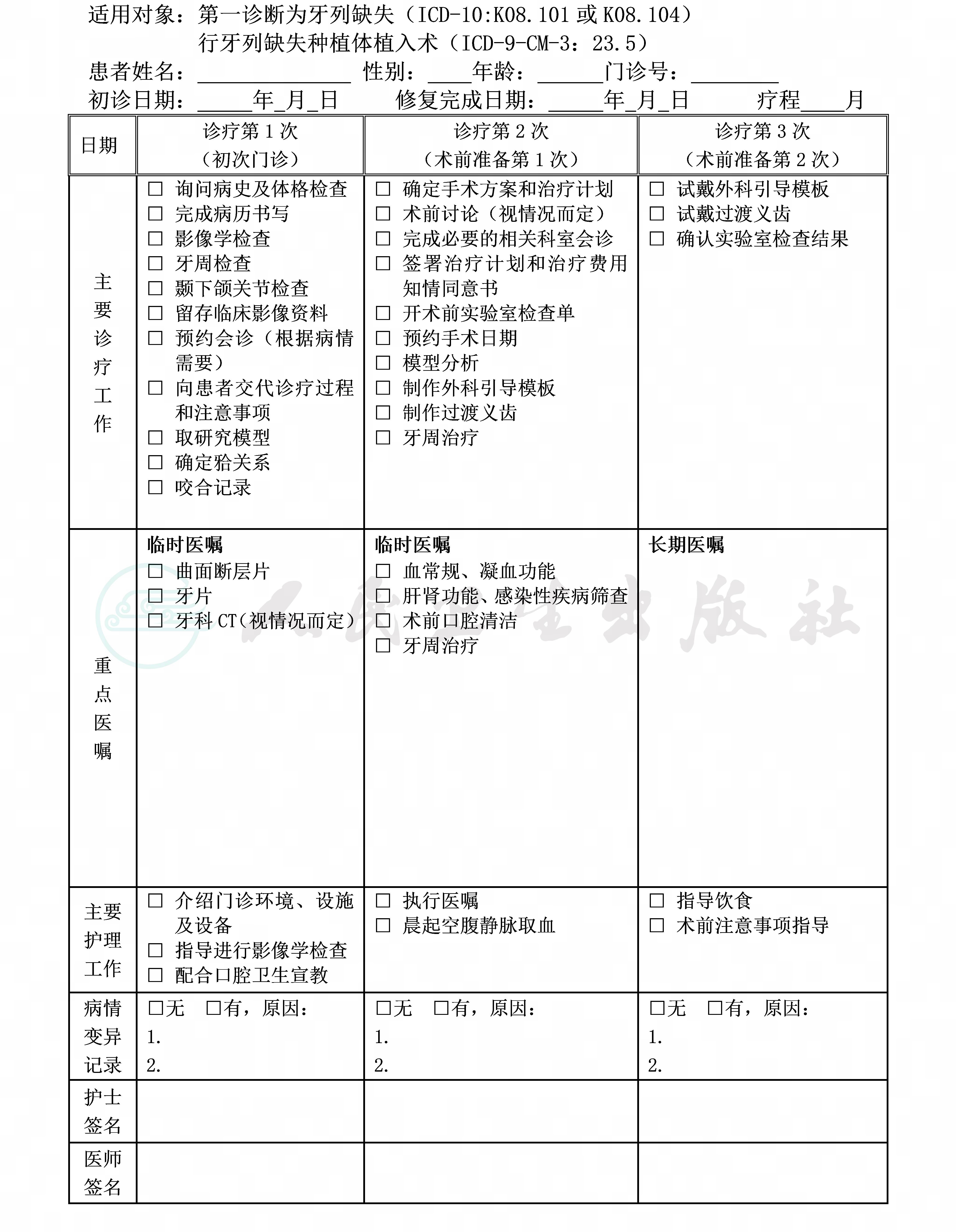
(四)临床路径标准治疗次数为13次
1.术前准备3次。
2.种植体植入手术1次,二期手术1次,术后复查3次。
3.修复治疗5次。
(五)进入路径标准
1.第一诊断必须符合ICD-10:K08.101或K08.104牙列缺失疾病编码。
2.当患者同时具有其他疾病诊断,但在门诊治疗期间不需要特殊处理也不影响第一诊断的临床路径流程实施时,可以进入路径。
(六)术前准备
必需的检查项目:
1.血常规、凝血功能、肝肾功能、感染性疾病筛查。
2.单颌牙列缺失者,行对颌牙周健康状况检查及基础治疗。
3.X线片(曲面体层片、根尖片、锥形束CT)。
4.双侧颞下颌关节检查。
5.取研究模型,行模型分析。
(七)抗菌药物选择与使用时机
1.按照《抗菌药物临床应用指导原则》(卫医发〔2015〕43号)执行,并根据患者的病情决定抗菌药物的选择与使用时间。
2.建议使用第一代头孢菌素,可加用甲硝唑。使用口腔抗菌含漱液,预防性用药时间为术前30分钟。
(八)手术日为第4次门诊日
1.麻醉方式:局部麻醉,必要时镇静下治疗。
2.术中用药:局部麻醉用药。
3.输血:无。
(九)术后复查
1.必须复查的项目
(1)曲面体层片、根尖片或锥形束CT。
(2)术区愈合情况。
2.根据患者当时病情决定其他检查项目。
(十)术后用药
1.第一代头孢菌素,可加用甲硝唑。
2.应用口腔抗菌含漱液。
(十一)种植修复治愈标准
1.X线片显示种植体位置、轴向良好,周围无透射区。
2.种植体无动度。
3.种植修复体能正常行使功能。
4.伤口愈合良好。
5.无持续性或不可逆的症状,无需要临床处理的并发症和(或)合并症。
(十二)变异及原因分析
1.患有全身性疾病者,必要时请相关学科会诊及检查。
2.解剖结构异常。
3.种植术区伴有骨量不足,需要同期行骨增量手术,或先行骨增量手术二期种植。
4.拔牙即刻种植治疗。
5.种植后,需种植体支持过渡义齿修复。
二、牙列缺失临床路径表单



