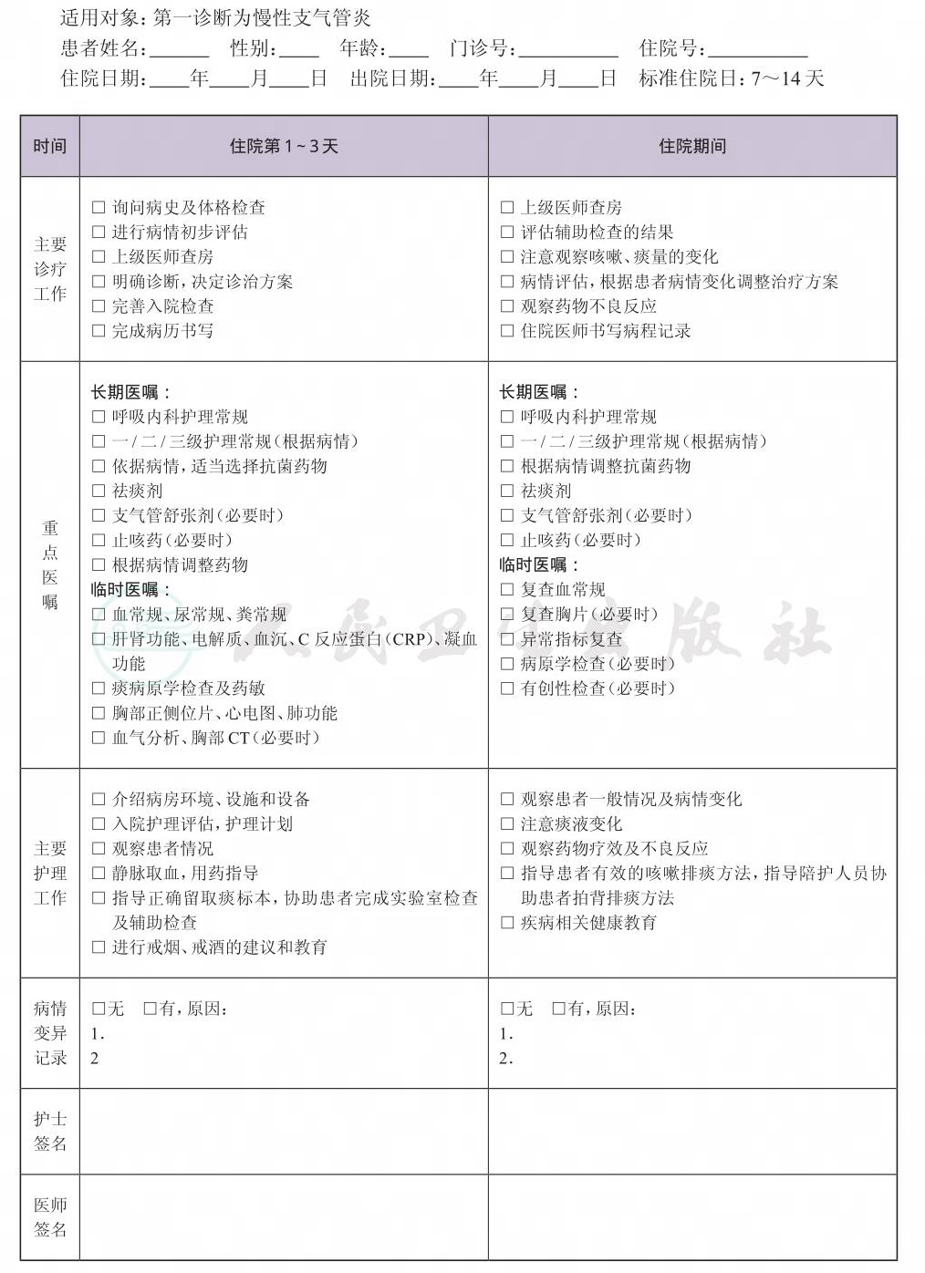
一、 慢性支气管炎临床路径标准住院流程
(一) 适用对象
第一诊断为慢性支气管炎。
(二) 诊断依据
根据《临床诊疗指南 呼吸病学分册》(中华医学会编著,人民卫生出版社),《内科学》(第8版)(人民卫生出版社)。
1.慢性或反复咳嗽、咳痰或伴有喘息,每年发病持续3个月,并连续2年或以上者。
2.如每年发病持续不足3个月,而有明确的客观检查依据(如X线、肺功能等)亦可诊断。
3.排除其他心、肺疾患(如肺结核、肺尘埃沉着病、支气管哮喘、支气管扩张、肺癌、心脏病、心功能不全、慢性鼻炎等)引起的咳嗽、咳痰或伴有喘息等。
(三) 选择治疗方案的依据
根据《临床诊疗指南 呼吸病学分册》(中华医学会编著,人民卫生出版社),《内科学》(第8版)(人民卫生出版社)。
1.预防措施 避免各种致病因素(如戒烟和避免烟雾刺激),疫苗注射,加强锻炼,增强体质,提高机体抵抗力。
2.控制感染。
3.祛痰、止咳。
4.解痉、平喘。
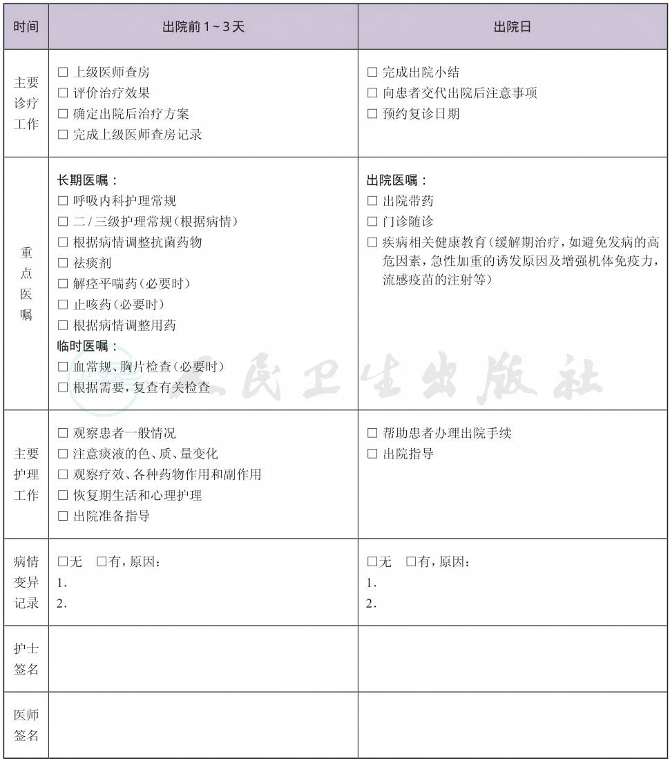
(四) 标准住院日
为5~10天
(五) 进入路径标准
1.第一诊断必须符合慢性支气管炎疾病编码。
2.当患者同时具有其他疾病诊断,但在住院期间不需要特殊处理,也不影响第一诊断的临床路径流程实施时,可以进入路径。
(六) 住院期间的检查项目
1.必需的检查项目
(1) 血常规、尿常规、粪常规;
(2) 肝肾功能、电解质、血沉、C反应蛋白(CRP)、凝血功能;
(3) 痰病原学检查及药敏;
(4) 胸部正侧位片、心电图、肺功能(包括支气管舒张试验)。
2.根据患者情况可选择 血气分析、胸部CT、心脏彩超等。
(七) 选择用药
1.根据有无感染情况,适当选择抗菌药物。
2.祛痰、止咳药物。
3.解痉、平喘药物。
(八) 出院标准
1.症状明显缓解。
2.没有需要住院治疗的合并症和(或)并发症。
(九) 变异及原因分析
1.治疗无效或者病情进展,需复查病原学检查并调整抗菌药物,导致住院时间延长。
2.伴有影响本病治疗效果的合并症和并发症,需要进行相关检查及治疗,导致住院时间延长。
二、 慢性支气管炎临床路径表单





