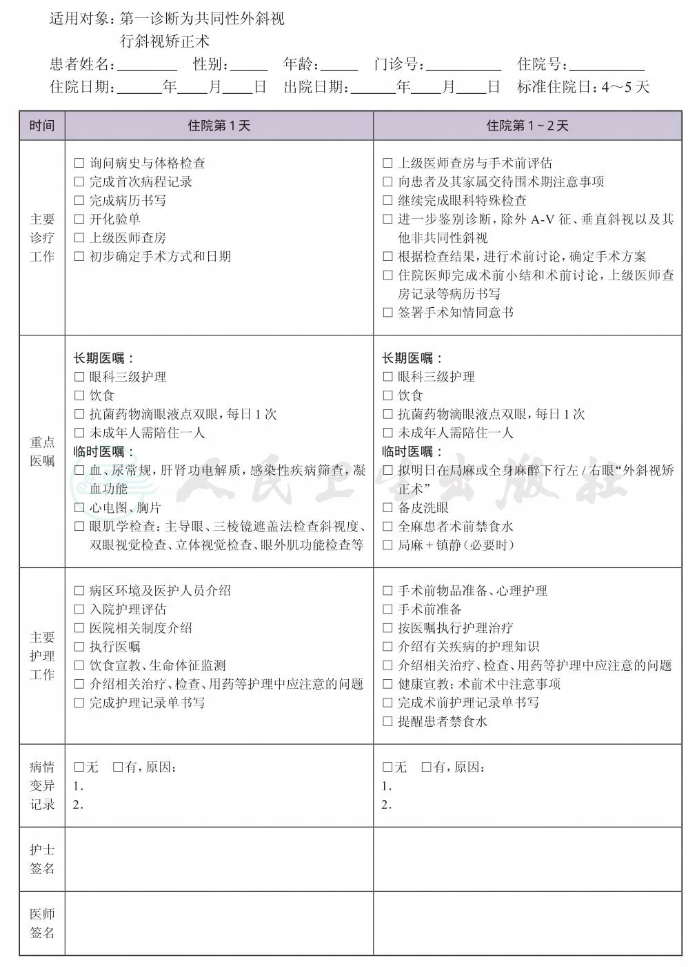
一、 共同性外斜视临床路径标准住院流程
(一) 适用对象
第一诊断为共同性外斜视。
行斜视矫正术。
(二) 诊断依据
根据《临床诊疗指南 眼科学分册》(中华医学会编著,人民卫生出版社)。
1.发病年龄、病程特点。
2.相关眼部检查 屈光状态检查;三棱镜遮盖法测量斜视度;眼球运动检查;同视机双眼视功能检查等。
(三) 治疗方案的选择
根据《临床技术操作规范 眼科学分册》(中华医学会编著,人民军医出版社)。
1.诊断明确。
2.有屈光不正者,需戴镜矫正视力。有弱视者先治疗弱视。
3.斜视的斜度<15Δ,可配戴三棱镜矫正;斜视的斜度≥15Δ实施斜视矫正术。
(四) 标准住院日
为4~5天
(五) 进入路径标准
1.第一诊断必须符合共同性外斜视疾病编码。
2.当患者同时具有其他疾病诊断,但在住院期间不需要特殊处理也不影响第一诊断的临床路径流程实施时,可以进入路径。
(六) 住院期间检查项目
必须检查的项目:
(1) 血常规、尿常规。
(2) 肝肾功能电解质,凝血功能,感染性疾病筛查(乙肝、丙肝、艾滋病、梅毒等)。
(3) 心电图、X线胸片。
(4) 视力、眼前后节、眼位、眼球运动、眼压、泪道。
(5) 屈光检查 散瞳(显然)验光。
(6) 主导眼、三棱镜检查、同视机双眼视觉检查与眼底照相等。
(七) 治疗方案与药物选择
选用局部抗菌药物滴眼液,预防性用药时间可1~2天。
(八) 手术日为入院后2~3天
1.麻醉方式 局部麻醉或全身麻醉。
2.眼内植入物 无。
3.术中用耗品 缝线。
(九) 术后住院恢复1~2天
1.术后用药 局部抗菌药物滴眼液,酌情使用非甾体类滴眼液。
2.术后需要复查的项目 视力,眼前后节,眼位、眼球运动(酌情)。
(十) 出院标准
1.手术后眼位正位或明显改善,病情稳定。
2.伤口对合齐,缝线在位,无感染征象。
3.没有需要住院处理的并发症和(或)合并疾病。
(十一) 变异及原因分析
1.术前化验检查异常,需要复查相关检查,导致住院时间延长。
2.术中出现严重手术并发症(眼球穿通、肌肉滑脱等),导致住院时间延长。
3.术后炎症反应或并发症(伤口愈合不良等)需要进一步处理,导致住院时间延长。
二、 共同性外斜视临床路径表单





