一、 胰腺癌临床路径标准住院流程
(一) 适用对象
第一诊断为胰腺癌。
行胰头癌根治术或胰体尾癌根治术。
(二) 诊断依据
根据《临床诊疗指南 外科学分册》(人民卫生出版社,2006年)、《黄家驷外科学》(第7版)(人民卫生出版社,2008年)及全国高等学校教材《外科学》(第7版)(人民卫生出版社,2008年)。
1.主要症状 上腹疼痛不适、食欲减退、腹胀、消化不良、恶心、呕吐、腹泻或便秘等消化道症状;消瘦、乏力、体重下降,晚期可以出现恶病质。
2.体征 进行性加重的黄疸、肝大、胆囊肿大,晚期患者可以扪及上腹部肿块。
3.影像学检查 B超或内镜超声;胰腺薄扫三期CT及三维重建;MRI或MRCP;ERCP。
4.实验室检查 伴有梗阻性黄疸时会出现血清总胆红素和直接胆红素升高,碱性磷酸酶和转氨酶升高;CA19-9、CEA、CA242等血清学肿瘤标记物可能会增高。
(三) 选择治疗方案的依据
根据《临床诊疗指南 外科学分册》(人民卫生出版社,2006年)、《黄家驷外科学》(第7版)(人民卫生出版社,2008年)及全国高等学校教材《外科学》(第7版)(人民卫生出版社,2008年)。
1.根据术前检查所获得的资料,初步判断肿瘤能否手术切除。
2.如胰头肿瘤局限,经腹行胰头癌根治术;体尾部肿瘤局限,经腹行胰体尾癌根治术。
3.如肿瘤侵犯肠系膜上静脉或脾静脉或门静脉,可行血管重建。
4.如肿瘤侵犯局部周围器官,可行扩大根治术。
5.如肿瘤手术不能切除,合并胆道梗阻时,可行姑息性手术解除梗阻、内支架引流或PTCD外引流。
(四) 临床路径标准住院日
为14~21天
(五) 进入路径标准
1.第一诊断必须符合胰腺癌疾病编码。
2.患者本人知情同意手术治疗。
3.满足以下条件
(1) 可以切除:①胰头、体、尾部肿瘤;②无远处转移;③腹腔干和肠系膜上动脉周围脂肪清晰光整;④肠系膜上静脉、门静脉通畅无浸润。
(2) 可能切除:①头、体部:单侧或双侧肠系膜上静脉、门静脉严重受侵,肠系膜上动脉受累<180°,胃十二指肠动脉受累或包绕(在可重建的前提下),短段肠系膜上静脉闭塞(在可重建的前提下);②尾部:肠系膜上动脉或腹腔动脉受累<180°。
4.当患者合并其他疾病,但住院期间不需要特殊处理也不影响第一诊断的临床路径流程实施时,可以进入路径。
(六) 术前准备3~6天(工作日)
1.必需的检查项目
(1) 血常规+血型、尿常规、便常规+潜血;
(2) 肝功能、肾功能、电解质、凝血功能、肿瘤标记物检查(含CA19-9、CEA)、感染性疾病筛查(乙肝、丙肝、艾滋病、梅毒);
(3) 心电图、胸片正侧位,上腹部CT(增强)或MRI(增强),肝胆胰腺B超。
2.根据患者病情,可考虑进一步检查
(1) 血气分析、超声心动图、肺功能检测(老年人或既往有相关病史者);
(2) 必要时行上腹部CTA、MRCP、ERCP、PTC/PTCD检查,超声内镜。
(七) 选择用药
1.抗菌药物 按照《抗菌药物临床应用指导原则》(卫医发〔2004〕285号)执行。建议使用第二代头孢菌素,有反复感染史者可选头孢曲松或头孢哌酮或头孢哌酮/舒巴坦;明确感染患者,可根据药敏试验结果调整抗菌药物。
2.在给予抗菌药物治疗之前应尽可能留取相关标本送培养,获病原菌后进行药敏试验,作为调整用药的依据。有手术指征者应进行外科处理,并于手术过程中采集病变部位标本做细菌培养及药敏试验。
3.预防性用抗菌药物,时间为术前0.5小时,手术超过3小时加用1次抗菌药物;总预防性用药时间一般不超过24小时,个别情况可延长至48小时。
(八) 手术日为入院第4~7天
1.麻醉方式 气管内插管全身麻醉。
2.手术方式
(1) 胰头癌根治术(标准的胰十二指肠切除术);
(2) 姑息性胰十二指肠切除术;
(3) 胆肠吻合附加胃空肠吻合术等;
(4) 胰体尾癌根治术。
3.术中植入物 无。
4.术中用药 麻醉常规用药,补充血容量药物(晶体、胶体)。
5.术中输血 根据术中出血量及患者血红蛋白水平而定。
6.病理 术后标本送病理行石蜡切片(视术中情况必要时术中行冰冻检查)。
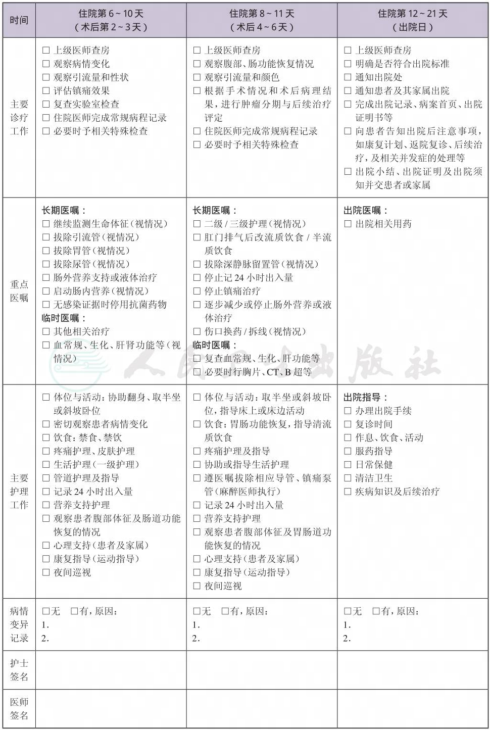
(九) 术后住院恢复9~13天
1.必须复查的检查项目 血常规、电解质、血淀粉酶、尿淀粉酶、肿瘤标志物。
2.结合患者病情,可考虑进行检查:腹部B超、CT检查。
3.术后用药 抗菌药物;根据患者病情使用抑酸剂、静脉营养、生长抑素。
4.各种管道处理 尽早拔除胃管、尿管、引流管、深静脉穿刺管。
5.康复情况 监测生命体征,观察有无并发症发生、胃肠道功能恢复情况,指导患者术后饮食。
6.伤口护理。
(十) 出院标准
1.生命体征平稳,可自由活动。
2.饮食恢复,无需静脉补液。
3.没有需要住院处理的并发症和(或)合并症。
(十一) 变异及原因分析
1.合并全身其他重要器官功能不全,手术风险增高,需要进行相关的诊断和治疗。
2.围术期由于营养不良、脓毒血症等其他合并症,以及新辅助化疗,需要延期外科手术的患者。
3.入院后完善检查,证实胰腺外广泛转移无法手术者,退出本路径。
4.术前临床分期与术中实际情况不符,术中按照实际病情改变术式。
5.围术期的合并症和(或)并发症,需要进行相关的诊断和治疗,导致住院时间延长、费用增加。
二、 胰腺癌临床路径表单






