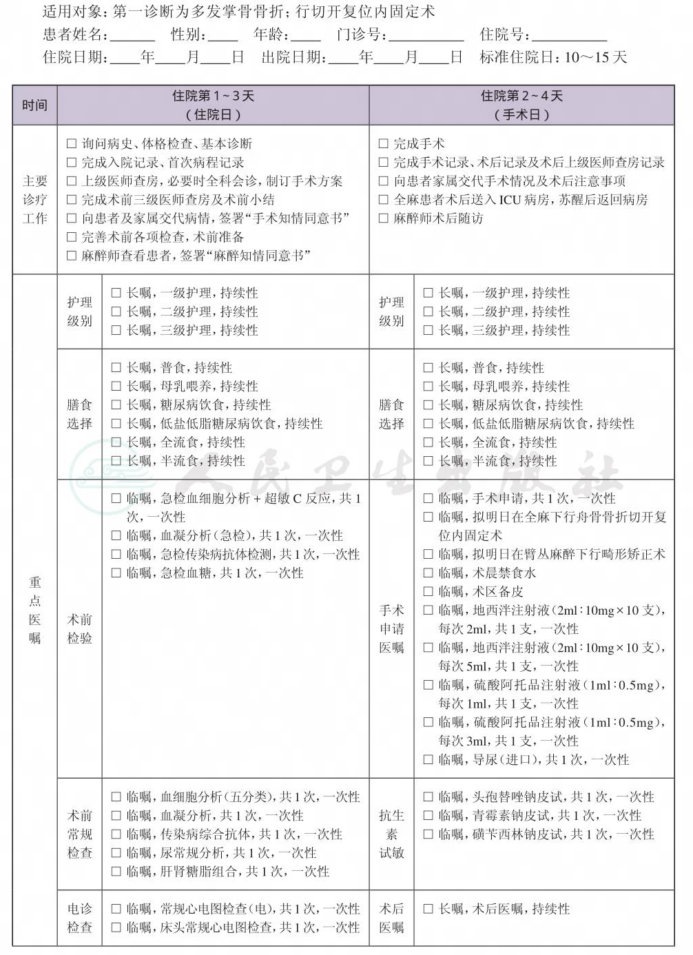
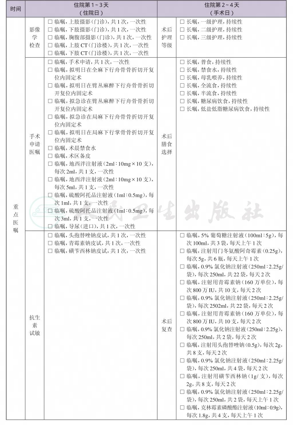
一、 多发掌骨骨折临床路径标准住院流程
(一) 适用对象
第一诊断为多发掌骨骨折。
行切开复位内固定术。
(二) 诊断依据
根据《临床诊疗指南 骨科学分册》(中华医学会编著,人民卫生出版社),《外科学(下册)》(8年制和7年制教材临床医学专用,人民卫生出版社)。
1.病史 外伤史。
2.体检有明确体征 患手肿胀、疼痛、活动受限。
3.辅助检查 手部X线片显示多发掌骨骨折。
(三) 进入路径标准
1.第一诊断必须符合掌骨骨折疾病编码。
2.当患者同时具有其他疾病诊断,但在住院期间不需要特殊处理也不影响第一诊断的临床路径流程实施时,可以进入路径。
3.闭合性多发掌骨骨折。
4.除外病理性骨折。
(四) 标准住院日
10~15天
(五) 住院期间的检查项目
1.必需的检查项目
(1) 血常规、尿常规;
(2) 肝肾功能、血电解质、血糖;
(3) 凝血功能;
(4) 感染性疾病筛查(乙肝、丙肝、艾滋病、梅毒等);
(5) 胸片、心电图;
(6) 单手正斜位片。
2.根据患者病情进行的检查项目
(1) 肺功能、超声心动图(老年人或既往有相关病史者);
(2) 对于合并糖尿病的请相关科室调整血糖;
(3) 有相关疾病者必要时请相应科室会诊。
(六) 治疗方案的选择
切开复位内固定术。
(七) 预防性抗菌药物选择与使用时机
术前半小时及术后24小时预防应用抗生素。
(八) 手术日为入院第3~5天
(九) 术后恢复4~20天
(十) 出院标准
1.体温正常,常规化验指标无明显异常。
2.伤口愈合良好 伤口无感染征象(或可在门诊处理的伤口情况),无皮肤坏死。
3.没有需要住院处理的并发症和(或)合并症。
(十一) 变异及原因分析
1.围术期并发症 伤口感染、皮下血肿等造成住院日延长和费用增加。
2.内科合并症 老年患者常合并基础疾病,如脑血管或心血管病、糖尿病、血栓等,手术可能导致这些疾病加重而需要进一步治疗,从而延长治疗时间,并增加住院费用。
二、 多发掌骨骨折临床路径表单







