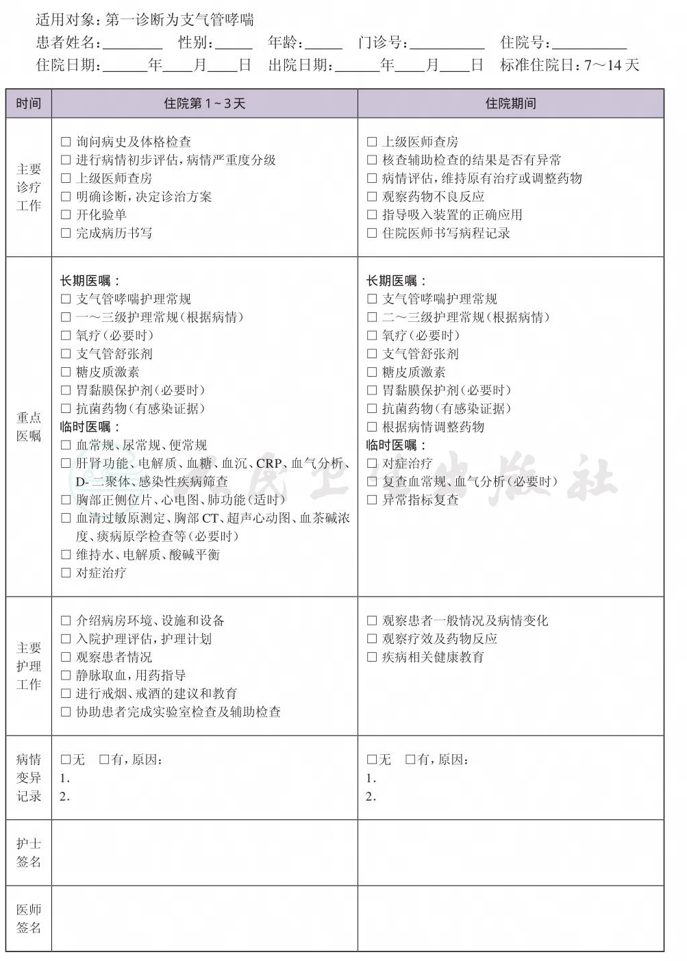
一、 支气管哮喘临床路径(非危重)标准住院流程
(一) 适用对象
第一诊断为支气管哮喘(非危重)
(二) 诊断依据
根据《支气管哮喘防治指南》(中华医学会呼吸病学分会哮喘学组修订,2008年)。
1.反复发作喘息、气急、胸闷或咳嗽,多与接触变应原、冷空气、物理、化学性刺激以及病毒性上呼吸道感染、运动等有关。
2.发作时在双肺可闻及散在或弥漫性、以呼气相为主的哮鸣音。
3.上述症状和体征可经治疗缓解或自行缓解。
4.除外其他疾病所引起的喘息、气急、胸闷和咳嗽。
5.临床表现不典型者,应至少具备以下1项试验阳性:
(1) 支气管激发试验或运动激发试验阳性。
(2) 支气管舒张试验阳性FEV1增加≥12%,且FEV1增加绝对值≥200ml。
(3) 呼气流量峰值(PEF)日内(或2周)变异率≥20%。
符合1、2、3、4条者或4、5条者可诊断。
(三) 治疗方案的选择
根据《支气管哮喘防治指南》(中华医学会呼吸病学分会哮喘学组修订,2008年)。
1.根据病情严重程度及治疗反应选择方案。
2.必要时行气管插管和机械通气。
(四) 标准住院日
为7~14天
(五) 进入路径标准
1.第一诊断必须符合支气管哮喘疾病编码。
2.当患者同时具有其他疾病诊断,但在住院期间不需要特殊处理也不影响第一诊断的临床路径流程实施时,可以进入路径。
(六) 入院后第1~3天
1.必需的检查项目
(1) 血常规、尿常规、便常规。
(2) 肝肾功能、电解质、血糖、血沉、C反应蛋白(CRP)、血气分析、D-二聚体(D-dimer)、感染性疾病筛查(乙肝、丙肝、梅毒、艾滋病等)。
(3) 胸部正侧位片、心电图、肺功能(病情允许时)。
2.根据患者病情选择 血清过敏源测定、胸部CT、超声心动图、血茶碱浓度、痰病原学检查等。
(七) 治疗方案与药物选择
1.一般治疗 氧疗,维持水、电解质、酸碱平衡等。
2.支气管扩张剂 首选速效β2受体激动剂吸入制剂,也可使用抗胆碱能药物(吸入制剂)、茶碱类药物。
3.抗炎药物 糖皮质激素、抗白三烯药物等。
4.抗过敏药 根据病情选用。
5.根据病情严重程度及治疗反应调整药物和治疗方案。
(八) 出院标准
1.症状缓解。
2.病情稳定。
3.没有需要住院治疗的合并症和(或)并发症。
(九) 变异及原因分析
1.治疗期间出现并发症,需特殊诊断和治疗,导致住院时间延长。
2.严重哮喘发作需行气管插管和机械通气维持者,退出本路径。
3.常规治疗效果不佳,需特殊诊断和治疗,导致住院时间延长。
二、 支气管哮喘(非危重)临床路径表单





