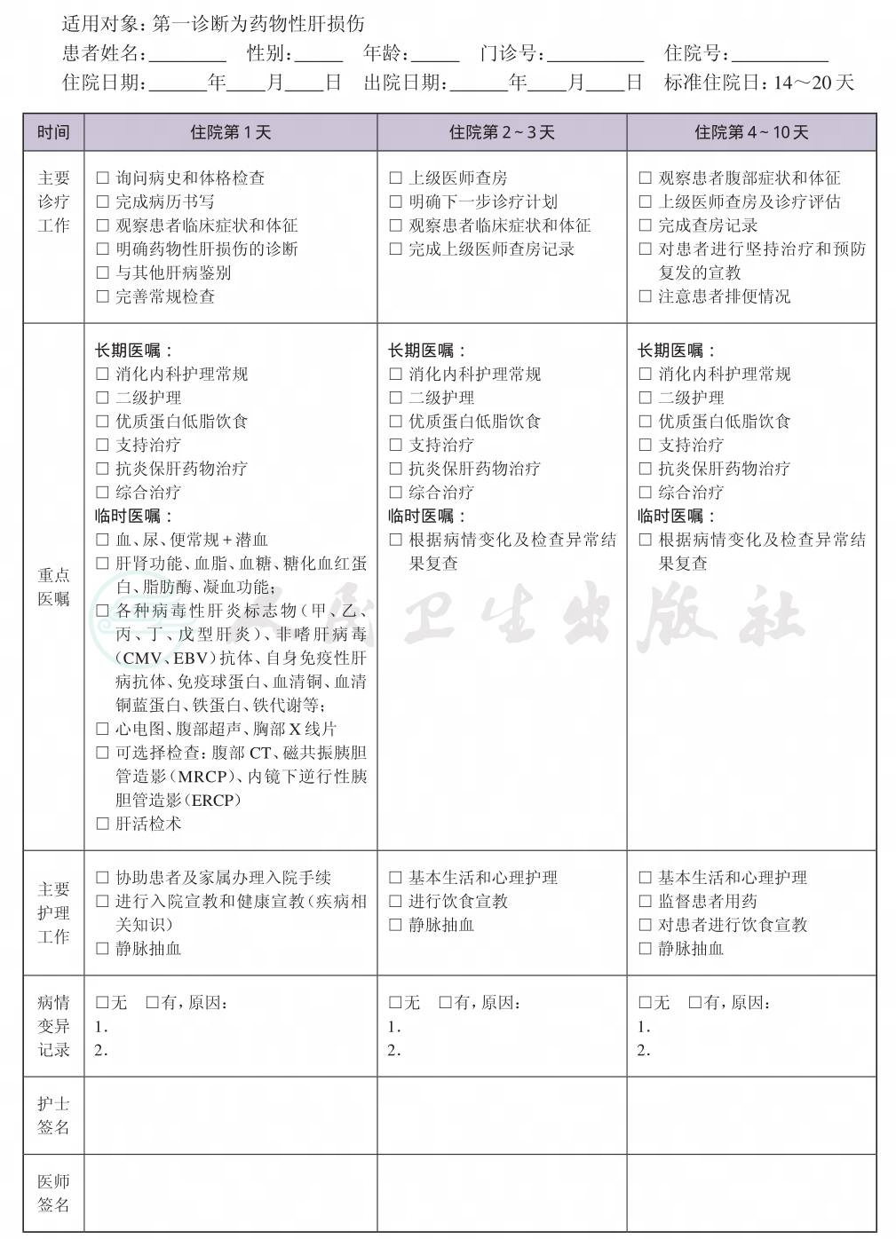
一、 药物性肝损伤临床路径标准住院流程
(一) 适用对象
第一诊断为药物性肝损伤,或已系统性地排除其他可能导致肝损伤的病因而诊断为药物性肝病。
(二) 诊断依据
根据《药物与中毒性肝病》(第2版)(上海科学技术出版社),《实用内科学》(第14版)(陈灏珠等主编,人民卫生出版社),2015版《药物性肝损伤诊疗指南》(中华医学会肝病分会药物性肝病学组)。
1.临床表现 可具有非特异性的肝病相关症状的临床表现。
2.经血液生化学检查、影像学检查和肝组织学检查等检查,明确存在急性、亚急性或慢性肝损伤或肝病。
3.患者有明确的用药史,且服药时间与肝损伤或肝病的发生有时间上的相关性。
4.应用RUCAM因果关系评估量表评分≥6分,提示肝损伤或肝病“很可能”是由药物引起。
5.基于详细病史、血液生化学检查、影像学检查和肝组织学检查等合理应用的排除性诊断,是目前药物性肝损伤的基本诊断策略。需排除引起肝损伤的其他可能病因,通常需与其他肝病如急性病毒性肝炎、自身免疫性肝炎、隐源性肝硬化、急性胆囊炎、原发性胆汁淤积性胆管炎、肝脏小静脉闭塞症等作鉴别诊断。
6.临床分型 诊断药物性肝损伤后,建议进一步根据初次检查肝脏生化异常的模式,对药物性肝损伤进行临床分型,分型标准:①肝细胞损伤型:ALT≤3ULN,且R≥5;②胆汁淤积型:ALP≥2ULN,且R≤2;③混合型:ALT≥3ULN,ALP≥2 ULN,且2<R<5。R=(ALT实测值/ALT ULN)/(ALP实测值/ ALP ULN)。
此外,临床上尚可见药物引起的肝血管损伤型损伤。以肝窦、肝小静脉和肝静脉主干及门静脉等内皮细胞受损为主,临床包括肝窦阻塞综合征/肝小静脉闭塞病(SOS/VOD)、紫癜性肝病(PH)、巴德-基亚里综合征(BCS)、可引起特发性门静脉高压症(IPH)的肝汇管区硬化和门静脉栓塞、肝脏结节性再生性增生(NRH)等。
(三) 治疗方案的选择
根据《药物与中毒性肝病》(第2版)(上海科学技术出版社),《实用内科学》(第14版)(陈灏珠等主编,人民卫生出版社),2015版《药物性肝损伤诊疗指南》(中华医学会肝病分会药物性肝病学组)。
1.及时停用可疑肝损伤药物,尽量避免再次使用可疑或同类药物。应充分权衡停药引起原发病进展和继续用药导致肝损伤加重的风险。
2.支持治疗 根据患者肝损伤严重程度,可酌情考虑予适当支持治疗。
3.药物治疗
(1) 急性或亚急性肝衰竭等重型患者应尽早选用N-乙酰半胱氨酸(NAC)。成人一般用法:50~150mg/(kg·d),总疗程不低于3天。
(2) 糖皮质激素仅限于应用在超敏或自身免疫征象明显、且停用肝损伤药物后生化指标改善不明显甚或继续恶化的无禁忌证的患者,并应充分权衡治疗收益和可能的不良反应。
(3) 根据肝损伤类型,合理选择抗炎保肝类药物的治疗。肝细胞损伤型可选择甘草酸制剂、双环醇;胆汁淤积型可选择熊去氧胆酸、S-腺苷-L-蛋氨酸。
(4) 对于药物导致的各类急性、亚急性和慢性肝病如肝硬化、自身免疫性肝病、脂肪肝、血管病变等,应参照相应肝病治疗原则采取合适的治疗方案。
(四) 标准住院日
为14~20天
(五) 进入路径标准
1.第一诊断必须符合药物性肝损伤,或已系统性地排除其他可能导致肝损伤的病因而诊断为药物性肝病。
2.当患者同时具有其他疾病诊断,但在住院期间不需要特殊处理也不影响第一诊断的临床路径流程实施时,可以进入路径。
(六) 住院期间的检查项目
1.必需的检查项目
(1) 血常规、尿常规、便常规+潜血。
(2) 肝肾功能、血脂、血糖、糖化血红蛋白、脂肪酶、凝血功能。
(3) 各种病毒性肝炎标志物(甲、乙、丙、丁、戊型肝炎)、非嗜肝病毒(CMV、EBV)抗体、自身免疫性肝病抗体、免疫球蛋白、血清铜、血清铜蓝蛋白、铁蛋白、铁代谢等。
(4) 心电图、腹部超声、胸部X线片。
2.根据患者病情可选择检查项目
(1) 腹部CT、磁共振胰胆管造影(MRCP)、内镜下逆行性胰胆管造影(ERCP)。
(2) 肝活检术。
(七) 选择用药
1.营养支持治疗如B族维生素、叶酸、维生素C、维生素E。
2.急性或亚急性肝衰竭等重型患者应尽早选用N-乙酰半胱氨酸(NAC)。
3.糖皮质激素仅限于应用在超敏或自身免疫征象明显、且停用肝损伤药物后生化指标改善不明显甚或继续恶化的无禁忌证的患者。
4.根据肝损伤类型,合理选择抗炎保肝类药物的治疗。肝细胞损伤型可选择甘草酸制剂、双环醇;胆汁淤积型可选择熊去氧胆酸、S-腺苷-L-蛋氨酸。
5.对于药物导致的各类急性、亚急性和慢性肝病如肝硬化、自身免疫性肝病、脂肪肝、血管病变等,应参照相应肝病治疗原则采取合适的治疗方案。
(八) 出院标准
1.异常的肝生化检查恢复正常。
2.肝损伤显著好转或肝病稳定。
(九) 变异及原因分析
1.患者进展为重症肝炎或急性肝衰竭,需接受肝移植治疗时,退出本路径。
2.肝功能恶化,或患者依从性差,可导致住院时间延长。
二、 药物性肝损伤临床路径表单

