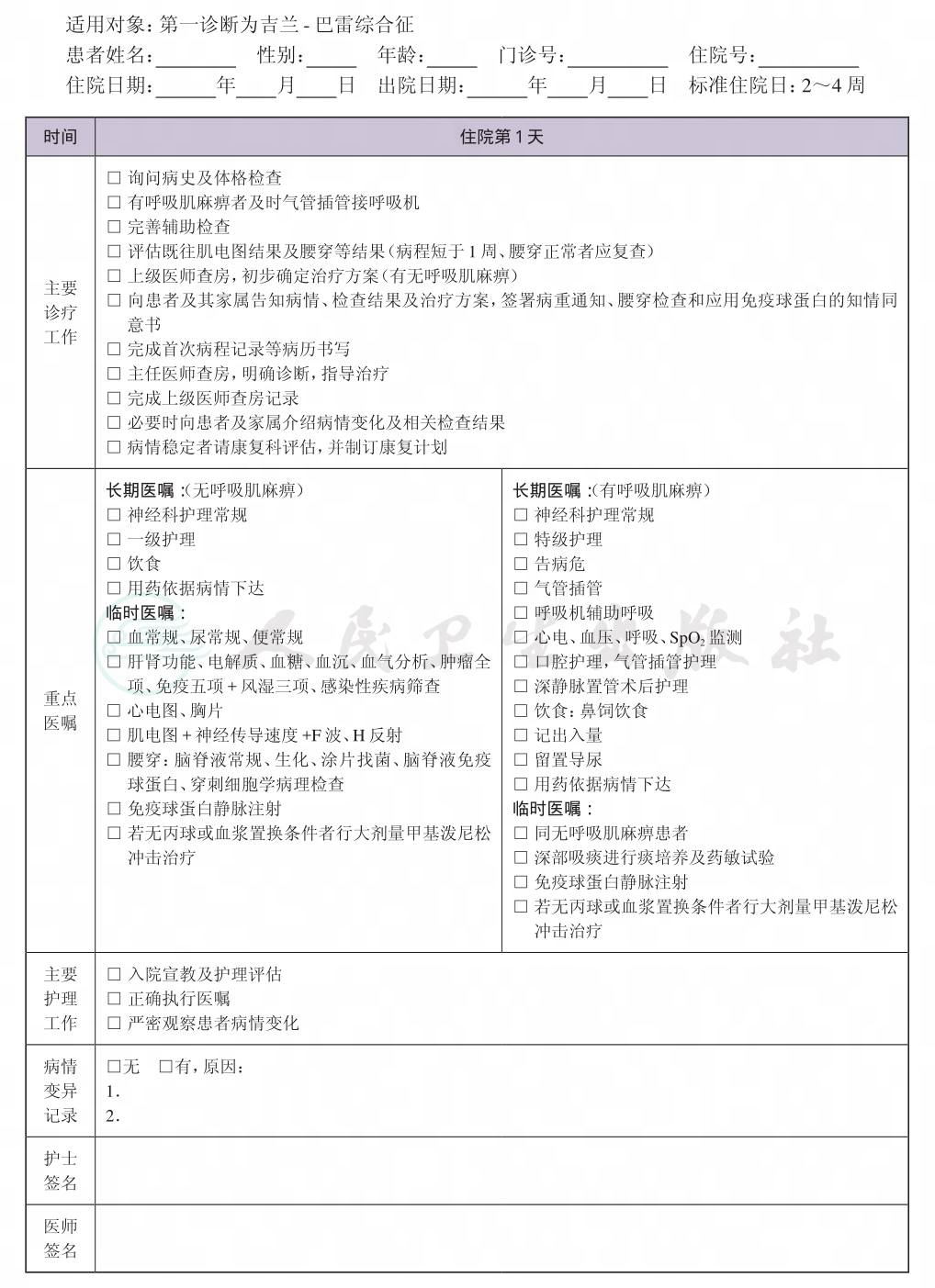
一、 吉兰-巴雷综合征临床路径标准住院流程
(一) 适用对象
第一诊断为吉兰-巴雷综合征。
(二) 诊断依据
根据《临床诊疗指南 神经病学分册》(中华医学会编著,人民卫生出版社)
1.病程 急性或亚急性起病,病前1~4周可有或无感染史。
2.临床表现 四肢对称性弛缓性瘫痪,末梢性感觉障碍,伴或不伴脑神经受损,可伴有呼吸肌麻痹、自主神经功能障碍,但括约肌功能多数正常。
3.脑脊液检查 2/3患者表现为蛋白细胞分离。
4.肌电图提示神经传导速度减慢。
(三) 治疗方案的选择
根据《临床诊疗指南 神经病学分册》(中华医学会编著,人民卫生出版社)
1.大剂量免疫球蛋白静脉注射。
2.血浆置换。
3.皮质类固醇激素。
4.抗菌药物。
5.辅助呼吸。
6.对症治疗及预防并发症。
7.康复治疗。
(四) 标准住院日
为2~4周
(五) 进入路径标准
1.第一诊断必须符合吉兰-巴雷综合征疾病编码。
2.当患者同时具有其他疾病诊断,但在住院期间不需要特殊处理也不影响第一诊断的临床路径流程实施时,可以进入路径。
(六) 住院期间检查项目
1.必需的检查项目
(1) 血常规、尿常规、便常规;
(2) 肝肾功能、电解质、血糖、血沉、血气分析、肿瘤全项、免疫五项+风湿三项、感染性疾病筛查(乙肝、丙肝、梅毒、艾滋病等);
(3) 心电图、胸片;
(4) 肌电图+神经传导速度+F波、H反射;
(5) 腰穿:脑脊液常规、生化、涂片找细菌、脑脊液免疫球蛋白检查、穿刺细胞学病理检查。
2.有条件可行空肠弯曲菌抗体检测。
(七) 选择用药
1.免疫球蛋白静脉滴注。
2.血浆置换。
3.大剂量甲基泼尼松冲击。
4.对症治疗和防治并发症的相关药物。
(八) 出院标准
1.神经功能缺损表现有所好转或基本恢复。
2.治疗2周病情平稳。
3.并发症得到有效控制。
(九) 变异及原因分析
1.住院期间合并感染(肺部、泌尿系、肠道等),需要进行抗感染治疗,导致住院时间延长、费用增加。
2.患者可能出现呼吸肌麻痹,需要呼吸机辅助呼吸,导致住院时间延长、费用增加。
二、 吉兰-巴雷综合征临床路径表单






