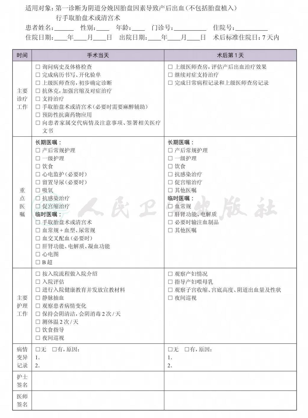
一、 阴道分娩因胎盘因素导致产后出血临床路径标准住院流程
(一) 适用对象
第一诊断为阴道分娩因胎盘因素导致产后出血(不包括胎盘植入)。
行手取胎盘术或清宫。
(二) 诊断依据
根据《临床诊疗指南 妇产科学分册》(中华医学会编著,人民卫生出版社)和《中华妇产科杂志-产后出血预防与处理指南》(中华医学会编著,2009年,第44卷,第7期)。
1.病史 胎儿娩出后24小时内失血量超过500ml,一般多发生在产后2小时内。检查胎盘见部分胎盘小叶或副胎盘残留于宫腔考虑胎盘部分残留;产后30分钟胎盘仍不排出考虑胎盘滞留或胎盘粘连。
2.体征 检查宫底较高,胎盘剥离不全或胎盘剥离后滞留于宫腔。
3.排除软产道裂伤和凝血功能障碍。
(三) 选择治疗方案的依据
根据《临床诊疗指南 妇产科学分册》(中华医学会编著,人民卫生出版社)和《中华妇产科杂志-产后出血预防与处理指南》(中华医学会编著,2009年,第44卷,第7期)。
1.一般处理 建立双静脉通路维持血液循环,积极补充血容量;进行呼吸管理,保持气道通畅,必要时给氧;监测出血量和生命体征;留置尿量,记录尿量;交叉配血;进行基础的实验室检查(血常规、凝血功能、肝肾功能检查等)并行动态监测。
2.胎盘因素(不包括胎盘植入)的处理 根据患者具体病情采用手取胎盘术或(和)清宫术。
3.加强子宫收缩 胎盘清理后有宫缩乏力。
4.预防性抗菌药物。
(四) 标准住院日
为3~7天。
(五) 进入路径标准
1.第一诊断必须符合阴道分娩因胎盘因素导致产后出血(不包括胎盘植入)疾病编码。
2.当患者合并其他疾病,但住院期间不需要特殊处理,也不影响第一诊断的临床路径流程实施时,可以进入路径。
(六) 术前准备
1.必需的检查项目
(1) 血常规、尿常规。
(2) 凝血功能、血型和交叉配血、肝肾功能。
(3) 感染性疾病筛查(乙肝、丙肝、艾滋病、梅毒等,孕期未查者)。
(4) 心电图。
(5) B超(需注意观察胎盘有无植入可能)。
2.根据患者病情可选择项目 大便常规、电解质、C反应蛋白等。
(七) 治疗开始于诊断当天
(八) 治疗选择
1.建立静脉通道。
2.对胎盘未娩出伴活动性出血可立即行人工剥离胎盘术。术前可用镇静剂,手法要正确轻柔,勿强行撕裂,防胎盘残留、子宫损伤或子宫内翻。
(九) 出院标准
1.体温正常,贫血纠正。
2.子宫复旧佳,无压痛,阴道流血量少。
3.复查B超宫腔内无胎盘残留。
(十) 变异及原因分析
1.手取胎盘极度困难或活动性出血考虑胎盘植入,退出此路径。
2.治疗过程中出现感染、贫血及其他合并症者,则退出此路径,进入相关路径。
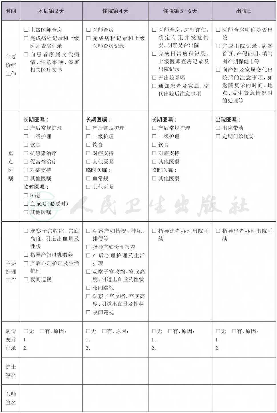
二、 阴道分娩因胎盘因素导致产后出血临床路径表单





