一、 发育性髋脱位(2岁以上)临床路径标准住院流程
(一) 适用对象
第一诊断为发育性髋脱位(先天性髋脱位),年龄在2岁以上、8岁以下,累及单侧或双侧。
行髋关节切开复位、骨盆截骨/髋臼成形(股骨短缩旋转截骨)术+石膏固定术。
(二) 诊断依据
根据《临床诊疗指南 小儿外科学分册》(中华医学会编著,人民卫生出版社)、《临床技术操作规范 小儿外科学分册》(中华医学会编著,人民军医出版社)、《小儿外科学》(第4版)(施诚仁等主编,人民卫生出版社,2009年)、《小儿外科学》(卫生部规划教材高等医药院校教材,人民卫生出版社),《Tachdjian小儿骨科学》(第6版)(美国Harcourt科学健康出版社,2006年)。
1.临床表现 肢体不等长、走路跛行或摇摆步态。
2.体格检查 内收肌紧张、Allis征阳性(单侧病变),Trendelenburg征阳性。
3.骨盆正位片 股骨头位于Pekin方格的外上或外下象限、髋臼浅平、假臼形成。
4.髋关节三维CT 必要时。
(三) 选择治疗方案的依据
根据《临床诊疗指南 小儿外科学分册》(中华医学会编著,人民卫生出版社)、《临床技术操作规范-小儿外科学分册》(中华医学会编著,人民军医出版社)、《小儿外科学》(第4版)(施诚仁等主编,人民卫生出版社,2009年)、《小儿外科学》(卫生部规划教材高等医药院校教材,人民卫生出版社),《Tachdjian小儿骨科学》(第6版)(美国Harcourt科学健康出版社,2006年)。
行髋关节切开复位、骨盆截骨/髋臼成形(股骨短缩旋转截骨)术+石膏固定术。
(四) 标准住院日
为10~12天。
(五) 进入路径标准
1.第一诊断必须符合发育性髋脱位疾病编码。
2.患儿年龄在2岁以上,8岁以下。
3.双侧病变行单侧手术者。
4.当患儿合并其他疾病,但住院期间不需特殊处理,也不影响第一诊断的临床路径实施时,可以进入路径。
(六) 术前准备(术前评估)3~4天
1.必需的检查项目
(1) 血尿便常规、血型、凝血功能、电解质、肝肾功能、感染性疾病筛查、备血;
(2) 胸片、心电图;
(3) 骨盆正位片。
2.根据患者情况可选择的检查项目 髋关节三维CT。
(七) 预防性抗菌药物选择与使用时机
1.按照《抗菌药物临床应用指导原则》(卫医发〔2004〕285号)选择用药(推荐用药及剂量)。
2.推荐药物治疗方案(使用《国家基本药物》的药物)。
3.使用时机 术中1次,术后3天。
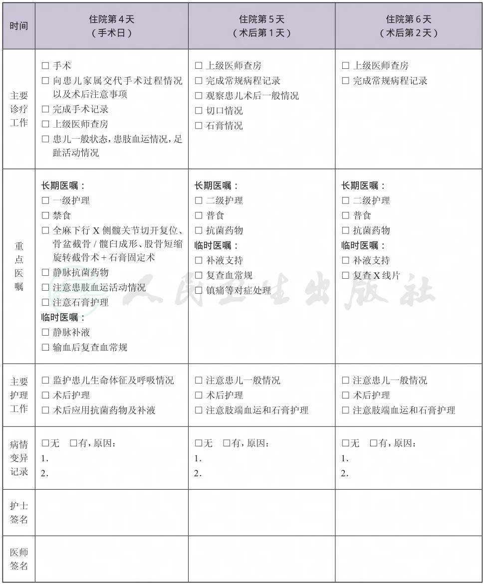
(八) 手术日为入院第4~5天
1.麻醉方式 全麻或联合麻醉。
2.手术方式 髋关节切开复位、骨盆截骨/髋臼成形(股骨短缩旋转截骨钢板内固定)+石膏固定术。
3.手术内置物 克氏针/钢板/同种异体骨等。
4.术中用药 静脉抗菌药物。
5.输血 1~2单位(必要时)。
(九) 术后住院恢复4~5天
1.必须复查的检查项目 血常规、骨盆正位片,必要时肝肾功能、电解质。
2.术后用药 静脉抗菌药物的应用按照《抗菌药物临床应用指导原则》(卫医发〔2004〕285号)执行。
(十) 出院标准
1.体温正常。
2.切口干燥无出血、感染、肢体无明显肿胀或血供障碍等表现。
3.术后复查X线片证实股骨头复位良好、头臼同心。
4.没有需要住院处理的并发症和(或)合并症。
(十一) 变异及原因分析
1.围手术期并发症(切口感染、再脱位等)可能造成住院时间的延长和费用的增加。
2.双侧病变同时手术者,转入其他相应临床路径。
二、 发育性髋脱位(2岁以上)临床路径表单






