一、 癫痫临床路径标准住院流程
(一) 适用对象
第一诊断为癫痫。
(二) 诊断依据
根据《尼尔森儿科学》(第7版)(Richard E. Behrman主编,北京大学医学出版社,2007年)、《临床诊疗指南 癫痫病分册》(中华医学会编著,人民卫生出版社)。
1.病史 临床至少发作1次以上。
2.存在发作易感性 包括遗传、外伤、发热等因素。
3.伴随神经心理损害。
4.实验室检查 脑电图和(或)影像学改变。
(三) 治疗方案的选择
根据《尼尔森儿科学》(第7版)(Richard E. Behrman主编,北京大学医学出版社,2007年)、《临床诊疗指南 癫痫病分册》(中华医学会编著,人民卫生出版社)。
1.药物治疗。
2.药物控制不佳或其他特殊癫痫综合征者可请神经外科会诊进行相应治疗。
(四) 标准住院日
为7天。
(五) 进入路径标准
1.第一诊断必须符合癫痫疾病编码。
2.当患者同时具有其他疾病诊断,但在住院期间不需要特殊处理,也不影响第一诊断的临床路径流程实施时,可以进入路径。
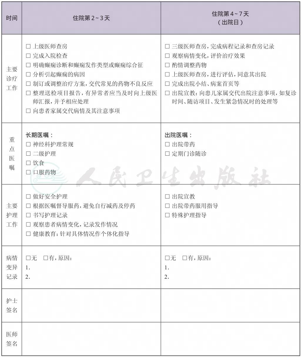
(六) 入院后第1~2天
1.必需的检查项目
(1) 血常规、尿常规、大便常规。
(2) 肝肾功能、电解质、血糖、血氨、血乳酸、感染性疾病筛查。
(3) 脑电图。
(4) 头颅MRI或CT。
2.根据患者病情可选择的检查项目 心电图、智力测定,有条件者可行相关血药浓度测定。
(七) 治疗方案与药物选择
1.开始治疗的指征 一般在第二次无诱因发作之后才开始抗癫痫药物治疗。特殊情况可以在首次发作后考虑开始治疗:例如癫痫持续状态。
2.口服抗癫痫药物治疗的基本原则 应当依据发作类型选药。根据疗效和安全性,结合既往用药情况调整。
3.药物选择时还需要考虑肝肾功能、药物之间的相互作用以及药物来源和费用等。
(八) 出院标准
1.诊断明确,药物治疗方案确定,可门诊随访。
2.有手术指征者转入神经外科接受手术治疗。
(九) 变异及原因分析
1.癫痫发作可能为非癫痫性发作,经住院检查和观察确认后,中止抗癫痫药物治疗并让患者出院。
2.患者在住院期间出现癫痫持续状态,转入癫痫持续状态临床路径。
二、 癫痫临床路径表单





