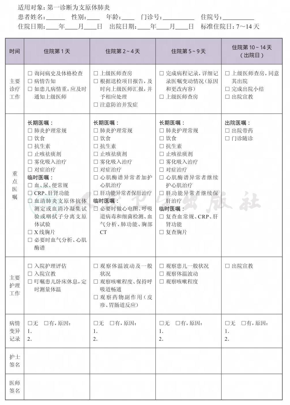
一、 支原体肺炎临床路径标准住院流程
(一) 适用对象
第一诊断为支原体肺炎。
(二) 诊断依据
根据《临床诊疗指南 小儿内科分册》(中华医学会编著,人民卫生出版社),《诸福棠实用儿科学》(第7版)(人民卫生出版社)。
1.多发年龄为5~18岁。
2.咳嗽突出而持久。
3.肺部体征少而X线胸片改变出现早且明显。
4.使用青霉素无效,大环内酯类抗生素治疗效果好。
5.外周血白细胞数正常或升高。
6.血清肺炎支原体IgM抗体阳性或血清冷凝集效价> 1∶32或咽拭子分离支原体阳性,可作为临床确诊的依据。
(三) 治疗方案的选择
根据《临床诊疗指南 小儿内科分册》(中华医学会编著,人民卫生出版社),《诸福棠实用儿科学》(第7版)(人民卫生出版社)。
1.大环内酯类抗生素(遵循儿科用药的方法)。
2.对症治疗(如雾化吸入)。
(四) 标准住院日
为7~14天。
(五) 进入路径标准
1.第一诊断必须符合支原体肺炎疾病编码。
2.当患者同时具有其他疾病诊断,只要住院期间不需要特殊处理,也不影响第一诊断的临床路径流程实施时,可以进入路径。
(六) 入院后第1~2天
1.必须检查的项目
(1) 血常规、尿常规、便常规。
(2) C反应蛋白(CRP)。
(3) 肝肾功能、血电解质。
(4) 血清肺炎支原体抗体测定或血清冷凝集试验或咽拭子分离支原体。
(5) X线胸片。
2.根据患儿的病情,必要时做痰培养、血气分析、心肌酶谱、肺部CT、支气管镜检查、呼吸道病毒和细菌检测等。
(七) 药物选择与使用时机
抗菌药物:按照《抗菌药物临床应用指导原则》(卫医发〔2004〕285号)执行。
(八) 必须复查的检查项目
1.血常规、CRP、肝肾功能。
2.胸片。
(九) 出院标准
1.咳嗽明显减轻,一般状况良好。
2.连续3天腋温< 37.5℃。
3.X线胸片显示炎症吸收好转。
(十) 变异及原因分析
1.难治性支原体肺炎,即对大环内酯类抗生素反应不佳的支原体肺炎,包括三方面:
(1) 病情较重,有肺外并发症,单用大环内酯类抗生素不能控制病情。
(2) 大环内酯类抗生素治疗2周,仍有咳嗽,肺部阴影持续无吸收好转。
(3) 混合其他病原体感染,需要延长住院治疗时间。
2.对于难治性支原体肺炎患儿,若病情重,可在炎症反应的极期加用肾上腺皮质激素或静注丙种球蛋白,亦可合用利福平。导致住院时间延长,医疗费用增加。
二、 支原体肺炎临床路径表单




