一、经皮椎体成形术/经皮椎体后凸成形术加速康复临床路径标准住院流程
(一)适用对象
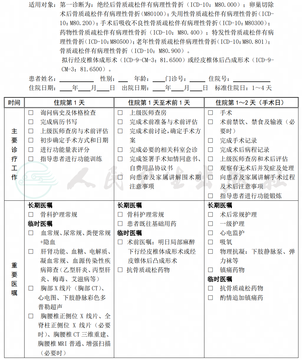
第一诊断为:绝经后骨质疏松伴有病理性骨折(ICD-10: M80.000);卵巢切除术后骨质疏松伴有病理性骨折(M80100); 失用性骨质疏松伴有病理性骨折(ICD-10:M80.200);手术 后吸收不良性骨质疏松伴有病理性骨折(ICD-10:M80300); 药物性骨质疏松伴有病理性骨折(ICD-10:M80.400);特发 性骨质疏松伴有病理性骨折(ICD-10:M80500);老年性骨质 疏松伴病理性骨折(ICD-10:M80.801);骨质疏松伴有病理 性骨折(ICD-10:M80.900)。 拟行经皮椎体成形术(ICD-9-CM-3:81.6500)或经皮椎 体后凸成形术(ICD-9-CM-3:81.6500)。
(二)诊断依据
根据《临床诊疗指南:骨科学分册》(中华医学会编著,人民卫生出版社),具体依据如下:
1.病史:无明显外伤或低能量损伤导致的急/慢性胸背部或腰背部疼痛。
2.查体:脊柱压缩性骨折节段棘突出现叩痛和椎旁肌压痛,变换体位时(如:翻身、起床)疼痛加重。
3.辅助检查
(1)椎体压缩骨折的评估:胸/腰椎正侧位 X 线片或 CT表现为椎体压缩,需结合 MRI 判断引起症状的责任节段,责任节段表现为椎体内水肿信号,在T1加权像中表现为低信号,在 T2加权像中表现为高信号或等信号,脂肪抑制序列表现为高信号;有 MRI 检查禁忌者,可行核素骨扫描,责任节段表现为核素浓聚。
(2)骨质疏松的评估:采用双能 X 线吸收法(DXA)对患者骨质疏松情况进行评价,具体参照《中国骨质疏松性骨折诊疗指南(骨质疏松性骨折诊断及治疗原则)》[中华骨与关节外科杂志,2018,9(2):85-88,95]执行。对于骨质增生严重的患者,DXA 可能受到骨赘干扰导致准确度下降,可采用定量 CT(QCT) 方法进行检测,具体参照《中国定量CT(QCT)骨质疏松症诊断指南(2018)》[中国骨质疏松杂志,2019,25(6):733-737]执行。
(3)鉴别诊断基础评估:应查红细胞沉降率及 C 反应蛋白,应关注用患者状态无法解释的红细胞沉降率及 C 反应蛋白增高,排除可能存在的脊柱感染;同时应该注意排除脊柱原发肿瘤或继发肿瘤的可能。
(三)治疗方案的选择及依据
1.诊断明确,症状明显,严重影响患者正常生活和活动。
2.无以下手术禁忌证
(1)严重心肺疾病或身体衰弱无法耐受手术(如:无法俯卧)。
(2)凝血功能障碍或有出血倾向。
(3)严重精神或认知障碍无法配合手术。
(4)严重椎体压缩,穿刺针及球囊置入困难。
(四)标准住院日为 1~4 天
(五)进入路径标准
1.第一诊断必须符合绝经后骨质疏松伴有病理性骨折(ICD-10:M80.000);卵巢切除术后骨质疏松伴有病理性骨折(M80100);失用性骨质疏松伴有病理性骨折(ICD-10:M80.200);手术后吸收不良性骨质疏松伴有病理性骨折(ICD-10:M80300);药物性骨质疏松伴有病理性骨折(ICD10:M80.400);特发性骨质疏松伴有病理性骨折(ICD-10:M80500);老年性骨质疏松伴病理性骨折(ICD-10:M80.801);骨质疏松伴有病理性骨折(ICD-10:M80.900)的诊断编码。
2.患者同时合并有基础疾病,但在住院期间不需要相应专科的特殊处理也不影响第一诊断的临床路径流程实施时,可以进入路径,具体参照《骨科加速康复围手术期麻醉管理专家共识》[中华骨与关节外科杂志,2022,15(10):726-732]执行。
3.病情需要手术治疗。
4.年龄>60 岁。
(六)术前准备(住院第 1~2 天)
1.患者教育、沟通与评估
(1)向患者和家属讲解手术方式、手术效果和手术风险。
(2)教会患者心肺康复的方法,如咳嗽、咳痰和行走锻炼;教会患者正确的日常生活姿势、翻身方法,练习俯卧位,至少能坚持 30 分钟。
(3)加强饮食营养:具体参照《骨科大手术加速康复围手术期营养管理专家共识》[中华骨与关节外科杂志,2022,15(10):763-767]执行,进食高蛋白、高维生素、高热量食物,糖尿病患者限制碳水化合物摄入。
(4)强调规范的抗骨质疏松药物治疗,常规补充钙剂、维生素 D,抗骨质疏松药物根据患者自身情况选择(如双膦酸盐类、核因子-κB 受体激活剂配体抑制剂、甲状旁腺素类似物),酌情选用其他抗骨质疏松药物(如选择性雌激素受体调节剂、降钙素、维生素 K2等)。
(5)合并基础疾病评估:具体参照《骨科加速康复围手术期麻醉管理专家共识》[中华骨与关节外科杂志,2022,15(10):726-732]执行。
(6)疼痛评估与疼痛管理:具体参照《骨科加速康复围手术期疼痛管理专家共识》[中华骨与关节外科杂志,2022,15(10):739-745]执行。
(7)精神或认识障碍评估:具体参照《骨科加速康复围手术期精神卫生问题及精神障碍的评估与管理专家共识》[中华骨与关节外科杂志,2022,15(10):768-775]执行。
2.必需的检查项目
(1)血常规、尿常规、粪便常规+隐血。
(2)肝肾功能、血糖、电解质。
(3)术前凝血常规。
(4)血源传染性疾病筛查[乙型肝炎、丙型肝炎、获得性免疫缺陷综合征(艾滋病)、梅毒等]。
(5)血清炎性指标:红细胞沉降率、C 反应蛋白。
(6)骨密度检查。
(7)胸椎/腰椎正侧位 X 线片、胸椎/腰椎 MRI、胸椎/腰椎 CT 薄层扫描+冠矢状位二维重建。
(8)胸部 X 线片、心电图、双下肢彩色多普勒超声。
3.根据患者合并基础疾病选择的检查项目
(1)血气分析。
(2)动态心电图。
(3)心脏彩超。
(4)心肌核素灌注/冠状动脉 CT/冠状动脉造影。
(5)骨扫描或 PET-CT。
(6)其他恶性肿瘤排查相关指标。
4.术前需达到的目标
(1)血压、血糖控制良好。
(2)患者精神食欲好,积极配合功能锻炼。
(3)一次性俯卧时间不少于 30 分钟。
(4)合并基础疾病控制良好,美国麻醉师协会分级(ASA)≤3 级。
(七)手术日准备(住院第 1~3 天)
1.术前禁食、禁饮及输液:局部麻醉患者术前无需禁食、禁饮,病房建立静脉通道; 全身麻醉 患者参照《骨科加速康复围手术期麻醉管理专家共识》[中华骨与关节外科杂志,2022,15(10):726-732]执行。
2.预防性应用抗菌药物:存在感染高危因素的患者,可预防性使用抗菌药物,常规选择第一代或第二代头孢菌素,具体参照《抗菌药物临床应用指导原则》(国卫办医发〔2015〕43 号)执行。
3.麻醉方式:局部浸润麻醉+基础镇痛、镇静。
4.手术方式:经皮椎体成形术或椎体后凸成形术。
5.术中患者预处理:为了防止骨水泥注射过程中可能的少量游离单体引起过敏反应,可在术前采用糖皮质激素(如:地塞米松 10mg)静脉推注预处理。
6.术中输液:由于经皮椎体成形术和锥体后凸成形术术前患者无需禁食,术中通常无明显出血,故术中无需补液,将液体输入控制在可维持麻醉用药的速度即可,不必输入胶体液,以避免容量负荷过重导致心力衰竭。
7.术后当天观察患者有无下肢肌力、感觉异常,有无呼吸困难及胸、腹部不适。
8.术后当天康复锻炼:帮助患者在术后 2 小时坐起,若无不适可戴腰围下床行走。
(八)术后住院康复(住院后第 1~4 天)
1.必需的检查项目术后影像学检查,包括胸/腰椎正侧位 X 线片、胸/腰椎CT 扫描+冠矢状位二维重建。必要时可行胸部 CT 或肺动脉 CT血管成像检查,以评估骨水泥向肺的迁移情况。
2.术后处理
(1)术后镇痛及镇静:提倡预防性、多模式、个体化镇痛,具体参照《骨科加速康复围手术期疼痛管理专家共识》[中华骨与关节外科杂志,2022,15(10):739-745]执行。
(2)术后康复锻炼:具体参照 《椎体成形术和椎体后凸成形术加速康复实施流程专家共识》[中华骨与关节外科杂志,2019,12(08):561-571]执行。(3)切口处理:切口干燥无渗出者,可术后第 2 天更换敷贴,
3 日后可淋浴。
(九)出院准备(住院第 2~4 天)
1.出院标准
(1)患者生命体征平稳、精神食欲恢复、大小便正常。
(2)切口干燥,无红肿、硬结等感染征象。
(3)口服镇痛药可有效控制疼痛,不影响患者睡眠和功能锻炼。
2.出院医嘱及宣教
(1)出院带药:继续抗骨质疏松疏松治疗,并根据病情需要,带适当时间的药物。
(2)告知患者门诊复诊时间,嘱患者出院后继续功能锻炼。
(十)变异及原因分析
1.围手术期并发症:骨水泥移位导致神经压迫或肺栓塞、深静脉血栓形成、切口感染、关节感染、神经血管损伤等,可造成住院时间延长。
2.合并基础疾病:合并基础疾病控制不佳或加重,如脑血管或心血管病、糖尿病、高血压、血栓等,手术可能导致基础疾病加重而需要进一步治疗,从而导致住院时间延长。
3.其他原因引起的脊柱病理性压缩骨折:检查提示脊柱压缩性骨折为原发性、继发性(由肿瘤或其病理情况引起),需要进行进一步检查、会诊等治疗,导致住院时间延长。
二、经皮椎体成形术/经皮椎体后凸成形术加速康复临床路径表单






