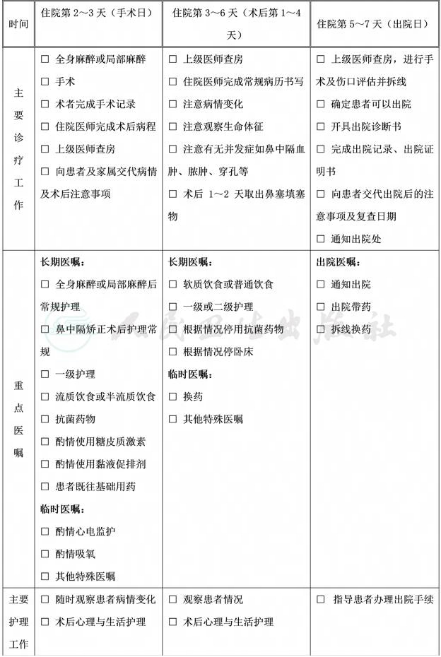
一、鼻中隔偏曲临床路径标准住院流程
(一)适用对象
第一诊断为鼻中隔偏曲(ICD-10:J34.2)。
行鼻中隔矫正术(ICD-9-CM-3:21.5)。
(二)诊断依据
根据《临床诊疗指南·耳鼻咽喉头颈外科分册》(中华医学会编著,人民卫生出版社,2009年)。
1.症状:鼻塞、鼻出血、头痛。
2.体征:鼻中隔偏曲。
3.辅助检查:内镜或CT检查。
有明显症状和鼻中隔偏曲体征者可予确诊。
(三)治疗方案的选择
根据《临床诊疗指南·耳鼻咽喉头颈外科分册》(中华医学会编著,人民卫生出版社,2009年)和《临床技术操作规范·耳鼻咽喉头颈外科分册》(中华医学会编著,人民军医出版社,2009年)。
有明显症状并有典型鼻中隔偏曲者行鼻中隔矫正术。
(四)标准住院日≤7天
(五)进入路径标准
1.第一诊断必须符合ICD-10:J34.2鼻中隔偏曲疾病编码。
2.当患者同时具有其他疾病诊断,但住院期间不需要特殊处理也不影响第一诊断的临床路径流程实施时,可以进入路径。
(六)术前准备≤2天
1.必需的检查项目:
(1)血常规、尿常规、便常规。
(2)肝肾功能、电解质、血糖、凝血功能。
(3)感染性疾病筛查(乙型肝炎、丙型肝炎、梅毒、艾滋病等)。
(4)X线胸片、心电图。
(5)鼻腔鼻窦CT。
2.根据患者病情,可选择鼻功能测试、ABO血型。
(七)预防性抗菌药物选择与使用时机
按照《抗菌药物临床应用指导原则》(卫医发〔2015〕43号)执行,根据患者病情合理使用抗菌药物。
(八)手术日为入院3天内
1.麻醉方式:全身麻醉或局部麻醉。
2.术中用药:全身止血药物,局部减充血剂。
3.手术:见“(三)治疗方案的选择”。
4.鼻腔填塞止血,保持引流通气。
5.必要时送病理检查。
(九)术后住院恢复≤4天
1.术后用药:按照《抗菌药物临床应用指导原则》(卫医发〔2015〕43号)合理选用抗菌药物;糖皮质激素鼻内局部喷雾,酌情口服或静脉使用;酌情使用黏液促排剂。
2.检查和清理术腔。
(十)出院标准
1.切口愈合较好。
2.无需要住院处理的并发症和(或)合并症。
(十一)变异及原因分析
1.伴有影响手术的合并症,需相关诊断和治疗等,导致住院时间延长,治疗费用增加。
2.出现手术并发症,需进一步诊断和治疗,导致住院时间延长,治疗费用增加。
二、鼻中隔偏曲临床路径表单
*:实际操作时需明确写出具体的术式



