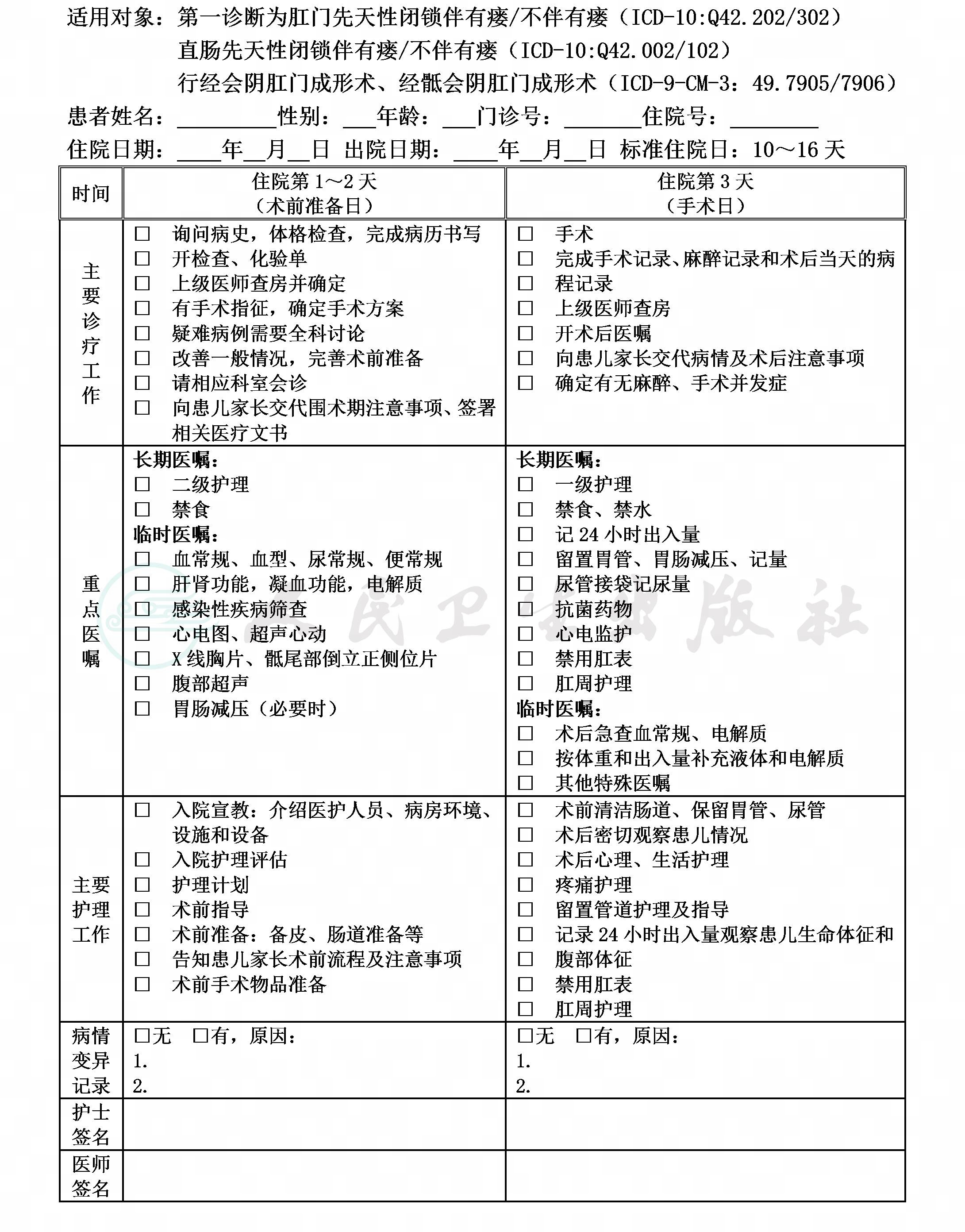
一、先天性肛门直肠畸形(中低位)临床路径标准住院流程
(一)适用对象
第一诊断为肛门先天性闭锁,伴有瘘(ICD-10:Q42.202)、肛门先天性闭锁,不伴有瘘(ICD-10:Q42.302)、直肠先天性闭锁,伴有瘘(ICD-10:Q42.002)、直肠先天性闭锁,不伴有瘘(ICD-10:Q42.102),行经会阴肛门成形术(ICD-9-CM-3:49.7905)、经骶会阴肛门成形术(ICD-9-CM-3:49.7906)。
(二)诊断依据
根据《张金哲小儿外科学》(张金哲主编,人民卫生出版社,2013年),《临床诊疗指南·小儿外科学分册》(中华医学会编著,人民卫生出版社,2005年),《临床技术操作规范·小儿外科学分册》(中华医学会编著,人民军医出版社,2005年)和《小儿外科学》(施诚仁等主编,人民卫生出版社,2010年)。
1.临床表现:出生后无胎粪排出或仅有少量胎粪从尿道、会阴部异常开口排出。
2.体格检查:原正常肛门位置处无肛门存在。
3.影像学检查:倒立侧位摄片提示直肠盲端位于耻骨中点与骶尾关节连线(PC线)的远端。
(三)选择治疗方案的依据
根据《张金哲小儿外科学》(张金哲主编,人民卫生出版社,2013年),《临床诊疗指南·小儿外科学分册》(中华医学会编著,人民卫生出版社,2005年),《临床技术操作规范·小儿外科学分册》(中华医学会编著,人民军医出版社,2005年),《小儿外科学》(施诚仁等主编,人民卫生出版社,2010年)。
行经会阴肛门成形术(ICD-9-CM-3:49.7905)、经骶会阴肛门成形术(ICD-9-CM-3:49.7906)。
(四)标准住院日为10~16天(经会阴手术10天,经骶手术16天)
(五)进入路径标准
1.第一诊断必须符合ICD-10:Q42.202/Q42.302/Q42.002/Q42.102肛门先天性闭锁(伴有瘘)、肛门先天性闭锁(不伴有瘘)、直肠先天性闭锁((伴有瘘)、直肠先天性闭锁(不伴有瘘)编码。
2.当患儿合并其他疾病,但住院期间不需特殊处理,也不影响第一诊断的临床路径实施时,可以进入路径。
(六)术前准备(术前评估)1~2天
必需的检查项目:
1.实验室检查:血常规、血型、尿常规、便常规、肝肾功能、电解质、凝血功能、感染性疾病筛查;
2.X线胸片、骶尾部正侧位平片、心电图、超声心动图;
3.腹部超声,必要时可行CT或MRCP检查。
(七)预防性抗菌药物选择与使用时机
1.按照《抗菌药物临床应用指导原则》(卫医发〔2015〕43号),并结合患儿病情决定选择。
2.推荐药物治疗方案(使用《国家基本药物》的药物)。
(八)手术日为入院第3天
1.麻醉方式:气管插管全身麻醉,或基础+骶管麻醉。
2.术中抗菌药物用法:可选择二代头孢类(如头孢呋辛)+甲硝唑或三代头孢类(如头孢曲松)+甲硝唑静脉输入,切开皮肤前30分钟开始给药,手术延长到3小时以上,补充1个剂量(用头孢曲松时无需追加剂量)。
3.手术方式:低位肛门直肠畸形行经会阴肛门成形术,中位肛门直肠畸形行经骶会阴肛门成形术(首选后矢状入路会阴肛门成形术)。
4.手术内置物:无。
5.术中用药:维持生命体征药物及麻醉用药。
6.输血:必要时。
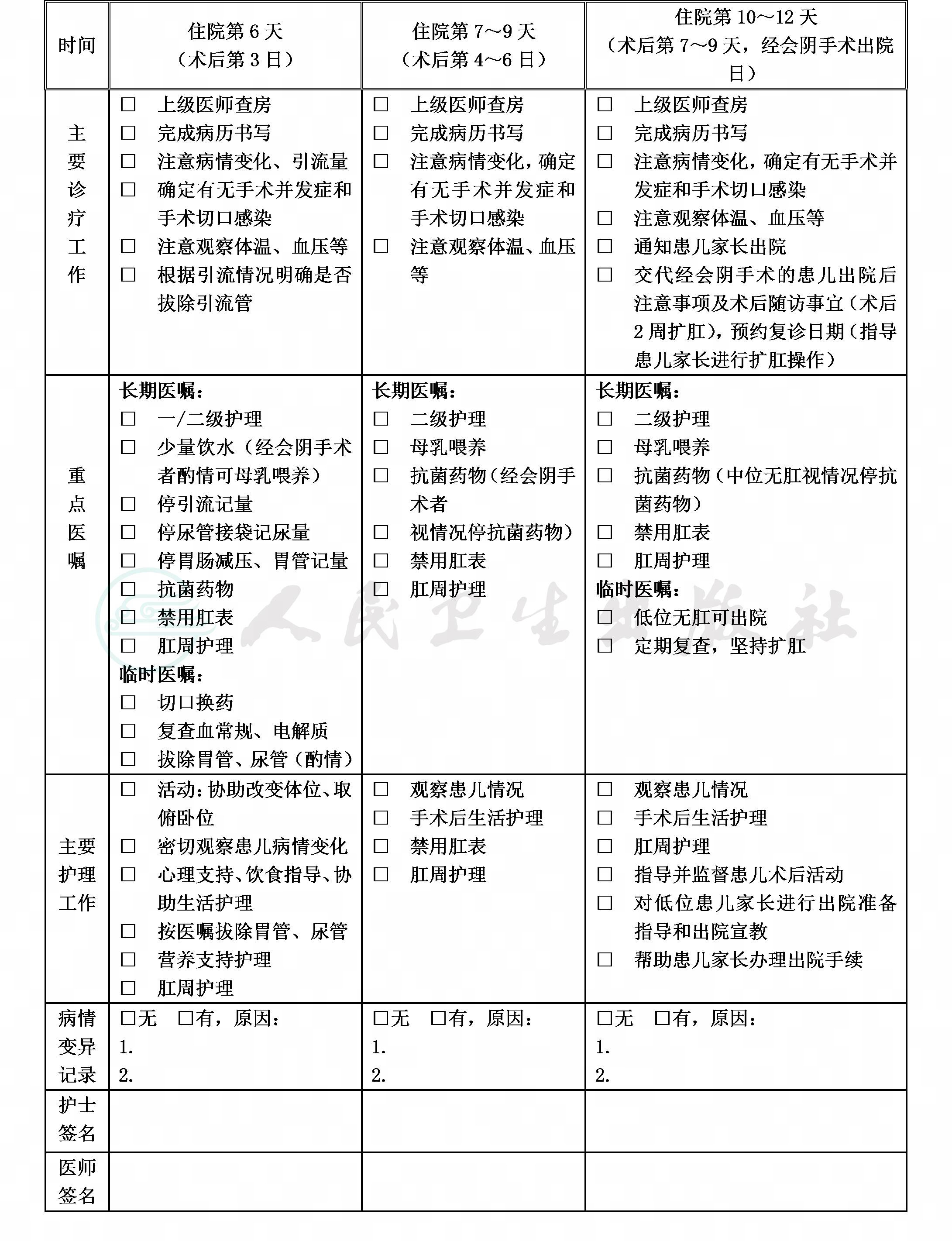
(九)术后住院恢复7~13天(经会阴手术7天,经骶手术13天)
1.必须复查的检查项目:血常规、尿常规、肝肾功能、电解质。
2.术后用药:抗菌治疗药物使用按照《抗菌药物临床应用指导原则》(卫医发〔2015〕43号)执行,用药时间一般不超过7天。
(十)出院标准
1.一般情况良好,进食可,无腹胀,排便通畅。
2.伤口愈合良好,无出血、感染、瘘等。
3.无其他需要住院处理的并发症。
(十一)变异及原因分析
1.围术期并发症等造成住院时间延长和费用增加。
2.存在其他系统的先天畸形,不能耐受手术的患儿,转入相应的路径治疗。
3.如果患儿需要先行结肠造瘘术,则退出本路径。
二、先天性肛门直肠畸形(中低位)临床路径表单



