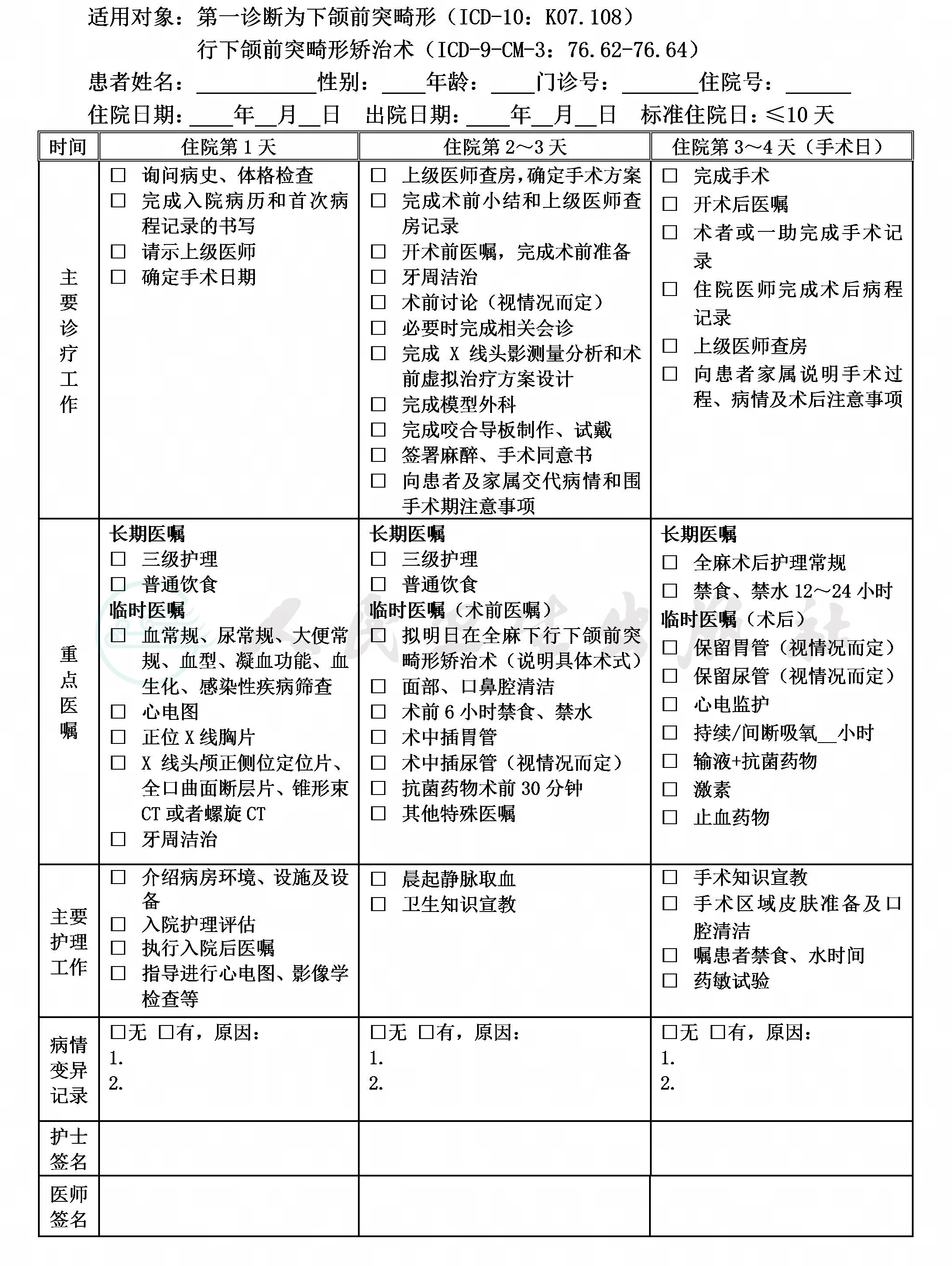
一、下颌前突畸形临床路径标准住院流程
(一)适用对象
第一诊断为下颌前突畸形(ICD-10:K07.108),行双侧下颌升支矢状劈开截骨术(BSSRO)(ICD-9-CM-3:76.62-76.64),上颌Le FortⅠ型截骨术(需要时)(ICD-9-CM-3:76.65)。
(二)诊断依据
根据《临床诊疗指南·口腔医学分册(2016修订版)》(中华口腔医学会编著,人民卫生出版社,2016)。
1.下颌向前突出,前牙反合,后牙近中关系(AngleⅢ类)。
2.面下1/3较长,软组织颏前点前移。
3.X线头影测量:∠SNA正常,∠SNB大于正常,∠ANB小于正常或为负角。
(三)治疗方案的选择
根据《临床诊疗指南·口腔医学分册(2016修订版)》(中华口腔医学会编著,人民卫生出版社,2016)。
选择双侧下颌升支矢状劈开截骨术(BSSRO),其适应证为:
1.骨性Ⅲ类错颌畸形。
2.全身无手术禁忌证。
(四)标准住院日为≤10天
(五)进入路径标准
1.第一诊断必须符合ICD-10:K07.108下颌前突畸形疾病编码。
2.患者同时具有其他疾病诊断,如在住院期间不需要特殊处理也不影响第一诊断的临床路径流程实施时,可以进入路径。
(六)术前准备(术前评估)2~3天
必须检查的项目:
1.影像学检查(X线胸片、X线头颅正侧位定位片、全口曲面断层片、锥形束CT或螺旋CT)。
2.X线头影测量分析、术前虚拟治疗方案设计、模型外科、咬合导板的制作。
3.血常规、凝血功能、血型。
4.尿常规、大便常规。
5.肝肾功能。
6.感染性疾病筛查(乙型肝炎、丙型肝炎、艾滋病、梅毒等)。
7.心电图。
(七)预防性抗菌药物选择与使用时机
1.抗菌药物:按照《抗菌药物临床应用指导原则(2015年版)》(国卫办医发〔2015〕43号)执行。
2.选择青霉素类或其他类抗菌药物,预防性用药时间为手术开始前30分钟。
(八)手术日为入院第3~4天
1.麻醉方式:经鼻气管插管全身麻醉。
2.手术内固定物:小型/微型钛板、钛钉。
3.术中用药:麻醉常规用药、抗菌药物和止血药。
4.输血:视术中情况和出血量而定,一般不考虑输血。
(九)术后住院恢复5~6天
1.必须复查的检查项目:影像学检查(X线头颅正侧位定位片,全口曲面断层片,锥形束CT或螺旋CT)。
2.术后预防性使用抗菌药物:用药时间3~5天。根据病情决定使用止血、消肿类及镇痛类药物的时间。
(十)出院标准
1.一般情况良好、可进流质饮食、活动自如;面部肿胀逐渐消退。
2.上下牙列就位于咬合导板内,咬合关系稳定。
3.CT及X线片显示:无意外骨折,各骨段位置符合设计要求;各骨内固定物就位良好;髁突位置在正常范围。
4.手术创口在愈合中,无脓性分泌物;手术区无明显积液。
(十一)变异及原因分析
1.若有影响手术的全身情况,需要进行相关会诊,除外手术禁忌证。
2.对极少数下颌前突畸形患者,应行神经外科会诊,以排除脑垂体瘤等病因,避免术后复发。
二、下颌前突畸形临床路径表单



