一、下颌骨骨折临床路径标准住院流程
(一)适用对象
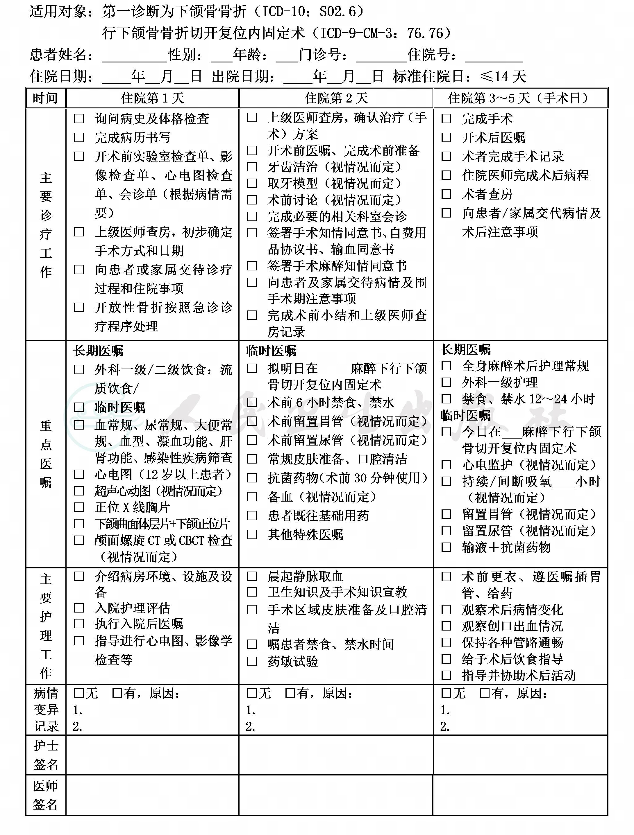
第一诊断为下颌骨骨折(ICD-10:S02.6),行下颌骨骨折切开复位内固定术(ICD-9-CM-3:76.76)。
(二)诊断依据
根据《临床诊疗指南·口腔医学分册(2016修订版)》(中华口腔医学会编著,人民卫生出版社,2016)。
1.有明确的外伤史。
2.临床检查存在下颌骨骨折的临床表现。
3.影像学检查可见明确的骨折影像。
(三)治疗方案的选择
根据《临床诊疗指南·口腔医学分册(2016修订版)》(中华口腔医学会编著,人民卫生出版社,2016)。
选择下颌骨骨折切开复位内固定术,其适应证为:
1.有外伤史,下颌骨骨折诊断明确。
2.全身情况可耐受麻醉和手术,危及生命的全身合并损伤已经得到有效处置,生命体征稳定。
3.下颌骨骨折段错位明显,咬合关系紊乱。
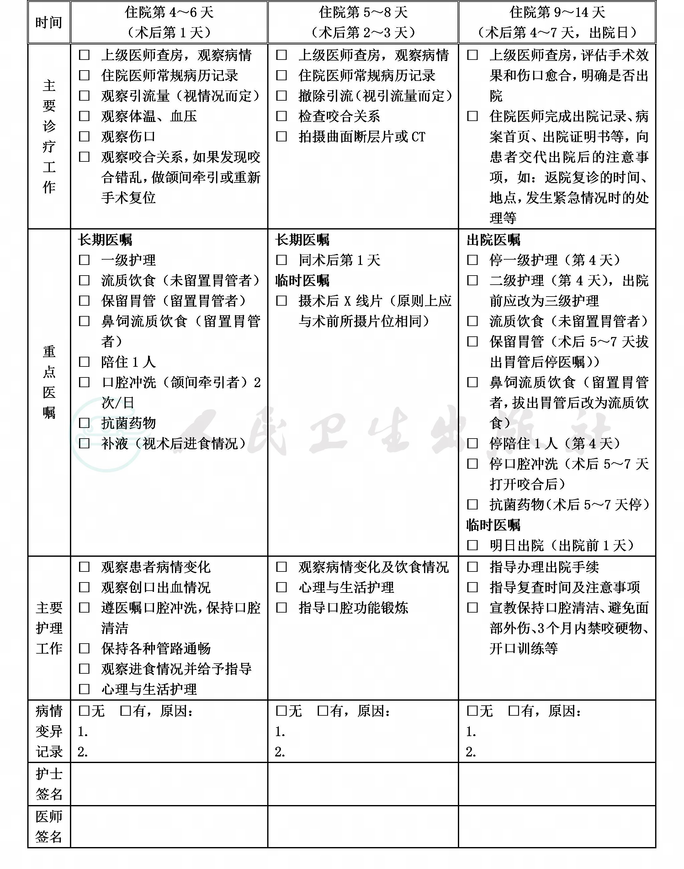
(四)标准住院日为≤14天
(五)进入路径标准
1.第一诊断必须符合ICD-10:S02.6下颌骨骨折疾病编码。
2.患者同时具有其他疾病诊断,如在住院期间不需要特殊处理也不影响第一诊断的临床路径流程实施时,可以进入路径。
(六)术前准备(术前评估)2天
必须检查的项目:
1.血常规、尿常规、便常规、血型、凝血功能、肝肾功能。
2.感染性疾病筛查(乙型肝炎、丙型肝炎、艾滋病、梅毒等)。
3.心电图。
4.影像学检查(颅颌面及全身影像检查)。
(七)预防性抗菌药物选择与使用时机
1.抗菌药物:按照《抗菌药物临床应用指导原则》(卫医发〔2015〕43号)执行。
2.选用青霉素类或其他类抗菌药物,预防性用药时间为术前30分钟(另可根据是否为开放性损伤以及感染的程度决定抗菌药物的选用和应用的时间)。
(八)手术日为入院第2~5天
1.麻醉方式:全身麻醉或局部麻醉。
2.手术内固定物:骨折接骨板、钉和其他类骨折内固定物,颌间固定螺钉等。
3.术中用药:青霉素类或其他类抗菌药物。
4.输血:视术中出血情况而定,一般不考虑输血。
(九)术后住院恢复5~7天
1.必须复查的检查项目:血细胞分析和影像学检查。
2.术后选用青霉素类或其他类抗菌药物,用药时间根据骨折及感染的严重程度决定。
3.术后骨折固定效果的影像学评估:如曲面体层片、CT检查。
(十)出院标准
1.全身一般情况稳定。
2.切口Ⅰ/甲(口外切口)和(或)Ⅱ/甲(口内或开放性伤口)愈合。
3.咬合关系恢复。
4.影像学检查显示骨折复位固定良好。
(十一)变异及原因分析
1.需手术治疗的下颌髁突骨折,下颌粉碎性骨折,下颌骨骨折合并面中部骨折,下颌骨病理性骨折不进入该路径。
2.急诊患者不进入该路径。
二、下颌骨骨折临床路径表单



