一、上睑下垂临床路径标准住院流程
(一)适用对象
第一诊断为上睑下垂(ICD-10: Q10.10),行上睑下垂矫正术(ICD-9-CM-3:08.31/08.32/08.33/08.34/08.35/08.36)。
(二)诊断依据
根据《眼科学》(赵堪兴,杨培增主编,人民卫生出版社),《眼科临床指南(PPP)》(美国眼科学会编,中华医学会眼科学分会译,人民卫生出版社,2006年)。
1. 上睑缘的正常位置在上方角膜缘和上方瞳孔缘的中部,具体位置有小的差异,正常情况下睁眼平视时,上睑缘约位于角膜缘下2mm;排除额肌作用下,上睑缘遮盖角膜>2mm即可诊断上睑下垂。
2.鉴别诊断:
(1)因神经系统疾病如重症肌无力、霍纳综合征(Horner syndrome)、动眼神经麻痹,以及其他眼部或全身性疾病所致的获得性上睑下垂。
(2)颌动瞬目综合征[Jaw Winking syndrome,亦即Marcus-Gunn现象(Marcus Gunn phenomenon)]。
(三)治疗方案的选择
根据《眼科手术学·理论与实践》(George L.Spaeth原著,人民卫生出版社,2005年,第3版)。
1.先天性上睑下垂:
(1)轻至中度上睑下垂,因为瞳孔可以部分或全部暴露,故较少发生形觉剥夺性弱视,故可以在患者年龄较大,可以配合局部麻醉后手术矫正,如考虑社会心理因素,可以在学龄前期即3~5岁手术。
(2)重度上睑下垂,因瞳孔全部遮盖,仰头视物,为预防形觉剥夺性弱视及脊柱发育问题,可在3岁左右手术。
2. 后天性上睑下垂:
(1)外伤性上睑下垂,急性外伤可行提上睑肌修复。如为陈旧性损伤,则待局部瘢痕组织软化后可考虑手术。
(2)腱膜性上睑下垂,影响外观和生活即可手术。
(3)动眼神经麻痹,重症肌无力及其他后天性上睑下垂,首先治疗原发病,待原发病稳定半年以上可考虑手术。
3.根据患者病情选择手术方式:包括提上睑肌缩短术、额肌瓣悬吊术、阔筋膜或硅胶条悬吊术、Müller肌缩短术和联合筋膜鞘(CFS)悬吊术等,建议手术设计重睑切口,隐藏术后切口疤痕。。
(四)标准住院日为4~7天
(五)进入路径标准
1.第一诊断必须符合ICD-10: Q10.10上睑下垂疾病编码。
2.当患者同时具有其他疾病诊断,但在住院期间不需要特殊处理、不影响第一诊断的临床路径流程实施时,可以进入路径。
(六)术前准备(术前评估)1~2天
1.必需的检查项目:
(1)血常规、尿常规。
(2)肝肾功能,凝血功能,感染性疾病筛查(乙型肝炎、丙型肝炎、艾滋病、梅毒等)。
(3)心电图、X线胸片(全身麻醉患儿)。
2.眼部专科检查:
(1)检查视力、屈光状态和矫正视力。
(2)检查睑缘角膜映光距离、睑裂大小、提上睑肌肌力、额肌肌力和上睑下垂量。
(3)检查眼位、眼球运动,重点检查上直肌功能。
(4)检查有无贝尔现象(Bell phenomenon)和上睑迟滞现象。
(5)检查有无颌动瞬目综合征,必要时进行新斯的明试验。
3.根据患者病情可选择超声心动图等。
(七)预防性抗菌药物选择与使用时机
1.按照《抗菌药物临床应用指导原则》(国卫办医发〔2015〕43号)执行,结合患者病情合理使用抗菌药物。其中硅胶条悬吊术患者因异物植入可考虑术前预防性静滴给药,抗菌药物的有效覆盖时间应包括整个手术过程。
2.选用喹诺酮类或妥布霉素(儿童)类眼液,预防性用药时间为1~3天。
(八)手术日为入院第2~3天
1.麻醉方式:局部麻醉或全身麻醉(儿童)。
2.手术内固定物:无。
3.术中用药:麻醉常规用药。
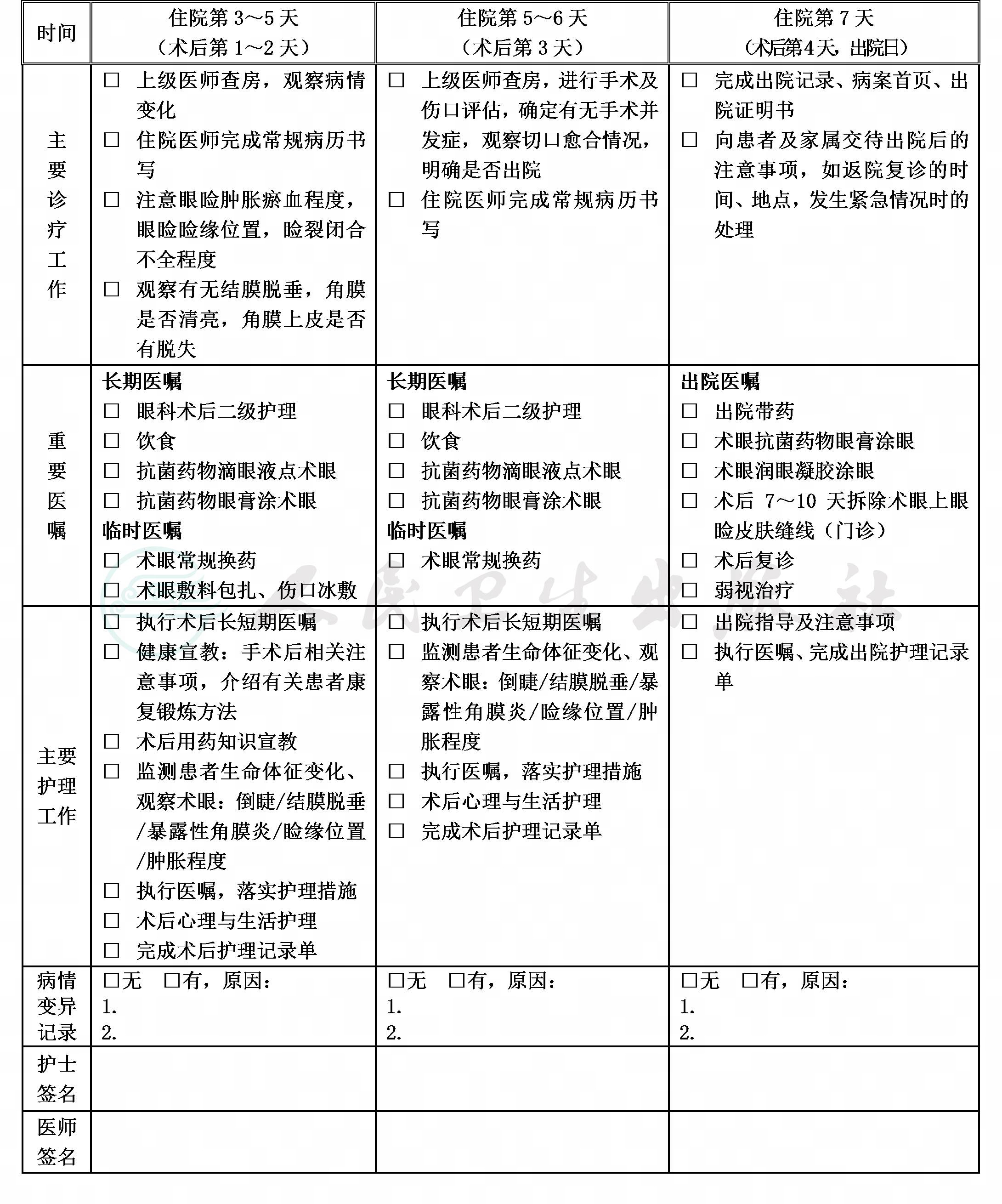
(九)术后住院恢复3~4天
1.必须复查的检查项目:
(1)角膜上皮、上睑、结膜情况。
(2)缝线位置、切口对合情况。
(3)眼球运动情况和贝尔现象。
2.术后用药:术后给予喹诺酮类或妥布霉素(儿童)类滴眼液预防感染,用药时间3~4天;根据患者眼睑闭合不全情况,酌情使用人工泪液滴眼液及眼膏,用药时间3~4天。
(十)出院标准
1.伤口愈合好,无活动性出血及感染征象。
2.没有需要住院处理的并发症和(或)合并症。
(十一)变异及原因分析
1.术前实验室检查异常,需要复查相关检查,导致住院时间延长。
2.有影响手术的合并症,如矫正不足、矫正过度、上睑内翻倒睫、暴露性角膜炎、结膜脱垂和眉额区血肿等,需要进行相关的诊断和治疗,导致住院时间延长、费用增加。
二、上睑下垂临床路径表单



