一、气管肿瘤临床路径标准住院流程
(一)适用对象
第一诊断为气管恶性肿瘤(ICD-10: C33),行气管肿瘤切除术(ICD-9-CM-3:31.5)。
(二)诊断依据
根据《临床诊疗指南·胸外科分册》(中华医学会编著,人民卫生出版社,2009年)。
1.临床症状:常见症状包括刺激性咳嗽,痰中带血或咯血,气短和呼吸困难,声音嘶哑,以及呼吸道感染症状等。其他症状包括气管肿瘤压迫食管引起吞咽困难、颈部肿块等。
2.辅助检查:胸部X线平片,胸部增强CT、支气管镜检查及活检。
(三)选择治疗方案的依据
根据《临床诊疗指南·胸外科分册》(中华医学会编著,人民卫生出版社,2009年)。
行气管肿瘤切除+气管重建术。
(四)标准住院日为≤21天
(五)进入路径标准
1.第一诊断必须符合ICD-10: C33气管恶性肿瘤疾病编码。
2.当患者同时具有其他疾病诊断,但在门诊治疗期间不需要特殊处理也不影响第一诊断的临床路径流程实施时,可以进入路径。
(六)术前准备≤5天
1.必需的检查项目:
(1)血常规、尿常规、便常规+隐血试验;
(2)凝血功能、血型、肝功能测定、肾功能测定、电解质、感染性疾病筛查(乙型肝炎、丙型肝炎、艾滋病、梅毒等)、相关肿瘤标志物检查;
(3)动脉血气分析、心电图;
(4)支气管镜+活检(视患者耐受情况);
(5)影像学检查:胸部X线片、胸部CT增强扫描、腹部超声或CT。
2.根据患者病情,可选择的项目:肺功能、超声心动图、CTPA、心肌核素扫描、动态心电图、24小时动态血压监测、喉镜、头颈部CT扫描、食管镜(食管造影)等;
3.请麻醉科会诊决定气管插管方式,是否需要行体外循环。
(七)预防性抗菌药物选择与使用时机
1.按照《抗菌药物临床应用指导原则(2015年版)》(国卫办医发〔2015〕43号)执行,并根据患者的病情决定抗菌药物的选择与使用时间。如可疑感染,需做相应的微生物学检查,必要时做药敏试验。
2.建议使用第一、二代头孢菌素。预防性用抗菌药物,时间为术前30分钟。
(八)手术日为入院≤6天
1.麻醉方式:全身麻醉,行气管插管或行体外循环。
2.术中用药:抗菌药物。
3.手术置入物:人工修复材料、止血材料。
4.输血:视手术出血情况决定。输血前需行血型鉴定、抗体筛选和交叉合血。
(九)术后住院恢复应≤15天
1.必须复查的检查项目:
(1)血常规、肝功能测定、肾功能测定、电解质;
(2)支气管镜、胸部X线。
2.根据病情可选择胸部CT扫描。
3.术后用药:抗菌药物使用按照《抗菌药物临床应用指导原则(2015年版)》(国卫办医发〔2015〕43号)执行,并根据患者的病情决定抗菌药物的选择与使用时间。建议使用第一、二代头孢菌素。如可疑感染,需做相应的微生物学检查,必要时做药敏试验。
(十)出院标准
1.患者病情稳定,体温正常,手术切口愈合良好,生命体征平稳。
2.无需要住院处理的并发症和(或)合并症。
(十一)变异及原因分析
1.有影响手术的合并症,术前需要进行相关的诊断和治疗。
2.术后出现肺部感染、呼吸功能衰竭、心脏功能衰竭、肝肾功能衰竭、吻合口瘘等并发症,需要延长治疗时间。
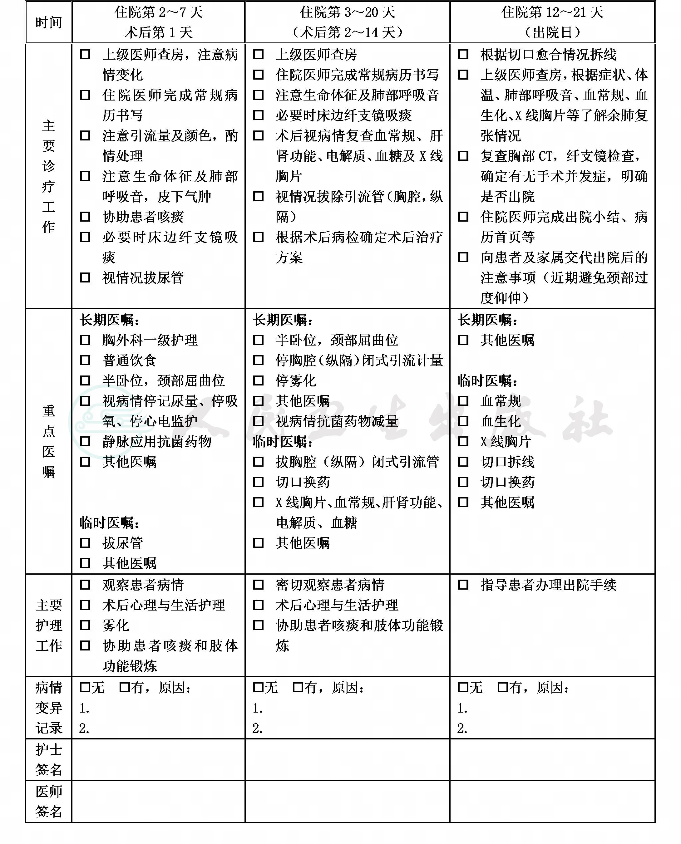
二、气管恶性肿瘤临床路径表单



