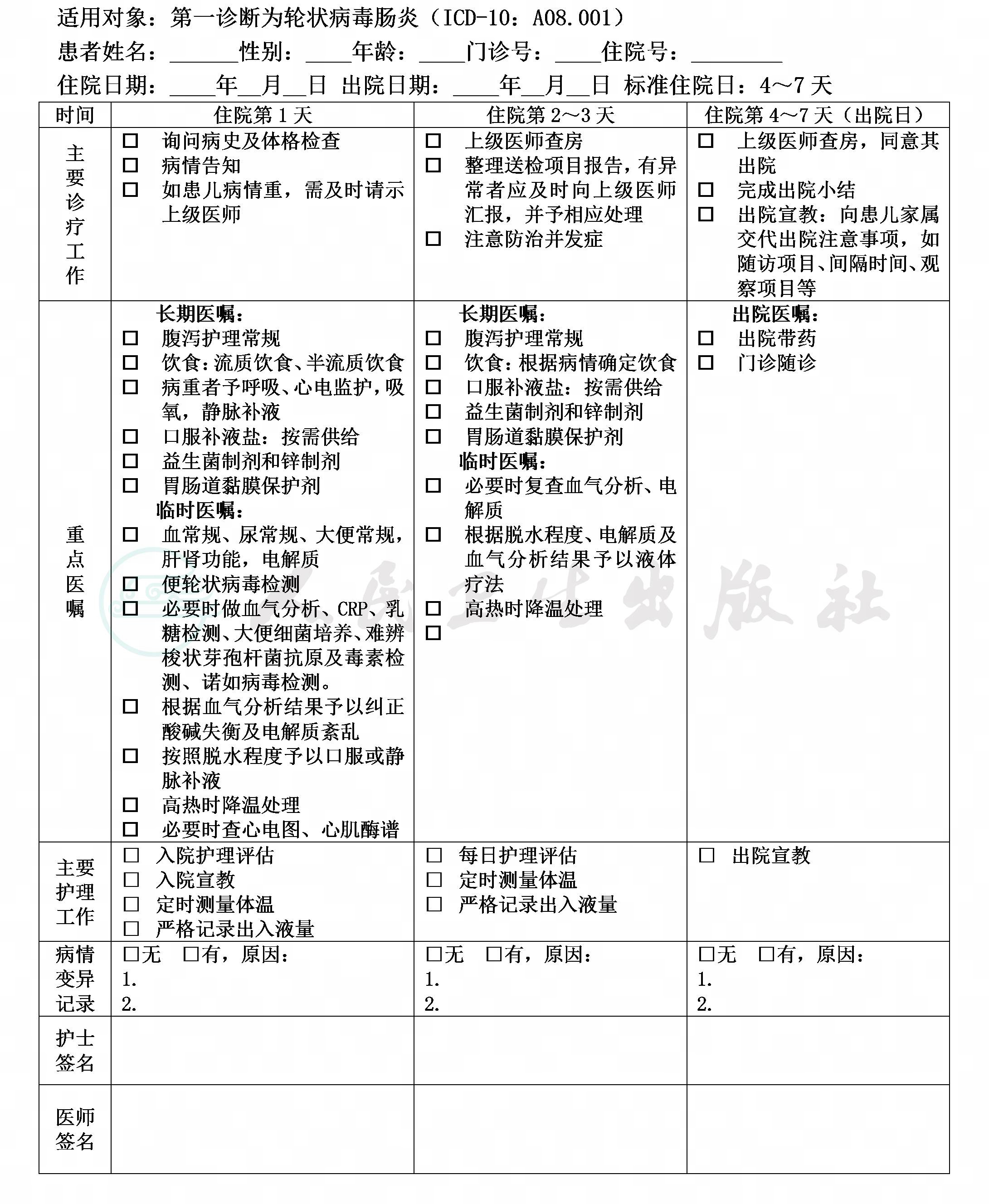
一、轮状病毒肠炎临床路径标准住院流程
(一)适用对象
第一诊断为轮状病毒肠炎(ICD-10:A08.001)。
(二)诊断依据
1.根据《临床诊疗指南·小儿内科分册》(中华医学会编著,人民卫生出版社,2005)、《诸福棠实用儿科学》(江载芳、申昆玲、沈颖主编,第8版,人民卫生出版社,2015)、病史:6~24月龄小儿多见,多发于秋冬季节,全年可有散发病例。
2.临床表现:腹泻,大便为黄稀便、水样或蛋花汤样,每天可达10余次,往往伴有呕吐,呕吐先于腹泻出现,伴或不伴发热。严重者可出现水、电解质紊乱。
3.体征:有或无脱水征,肠鸣音活跃。
4.实验室检查:大便常规镜检正常,或见少许白细胞。血常规白细胞正常或轻度升高;大便轮状病毒检测阳性。
(三)治疗方案的选择
根据《临床诊疗指南·小儿内科分册》(中华医学会编著,人民卫生出版社,2005)、《诸福棠实用儿科学》(江载芳、申昆玲、沈颖主编,第8版,人民卫生出版社,2015)、中华医学会儿科学分会消化学组.中华医学会肠外肠内营养学分会儿科学组.婴儿急性腹泻的临床营养干预路径.中华儿科杂志,2012,50(9):682-683.中华医学会儿科学分会消化学组,中华医学会儿科学分会感染学组,《中华儿科杂志》编辑委员会.儿童腹泻病诊断治疗原则的专家共识.中华儿科杂志,2009,47(8):634-636.中华医学会儿科学分会消化学组,《中华儿科杂志》编辑委员会.中国儿童急性感染性腹泻病临床实践指南.中华儿科杂志,2016,54(7):483-488.进行治疗方案的制定。
1.消化道隔离至腹泻缓解。
2.根据临床表现和实验室检查纠正脱水和电解质酸碱紊乱。
(四)标准住院日为4-7天
(五)进入路径标准
1.第一诊断必须符合ICD-10:A08.001轮状病毒肠炎疾病编码。
2.当患者同时具有其他疾病诊断,只要住院期间不需要特殊处理也不影响第一诊断的临床路径流程实施时,可以进入路径。
(六)入院后第1-2天
1.必须检查的项目:
(1)血常规、尿常规、大便常规;
(3)肝肾功能、血电解质;
(4)大便轮状病毒检测。
2.根据患儿病情可选择:血气分析、乳糖检测、大便细菌培养、难辨梭状芽孢杆菌抗原及毒素检测、C反应蛋白、诺如病毒检测、心电图、心肌酶等。
(七)药物选择
1.口服补液盐或静脉补液。
2.益生菌制剂及锌制剂。
3.胃肠道黏膜保护剂。
(八)必要时复查的检查项目
1.血常规、尿常规、大便常规。
2.血电解质。
(九)出院标准
1.体温正常,呕吐、腹泻好转。
2.脱水纠正。
3.大便常规、血电解质正常。
(十)变异及原因分析
1.存在使腹泻进一步加重的其他疾病,需要处理干预。
2.患儿入院时已发生严重水、电解质紊乱,需进行积极对症处理,完善相关检查,向家属解释并告知病情,导致住院时间延长,增加住院费用等。
二、轮状病毒肠炎临床路径表单



