一、感染性心肌炎临床路径标准住院流程
(一)适用对象
第一诊断为感染性心肌炎(ICD-10:I40.001\I41.1*)。
(二)诊断依据
根据《儿童心肌炎诊断建议(2018年版)》(中华儿科杂志2019年2月第57卷第2期)。
1.心肌炎的临床诊断
(1)主要临床诊断依据
①心功能不全、心源性休克或心脑综合征。
②心脏扩大。
③血清心肌肌钙蛋白T或I(cardiac troponin T or I,cTnI或cTnT)或血清肌酸激酶同工酶(creatinekinase.MB,CK—MB)升高,伴动态变化。
④显著心电图改变(心电图或24 h动态心电图)。
⑤心脏磁共振成像(cardiac magnetic resonance,CMR)呈现典型心肌炎症表现。
在上述心肌炎主要临床诊断依据“④”中,“显著心电图改变”包括:以R波为主的2个或2个以上 主要导联(I、II、aVF、V5)的ST-T改变持续4 d以 上伴动态变化,新近发现的窦房、房室传导阻滞,完全性右或左束支传导阻滞,窦性停搏,成联律、成对、多形性或多源性期前收缩,非房室结及房室折返引起的异位性心动过速,心房扑动、心房颤动,心室扑动、心室颤动,QRS低电压(新生儿除外),异常Q波等。
在上述心肌炎主要临床诊断依据“⑤”中,“CMR呈现典型心肌炎症表现”指具备以下3项中至少2项,(i)提示心肌水肿:T2加权像显示局限性或弥 漫性高信号;(ii)提示心肌充血及毛细血管渗漏:T1加权像显示早期钆增强;(iii)提示心肌坏死和纤 维化:T1加权像显示至少1处非缺血区域分布的局限性晚期延迟钆增强。
(2)次要临床诊断依据
①前驱感染史,如发病前1~3周内有上呼吸道或胃肠道病毒感染史。
②胸闷、胸痛、心悸、乏力、头晕、面色苍白、面色发灰、腹痛等症状(至少2项),小婴儿可有拒乳、发绀、四肢凉等。
③血清乳酸脱氢酶(1actate dehydrogenase,LDH)、α-羟丁酸脱氢酶(α-hydroxybutyric dehydrogenase,α-HBDH)或天冬氨酸转氨酶(aspartatetransferase,AST)升高。
④心电图轻度异常。
⑤抗心肌抗体阳性。
在上述心肌炎次要临床诊断依据“③”中,若在血清LDH、α-HBDH或AST升高的同时,亦有cTnI、cTnT或CK-MB升高,则只计为主要指标,该项次要指标不重复计算。
在上述心肌炎次要临床诊断依据“④”中,“心电图轻度异常”指未达到心肌炎主要临床诊断依据中“显著心电图改变”标准的ST-T改变。
(3)心肌炎临床诊断标准
①心肌炎:符合心肌炎主要临床诊断依据≥3条,或主要临床诊断依据2条加次要临床诊断依据≥3条,并除外其他疾病,可以临床诊断心肌炎。
②疑似心肌炎:符合心肌炎主要临床诊断依据2条,或主要临床诊断依据1条加次要临床诊断依据2条,或次要临床诊断依据≥3条,并除外其他疾病,可以临床诊断疑似心肌炎。
凡未达到诊断标准者,应给予必要的治疗或随诊,根据病情变化,确诊或除外心肌炎。
在诊断标准中,应除外的其他疾病包括:冠状动脉疾病、先天性心脏病、高原性心脏病以及代谢性疾病(如甲状腺功能亢进症及其他遗传代谢病等)、心肌病、先天性房室传导阻滞、先天性完全性 右或左束支传导阻滞、离子通道病、直立不耐受、β受体功能亢进及药物引起的心电图改变等。
2.病毒性心肌炎的诊断
(2)病毒性心肌炎病原学诊断依据
①病原学确诊指标:自心内膜、心肌、心包(活体组织检查、病理)或心包穿刺液检查发现以下之一者可确诊,(i)分离到病毒;(ii)用病毒核酸探针查到病毒核酸。
②病原学参考指标:有以下之一者结合临床表现可考虑心肌炎由病毒引起,(i)自粪便、咽拭子或血液中分离到病毒,且恢复期血清同型抗体滴度较第1份血清升高或降低4倍以上;(ii)病程早期血清中特异性IgM抗体阳性;(iii)用病毒核酸探针从患儿血液中查到病毒核酸。
(2)病毒性心肌炎诊断标准
在符合心肌炎诊断的基础上:①具备病原学确诊指标之一,可确诊为病毒性心肌炎;②具备病原学参考指标之一,可临床诊断为病毒性心肌炎。
3.心肌炎病理学诊断标准
心肌炎病理诊断主要依据心内膜心肌活检结果:活检标本取样位置至少3处,病理及免疫组织化学结果≥14个白细胞/mm2,包含4个单核细胞/mm2 并CD3+T淋巴细胞≥7个细胞/mm2。心内膜心肌活检阳性结果可以诊断,但阴性结果不能否定诊断。
4.分期:
⑴急性期:新发病,症状及检查存在明显阳性发现且多变,一般病程在半年以内。
⑵迁延期:临床症状反复出现,客观检查指标迁延不愈,病程多在半年以上。
⑶慢性期:进行性心脏增大,反复心力衰竭或心律失常,病情时轻时重,病程在1年以上。
(三)治疗方案的选择
根据《诸福棠实用儿科学(第8版)》(人民卫生出版社,2015)。
1.应强调卧床休息,减轻心脏负担,心脏情况好转后再逐渐增加活动量。
2.镇静及镇痛处理。
3.药物治疗(包括免疫抑制剂及免疫球蛋白等),促进心肌病变的恢复和改善心脏功能。
4.对症支持治疗。
(四)标准住院日为14~21天
(五)进入路径标准
1.第一诊断必须符合ICD-10:I40.001\I41.1*病毒性心肌炎疾病编码。
2.当患者同时具有其他疾病诊断,但在住院期间不需要特殊处理也不影响第一诊断的临床路径流程实施时,可以进入路径。
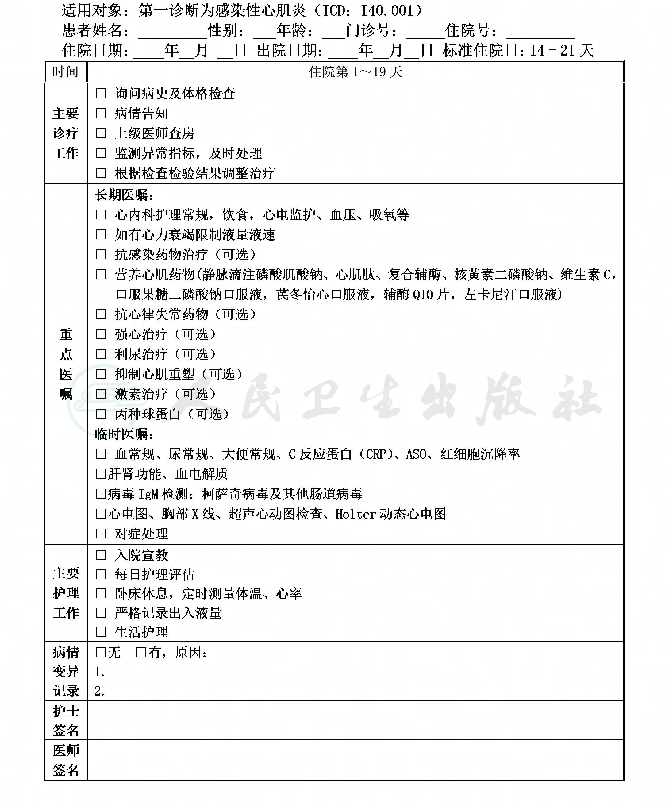
(六)入院后第1~2天
1.必需的检查项目:
(1)血常规、尿常规、大便常规;
(2)C反应蛋白(CRP)、ASO、红细胞沉降率;
(3)肝肾功能、血电解质;
(4)心肌酶谱及肌钙蛋白检测;
(5)病毒IgM检测:柯萨奇病毒及其他肠道病毒;
(6)心电图、胸部X线、超声心动图检查、Holter动态心电图。
2.根据患者病情可选择的检查项目:血气分析、BNP等。
(七)治疗方案与药物选择
1.抗感染治疗。
2.抗氧化剂:大剂量维生素C静脉注射。
3.供给能量药物。
4.抗心律失常药物。
5.改善心功能药物:强心剂、利尿剂、血管扩张剂。
(八)必须复查的检查项目
1.血常规、CK–MB和心肌肌钙蛋白;
2.心电图、超声心动图、Holter动态心电图。
(九)出院标准
1.临床症状好转。
2.心律失常控制。
3.心功能基本恢复。
4.没有需要住院处理的并发症和(或)合并症。
(十)变异及原因分析
1.存在使心肌炎进一步加重的其他疾病,需要处理干预。
2.患儿入院时已发生心源性休克、严重心律失常者,需积极对症处理,完善相关检查,向家属解释并告知病情、导致住院时间延长,增加住院费用的原因,必要时转入重症监护病房等。
二、感染性心肌炎临床路径表单



