一、肺良性肿瘤临床路径标准住院流程
(一)适用对象
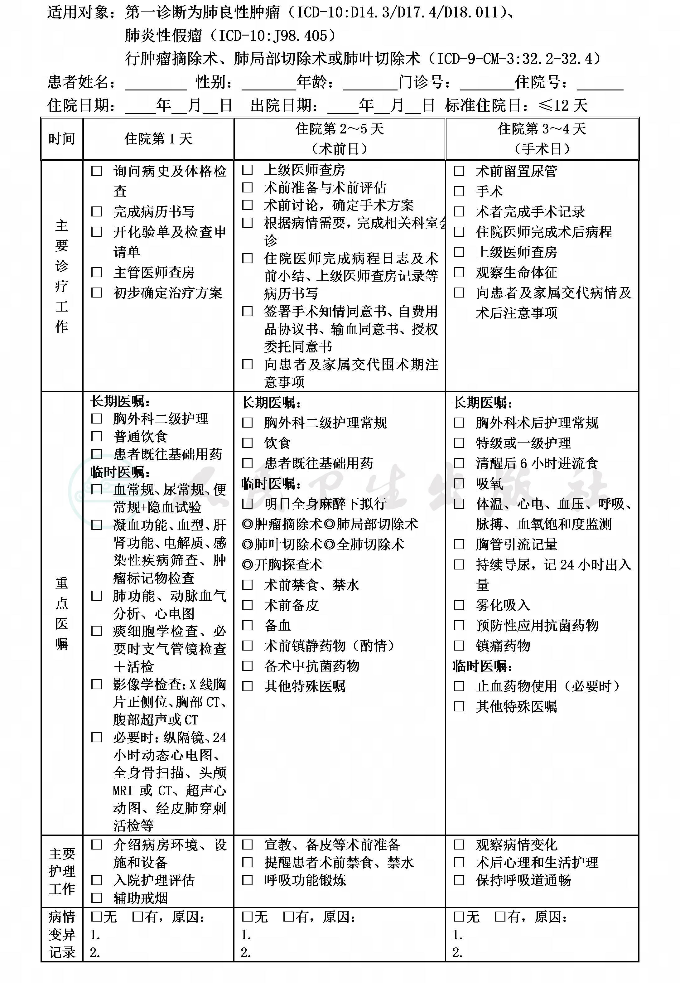
第一诊断为肺良性肿瘤(ICD-10:D14.3/D17.4/D18.011)、肺炎性假瘤(ICD-10:J98.405),行肿瘤摘除术、肺局部切除术或肺叶切除术(ICD-9-CM-3:32.2-32.4)。
(二)诊断依据
根据《临床诊疗指南·胸外科分册》(中华医学会编著,人民卫生出版社,2009年),《外科学》(全国高等学校教材八年制,赵玉沛等主编,人民卫生出版社,2015年),《黄家驷外科学》(吴孟超等主编,人民卫生出版社出版,2013年,第7版)。
1.临床症状:发病年龄广泛,青中年居多,症状较轻或无,部分患者有咳嗽、咯血和轻度胸痛,咯血多为少量和痰中带血,病情可长期无变化,少数患者因肿瘤阻塞支气管而继发感染症状。
2.体征:早期不显著。
3.辅助检查:胸部影像学检查,支气管镜等。
(三)选择治疗方案的依据
根据《临床诊疗指南·胸外科分册》(中华医学会编著,人民卫生出版社,2009年),《外科学》(全国高等学校教材八年制,赵玉沛等主编,人民卫生出版社,2015年),《黄家驷外科学》(吴孟超等主编,人民卫生出版社出版,2013年,第7版)。
1.开放或胸腔镜下肿瘤摘除术。
2.开放或胸腔镜下肺局部切除术(包括肺楔形切除和肺段切除)。
3.开放或胸腔镜下肺叶切除术(包括复合肺叶切除和支气管袖式成型)。
(四)标准住院日为≤15天
(五)进入路径标准
1.第一诊断符合第一诊断ICD-10:D14.3/D17.4/D18.011肺良性肿瘤、ICD-10:J98.405肺炎性假瘤疾病编码。
2.当患者同时具有其他疾病诊断,但在门诊治疗期间不需要特殊处理也不影响第一诊断的临床路径流程实施时,可以进入路径。
(六)术前准备≤5天
1.必需的检查项目:
(1)血常规、尿常规;
(2)凝血功能、血型、肝功能测定、肾功能测定、电解质、感染性疾病筛查(乙型肝炎、丙型肝炎、艾滋病、梅毒等)、肿瘤标志物检查;
(3)肺功能、动脉血气分析、心电图;
(4)痰细胞学检查、支气管镜检查+活检;
(5)影像学检查:X线胸片正侧位、胸部CT(平扫+增强扫描)、腹部超声或CT。
2.根据患者病情,可选择以下项目:血气分析、超声心动图、24小时动态心电图等。
(七)预防性抗菌药物选择与使用时机
1.按照《抗菌药物临床应用指导原则(2015年版)》(国卫办医发〔2015〕43号)执行,并根据患者的病情决定抗菌药物的选择与使用时间。建议使用第一、二代头孢菌素。明确感染患者,可根据药敏试验结果调整抗菌药物。
(1)推荐使用头孢唑林钠肌内或静脉注射:
①成人:0.5~1克/次,一日2~3次;
②对本药或其他头孢菌素类药过敏者,对青霉素类药有过敏性休克史者禁用;肝肾功能不全者、有胃肠道疾病史者慎用;
③使用本药前须进行皮试。
(2)推荐头孢呋辛钠肌肉注射或静脉滴注:
①成人:1.5~3.0克/次,一日2~3次;
②肾功能不全患者按肌酐清除率制订给药方案:肌酐清除率>20ml/min者,每日3次,每次0.75~1.5g;肌酐清除率10~20ml/min者,每日2次,每次0.75g;肌酐清除率<10ml/min者,每次0.75g,一日1次;
③对本药或其他头孢菌素过敏者,对青霉素类药有过敏性休克者禁用;肝肾功能不全者,有胃肠道疾病史者慎用;
④使用本药前必须进行皮试。
(3)推荐头孢曲松钠肌内注射、静脉注射或静脉滴注:
①成人:1克/次,一次肌内注射或静脉滴注;
②对本药或其他头孢菌素类药过敏者,对青霉素类药有过敏性休克史者禁用;肝肾功能不全者、有胃肠道疾病史者慎用。
2.预防性用抗菌药物,时间为术前0.5小时,手术超过3小时加用1次抗菌药物;总预防性用药时间一般不超过24小时,个别情况可延长至48小时。
3.如有继发感染征象,尽早开始抗菌药物的经验治疗。
(八)手术日为入院≤5天
1.麻醉方式:气管插管全身麻醉。
2.手术耗材:根据患者病情使用(闭合器、切割缝合器等)。
3.术中用药:抗菌药物等。
4.手术置入物:止血材料。
5.输血:视术中出血情况而定。输血前需行血型鉴定、抗体筛选和交叉配血。
6.病理:术中冰冻切片,术后石蜡切片+免疫组化。
(九)术后住院恢复≤10天
1.必须复查的检查项目:血常规、肝功能测定、肾功能测定、电解质、胸部X线片等。
2.根据患者病情,可选择以下项目:血气分析、气管镜、床旁超声、痰培养+药敏试验等。
3.术后用药:
(1)抗菌药物:按照《抗菌药物临床应用指导原则》(卫医发〔2015〕43号)选用药物。明确感染患者,可根据药敏试验结果调整抗菌药物。
(2)如有继发感染征象,尽早开始抗菌药物的经验治疗。
(3)可选择用药:如制酸剂、止血药、化痰药等。
(十)出院标准
1.患者病情稳定,体温正常,手术切口愈合良好,生命体征平稳。
2.无需要住院处理的并发症和(或)合并症。
(十一)变异及原因分析
1.有影响手术的合并症,需要进行相关的诊断和治疗。
2.术后出现肺部感染、呼吸功能衰竭、心脏功能衰竭、支气管胸膜瘘等并发症,需要延长治疗时间。
二、肺良性肿瘤临床路径表单



