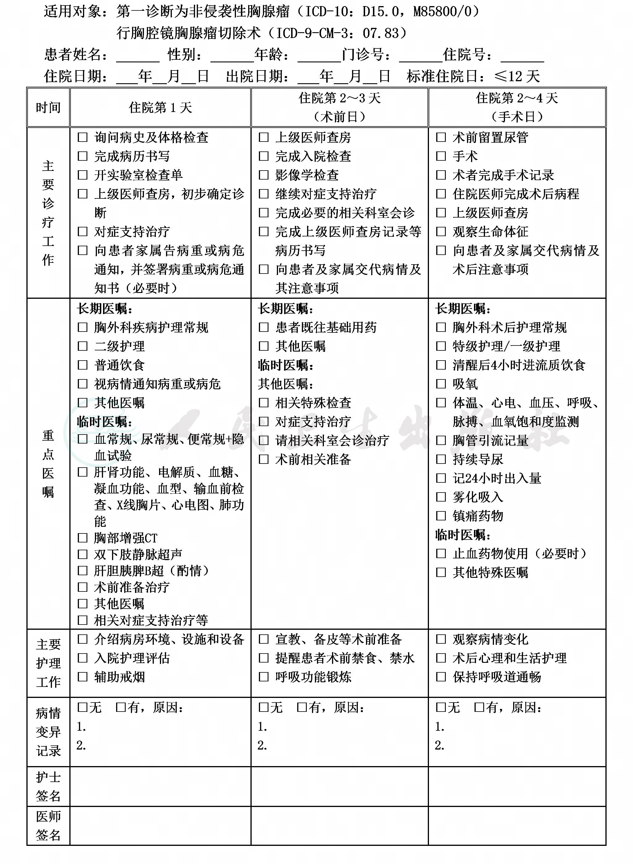
一、临床路径标准住院流程
(一)适用对象
第一诊断为:非侵袭性胸腺瘤(ICD-10:D15.0,M85800/0),行胸腔镜胸腺瘤切除术(ICD-9-CM-3:07.83)。
(二)诊断依据
根据《临床诊疗指南·胸外科分册》(中华医学会编著,人民卫生出版社,2009年)。
1.病史。
2.经胸部CT或者X线检查发现有前上纵隔占位性病变。
3.鉴别诊断:生殖细胞肿瘤、淋巴瘤、胸骨后甲状腺肿、侵袭性胸腺瘤等。
(三)选择治疗方案的依据
根据《临床诊疗指南·胸外科分册》(中华医学会编著,人民卫生出版社,2009年)。
手术治疗:胸腔镜胸腺瘤切除术。适用于诊断明确的非侵袭性胸腺瘤。
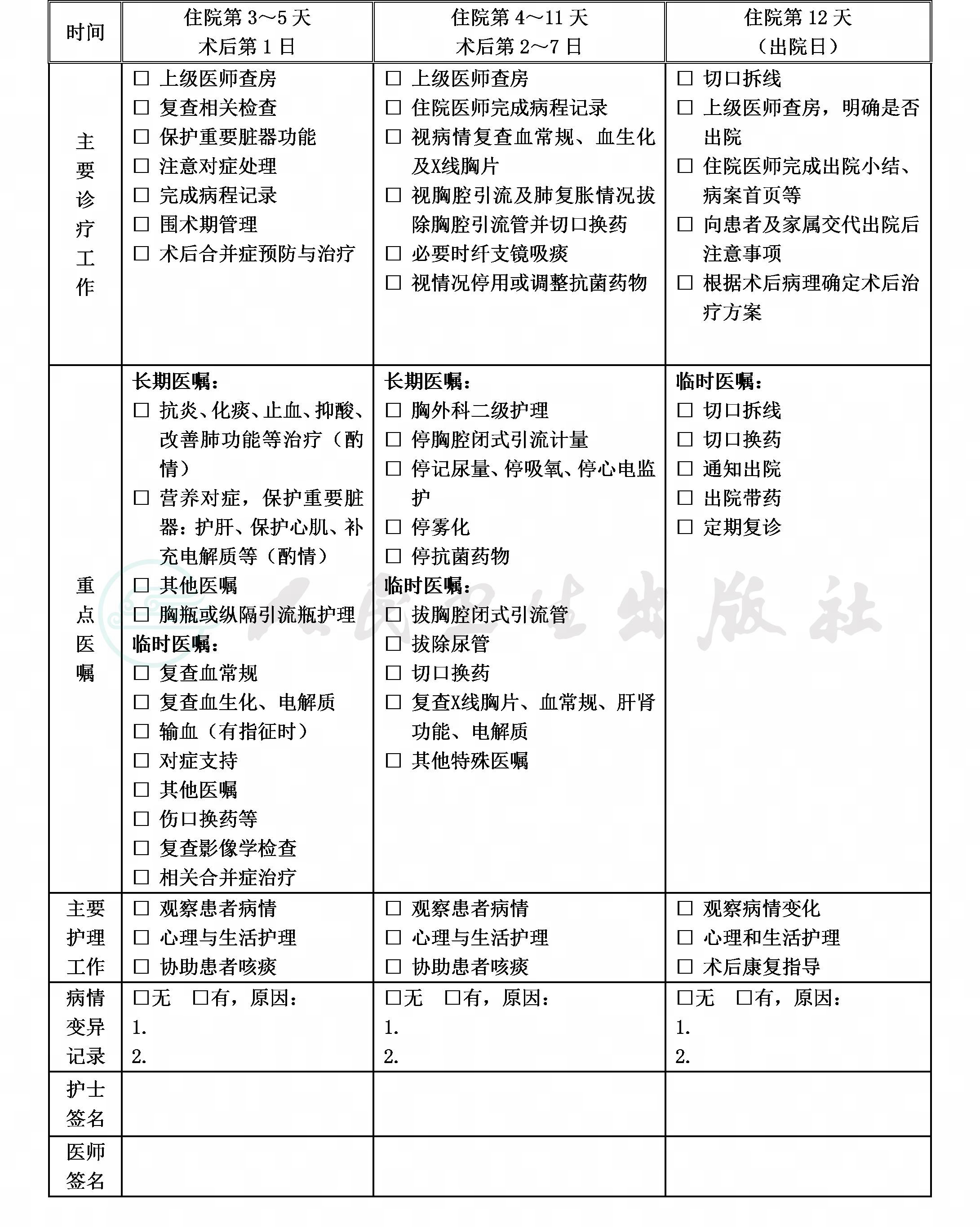
(四)标准住院日≤12天
(五)进入路径标准
1.第一诊断必须符合ICD-10:D15.0,M85800/0非侵袭性胸腺瘤疾病编码。
2.有适应证,无手术禁忌证。
3.当患者同时具有其他疾病诊断,但在门诊治疗期间不需要特殊处理也不影响第一诊断的临床路径流程实施时,可以进入路径。
(六)术前准备≤3天(指工作日)
1.必需的检查项目:
(1)血常规、尿常规、便常规+隐血试验;
(2)肝功能测定、肾功能测定、电解质、凝血功能、输血前检查、血型、D-二聚体、相关肿瘤标志物、感染性疾病筛查(乙型肝炎、丙型肝炎、艾滋病、梅毒等);
(3)X线胸片、胸部增强CT、心电图、肺功能、下肢静脉超声。
2.根据患者病情选择:葡萄糖测定、超声心动图、CTPA、心肌核素扫描、动态心电图(Holter)、24小时动态血压监测、淋巴细胞亚群分析等细胞免疫功能检查、相关肿瘤标志物等。
(七)预防性抗菌药物选择与使用时机
1.按照《抗菌药物临床应用指导原则(2015年版)》(国卫办医发〔2015〕43号)执行,并根据患者的病情决定抗菌药物的选择与使用时间。
2.建议使用第一、二代头孢菌素。预防性用药时间为术前30分钟。
(八)手术日为入院≤4天
1.麻醉方式:气管插管全身麻醉。
2.手术方式:胸腔镜胸腺瘤和(或)胸腺切除术。
3.手术置入物:止血材料。
4.术中用药:抗菌药物。
5.输血:视手术出血情况决定。
(九)术后住院恢复≤8天
1.必须复查的检查项目:血常规、肝肾功能、电解质、胸部X线片等。
2.术后用药:抗菌药物使用按照《抗菌药物临床应用指导原则(2015年版)》(国卫办医发〔2015〕43号)执行,并根据患者的病情决定抗菌药物的选择与使用时间。建议使用第一、二代头孢菌素。
(十)出院标准
1.患者生命体征平稳,体温正常,手术切口愈合良好;生命体征平稳。
2.无需要住院处理的并发症和(或)合并症。
(十一)变异及原因分析
1.有影响手术的合并症,术前需要进行相关的诊断和治疗。
2.术后出现肺部感染、呼吸功能衰竭、心脏功能衰竭、肝肾功能衰竭等并发症,需要延长治疗时间。
二、非侵袭性胸腺瘤临床路径表单



