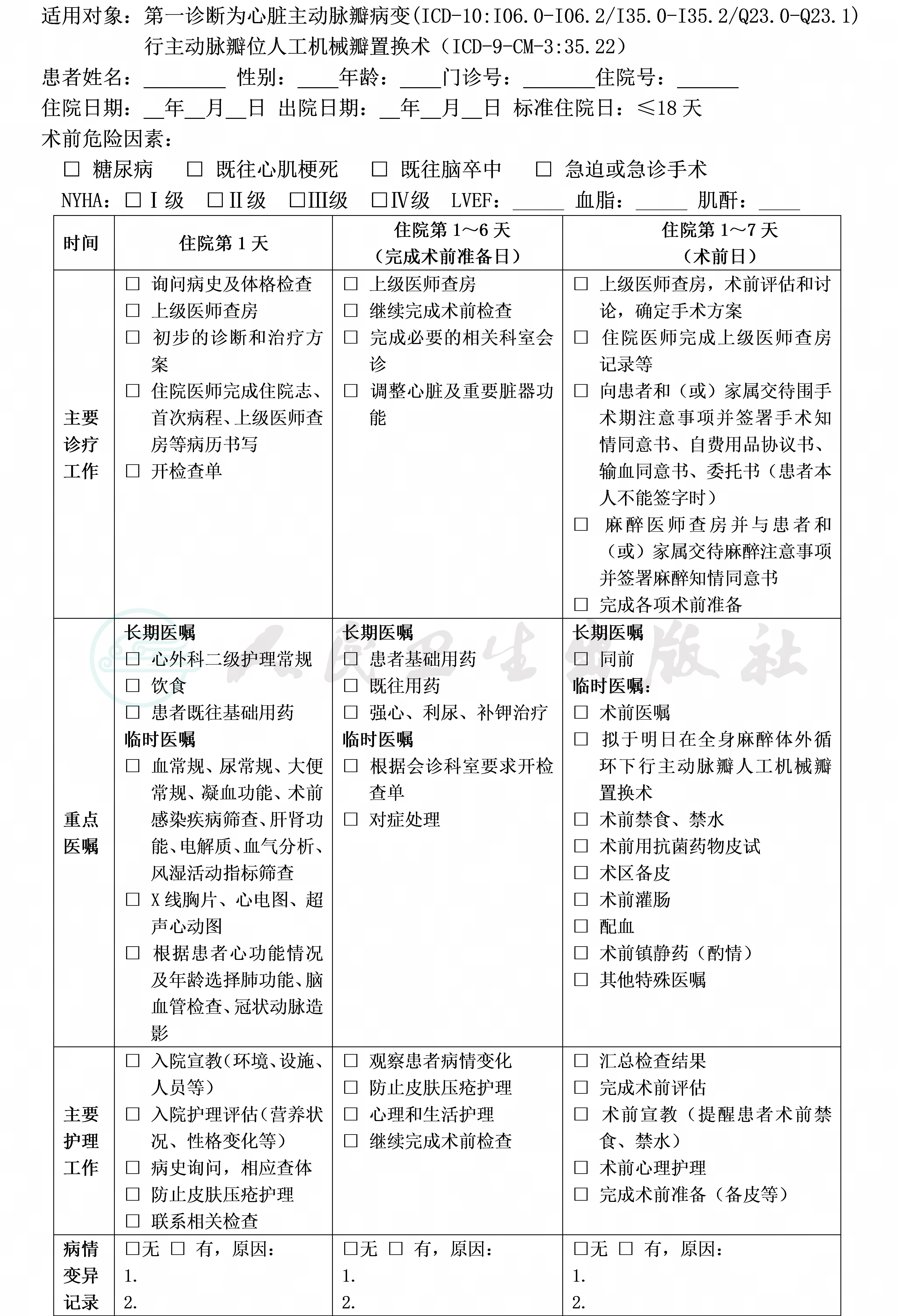
一、主动脉瓣病变人工机械瓣置换术临床路径标准住院流程
(一)适用对象
因心脏主动脉瓣病变行主动脉瓣位人工机械瓣置换术(ICD-9-CM-3:35.22)。
(二)手术指征
根据《临床诊疗指南·心脏外科学分册》(中华医学会编著,人民卫生出版社,2009年);《2017年ESC/EACTS心脏瓣膜病管理指南》(欧洲心脏病学会,European Heart Journal,2017年);《2017 AHA/ACC心脏瓣膜病患者的管理指南》(美国心脏病学会和美国心脏协会,Circulation,2017年)。
1.诊断:主动脉瓣狭窄;主动脉瓣关闭不全;主动脉瓣狭窄合并关闭不全。
2.手术适应证
(1)主动脉瓣重度狭窄:①存在主动脉瓣病变相关的临床症状,主动脉瓣峰值流速≥4m/s,或跨瓣压差≥40mmHg。②有症状,虽然主动脉瓣峰值流速<4m/s,或跨瓣压差<40mmHg,但LVEF<50%,瓣口面积<1.0cm2。③有症状,虽然主动脉瓣峰值流速<4m/s,或跨瓣压差<40mmHg,同时LVEF>50%,但瓣口面积<1.0cm2,每搏输出量<35ml/m2。④无主动脉瓣病变相关的临床症状,但主动脉瓣峰值流速≥4m/s,或跨瓣压差≥40mmHg,左室射血分数(LVEF)≤50%。⑤无症状,但峰值流速≥5m/s,跨瓣压差≥60mmHg。⑥无症状但狭窄进展速度较快(峰值流速每年增速≥0.3m/s)。⑦无症状但运动激发试验阳性。
(2)主动脉瓣重度关闭不全:①重度关闭不全且存在主动脉瓣病变相关的临床症状。②无症状的重度关闭不全,左室射血分数(LVEF)≤50%。③无症状的重度关闭不全,且LVEF≥50%,但左室明显扩大(LVESD>50mm或LVEDD>65mm)。
(三)标准住院日一般≤18天
(四)进入路径标准
第一次接受单纯主动脉瓣位人工机械瓣置换术(北京版RC022-ICD-9:35.22)。
(五)术前准备≤7天
1.必需的检查项目
(1)血常规、尿常规、大便常规。
(2)肝功能、肾功能,血电解质,血型、凝血功能,风湿活动筛查、感染性疾病筛查(乙型肝炎、丙型肝炎、梅毒、艾滋病等)。
(3)心电图、胸部X线平片、超声心动图、多排CT胸部平扫。
2.根据患者具体情况可选择的检查项目:如心肌酶、免疫学检查(怀疑白塞综合征等)、24小时动态心电图、冠状动脉影像学检查(CT或造影)(有冠心病发病危险因素及年龄≥50岁患者)、血气分析和肺功能检查(高龄或既往有肺部病史者)、外周血管超声检查等。
(六)预防性抗菌药物选择与使用时机
按照《抗菌药物临床应用指导原则》(卫医发〔2015〕43号)执行,并根据患者病情决定抗菌药物的选择与使用时间。
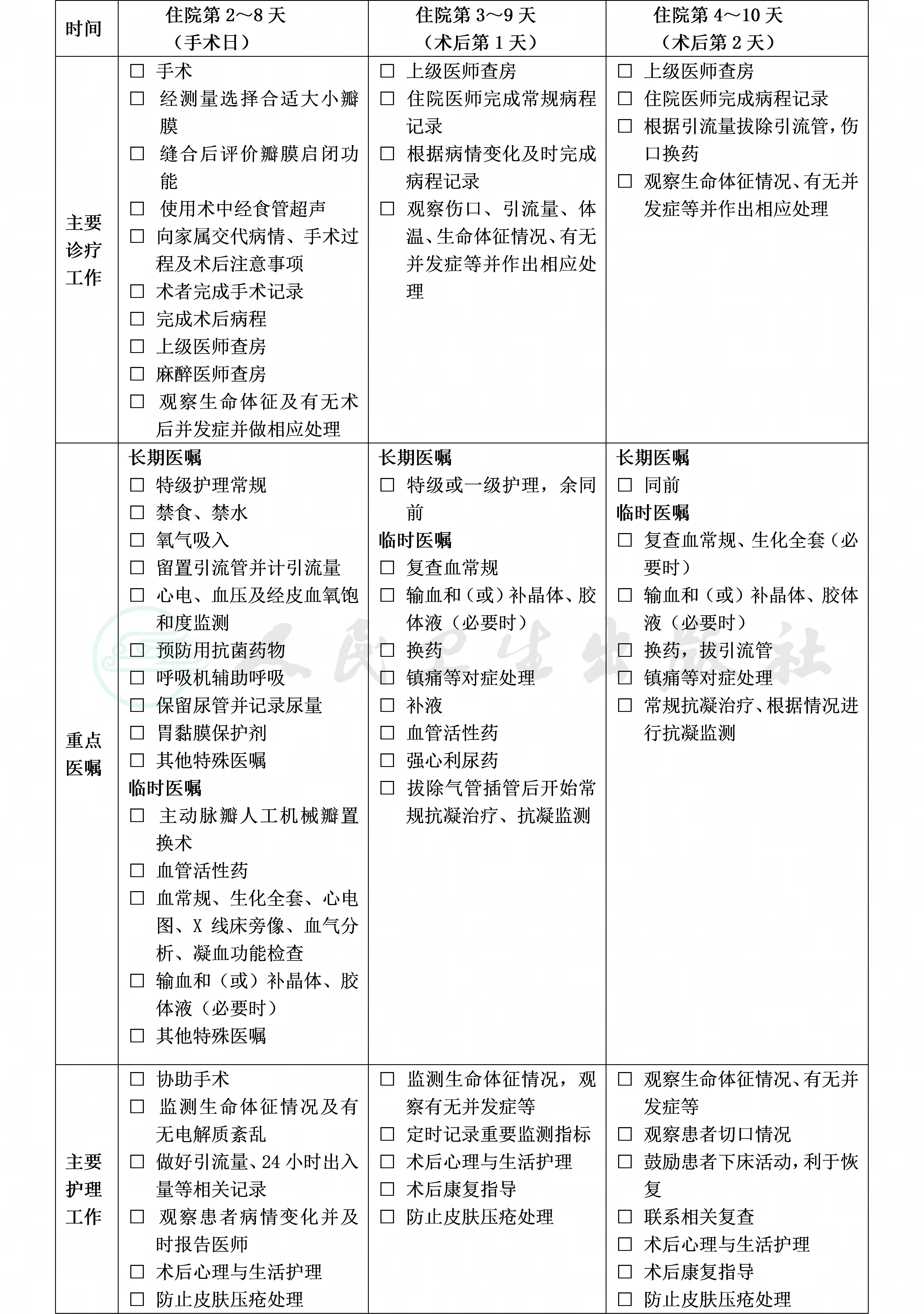
(七)手术日为入院2~8天
1.麻醉方式:全身麻醉。
2.体外循环辅助。
3.手术切口:常规胸骨正中切口或胸骨上段小切口等无需特殊设备的微创切口。
4.手术植入物:人工机械瓣、胸骨固定钢丝等。
5.手术操作
(1)升主动脉切口,切除病变瓣膜。
(2)经测量选择合适大小瓣膜,间断缝合或连续缝合植入瓣膜。
(3)直视下测试瓣膜启闭功能,缝合升主动脉切口。
(4)常规放置心外膜临时起搏导线。
6.术中用药:麻醉及体外循环常规用药。
7.输血及血液制品:视术中情况而定。
8.术中经食管超声(TEE)
(1)手术前TEE进一步明确病变情况、心脏功能等。
(2)手术后TEE指导心脏排气,监测有无瓣周漏、瓣膜功能及心脏功能等。
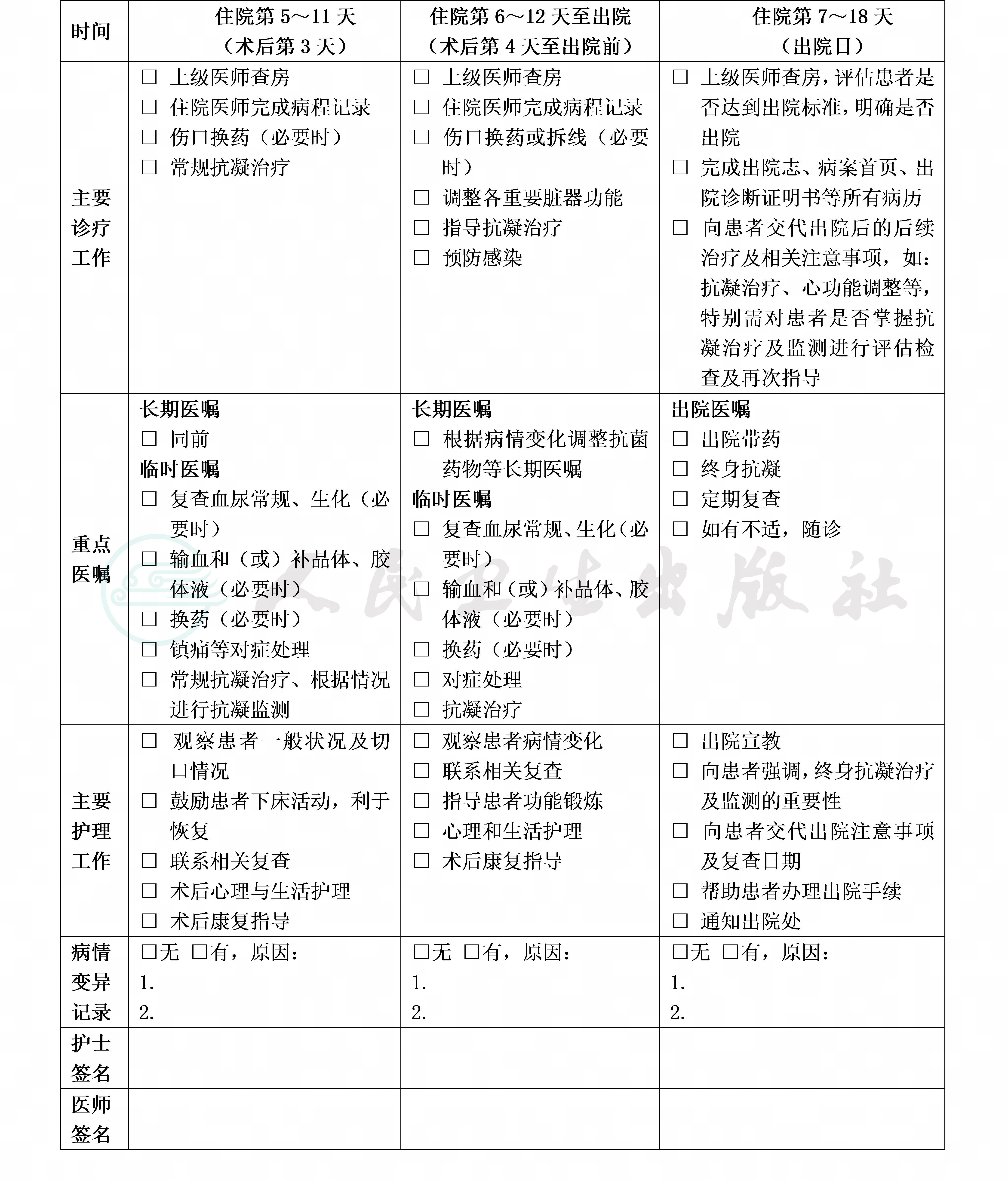
(八)术后住院恢复6~17天
1.术后转监护病房,持续监测治疗。
2.患者清醒后早期拔出气管插管。
3.病情平稳后转回普通病房。
2.必须复查的检查项目:血常规、血电解质、血糖、肝肾功能、抗凝监测、心电图、胸部X线平片,超声心动图。
3.抗菌药物:按照《抗菌药物临床应用指导原则》(卫医发〔2015〕43号)执行,并根据患者的病情决定抗菌药物的选择与使用时间。
4.抗血小板治疗。
5.抗凝:根据所测INR值调整抗凝药用量,终身抗凝治疗。
6.根据病情需要可能进行强心、利尿等治疗。
(九)出院标准
1.体温正常,血常规、电解质无明显异常。
2.引流管拔除、切口愈合良好,无感染。
3.无需要住院处理的并发症和(或)其他合并症。
4.抗凝基本稳定。
5.胸部X线平片未见气胸、积液或肺部感染等。
6.心电图无完全性房室传导阻滞或其他严重心律失常。
7.超声心动图证实人工机械瓣功能良好,无瓣周漏、心包积液等相关并发症。
(十)变异及原因分析
1.围术期并发症:主动脉根部出血、人工瓣功能障碍、心功能不全、瓣周漏、与抗凝相关的血栓栓塞和出血、溶血、感染性心内膜炎、术后伤口感染、重要脏器功能不全等造成住院日延长和费用增加。
2.合并有其他系统疾病加重而需要治疗,从而延长治疗时间和增加住院费用。
3.术前心功能及其他重要脏器功能不全需调整,特殊原因(如稀有血型短缺等)造成的住院时间延长费用增加等。
4.医师认可的其他变异原因。
二、主动脉瓣病变人工机械瓣置换术临床路径表单



