一、胆囊结石合并急性胆囊炎临床路径标准住院流程
(一)适用对象
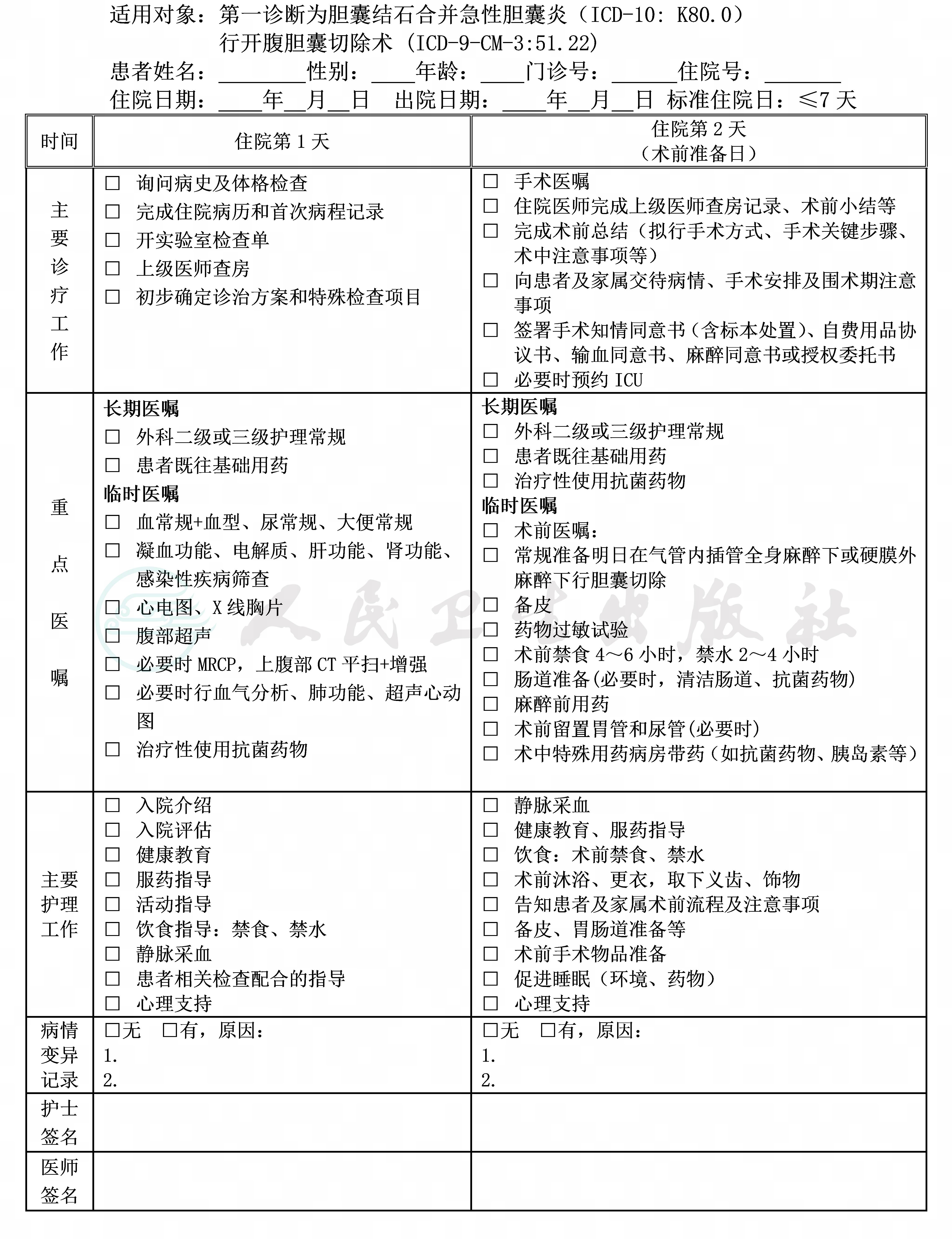
第一诊断为胆囊结石合并急性胆囊炎(ICD-10:K80.0),行开腹胆囊切除术(ICD-9-CM-3:51.22)。
(二)诊断依据
根据《临床诊疗指南·普通外科分册》(人民卫生出版社,2006年,第1版),全国高等学校教材《外科学》(人民卫生出版社,2013年,第8版)。
1.症状:胆绞痛或上腹部隐痛、发热、偶尔有黄疸。
2.体征:巩膜可有黄染,可触及肿大的胆囊,胆囊区压痛,墨菲征(+);
3.辅助检查:超声、CT或MRCP怀疑或提示胆囊结石。
4.实验室检查:血常规检查显示白细胞总数升高,中性粒细胞百分比升高,偶见血清总胆红素及结合胆红素增高,血清转氨酶和碱性磷酸酶升高。
(三)治疗方案的选择
根据《临床诊疗指南·普通外科分册》(人民卫生出版社,2006年,第1版),全国高等学校教材《外科学》(人民卫生出版社,2013年,第8版)。
行开腹胆囊切除术。
(四)标准住院日为≤7天
(五)进入路径标准
1.第一诊断必须符合ICD-10:K80.0胆囊结石合并胆囊炎。
2.当患者合并其他疾病,但住院期间不需要特殊处理也不影响第一诊断的临床路径流程实施时,可以进入路径。
(六)明确诊断及入院常规检查≤2天
1.必需的检查项目:
(1)血常规、尿常规、大便常规;
(2)肝肾功能、电解质、凝血功能、感染性疾病筛查(乙型肝炎、丙型肝炎、艾滋病、梅毒等)、血型;
(3)腹部超声;
(4)心电图、胸部X线平片。
2.根据患者病情可选择的检查:血气分析、肺功能测定、超声心动图、MRCP、腹部CT等。
(七)使用抗菌等药物选择与使用时机
1.抗菌药物:按照《抗菌药物临床应用指导原则》(卫医发〔2015〕43号)执行。建议使用第二代头孢菌素,有反复感染史者可选头孢曲松或头孢哌酮或头孢哌酮/舒巴坦;明确感染患者,可根据药敏试验结果调整抗菌药物。
2.在给予抗菌药物治疗之前应尽可能留取相关标本送培养,获病原菌后进行药敏试验,作为调整用药的依据。有手术指征者应进行外科处理,并于手术过程中采集病变部位标本做细菌培养及药敏试验。
3.尽早开始抗菌药物的经验治疗。经验治疗需选用能覆盖肠道革兰阴性杆菌、肠球菌属等需氧菌和脆弱拟杆菌等厌氧菌的药物。一般宜用至体温正常、症状消退后72~96小时。
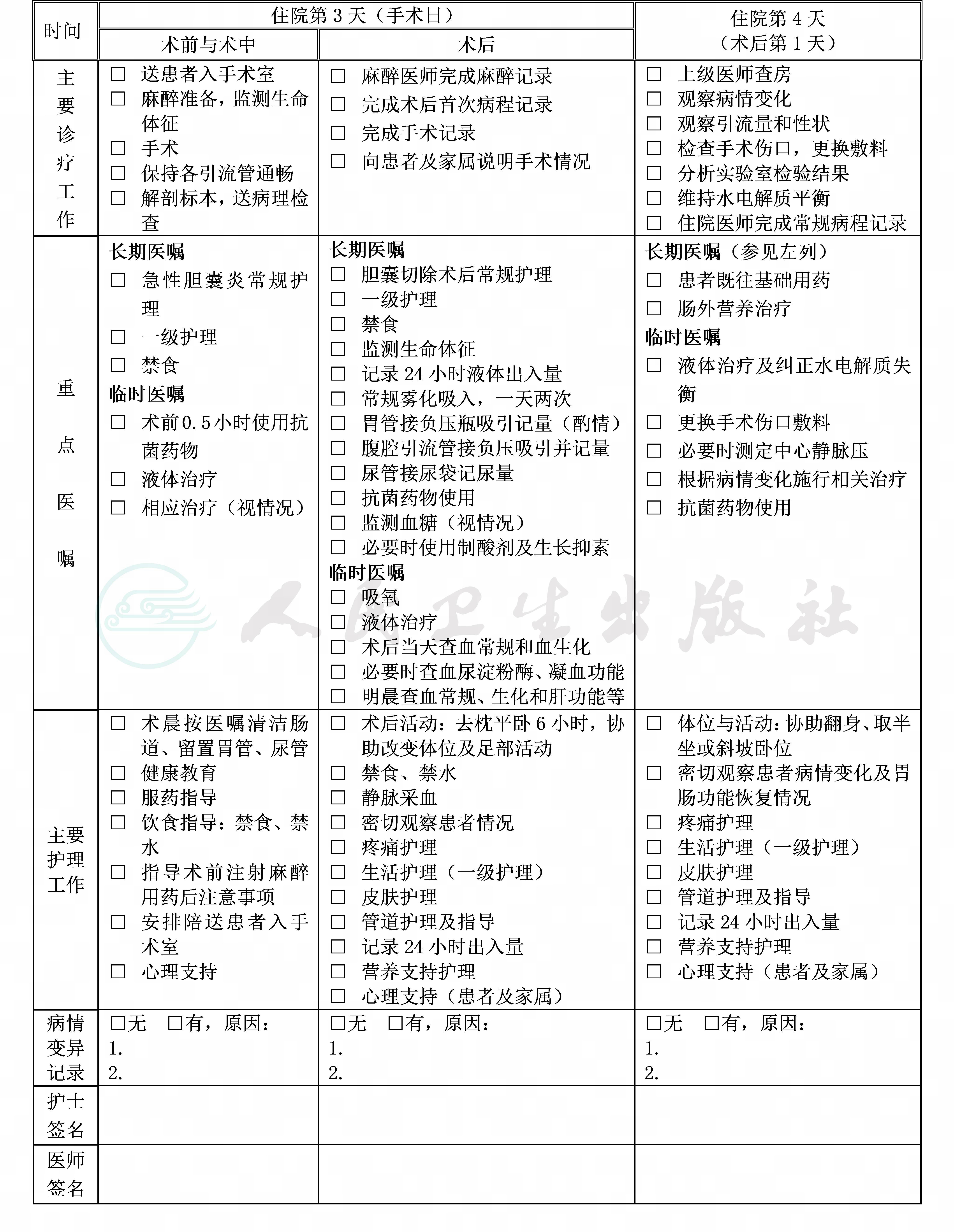
(八)手术日为入院≤3天
1.麻醉方式:气管插管全身麻醉或硬膜外麻醉。
2.手术方式:开腹胆囊切除术。
3.术中用药:麻醉常规用药。
4.输血:根据术前血红蛋白状况及术中出血情况而定。
5.病理学检查:切除标本解剖后作病理学检查,必要时行术中冰冻病理学检查。
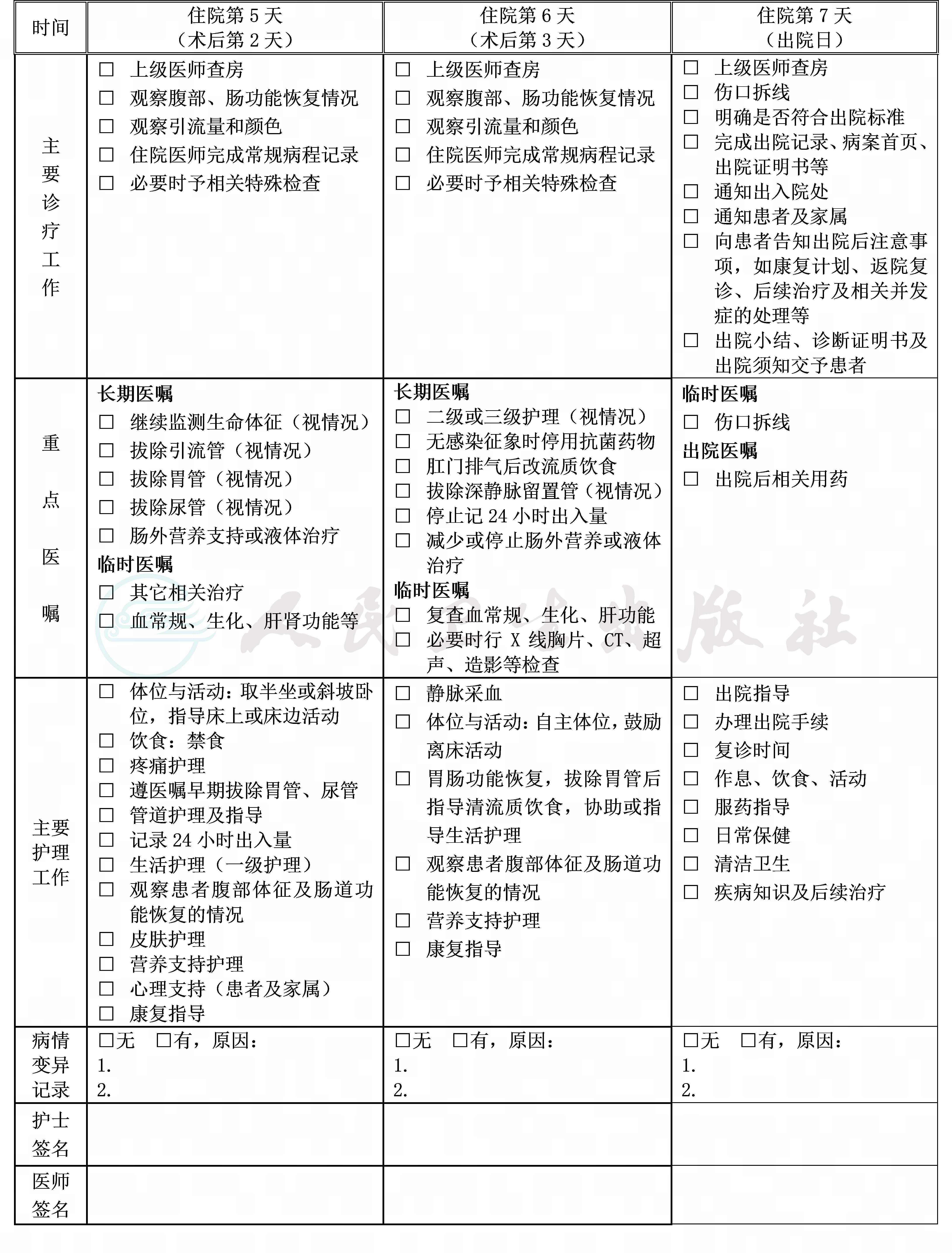
(九)术后住院恢复3~4天
1.必须复查的检查项目:血常规、肝肾功能、电解质。
2.术后用药:抗菌药物使用按照《抗菌药物临床应用指导原则》(卫医发〔2015〕43号)执行。如有继发感染征象,尽早开始抗菌药物的经验治疗。经验治疗需选用能覆盖肠道革兰阴性杆菌、肠球菌属等需氧菌和脆弱拟杆菌等厌氧菌的药物。
3.严密观察有无胆漏、出血等并发症,并作相应处理。
4.术后饮食指导。
(十)出院标准
1.一般状况好,体温正常,无明显腹痛。
2.恢复肛门排气排便,可进半流质饮食。
2.实验室检查基本正常。
3.切口愈合良好:引流管拔除,伤口无感染,无皮下积液(或门诊可处理的少量积液),可门诊拆线。
(十一)变异及原因分析
1.术前合并其他基础疾病影响手术的患者,需要进行相关的诊断和治疗。
2.不同意手术患者,退出本路径。
3.术中发现肝胆管结石和(或)炎症、胆管癌、肝癌,则进入相应路径。
4.有并发症(胆漏、出血等)的患者,则转入相应路径。
二、胆囊结石合并急性胆囊炎临床路径表单



