一、急性乳腺炎临床路径标准住院流程
(一)适用对象
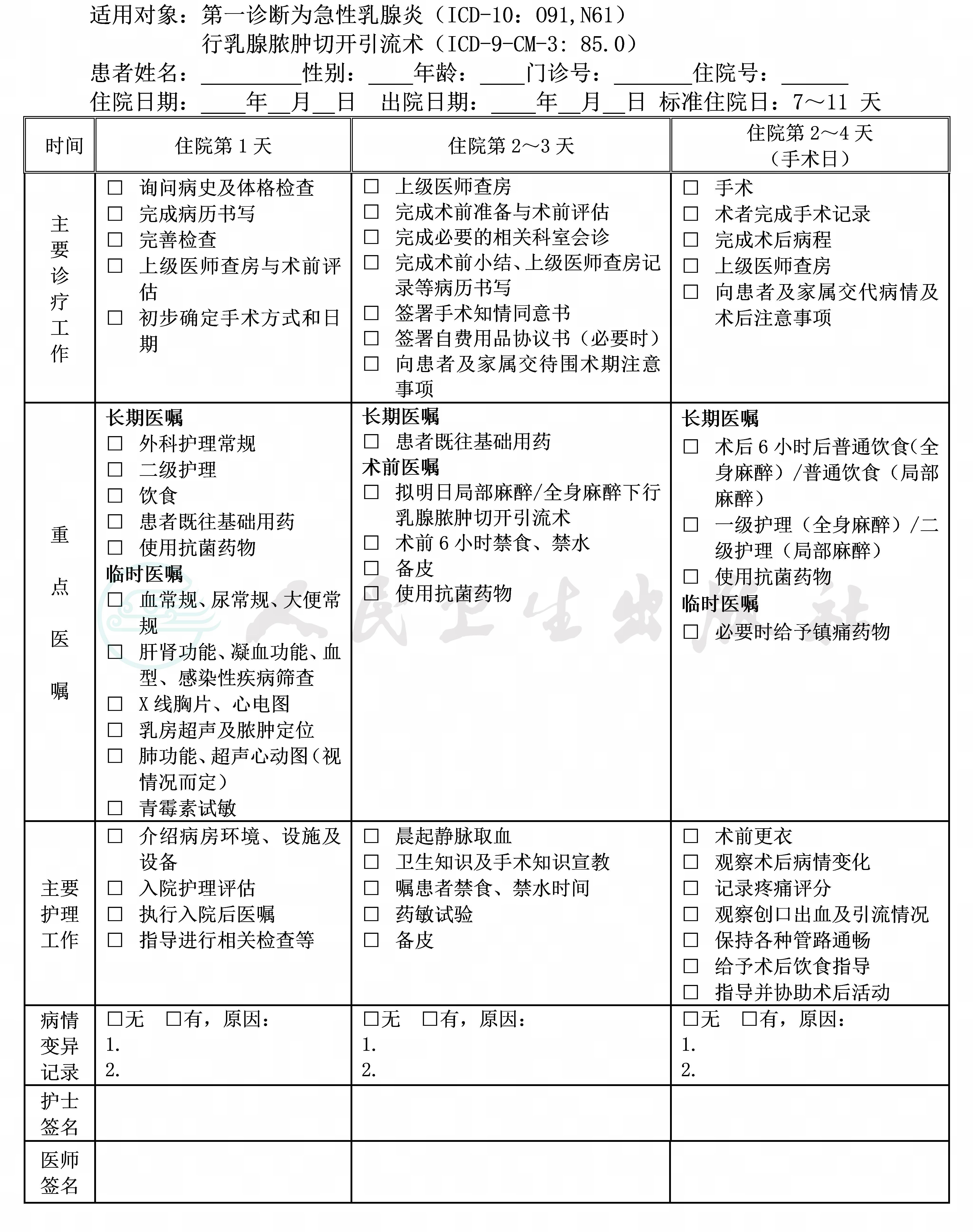
第一诊断为急性乳腺炎(ICD-10:O90/O91/N61),行乳腺脓肿切开引流术(ICD-9-CM-3:85.0)。
(二)诊断依据
根据《临床诊疗指南·外科学分册》(中华医学会编著,人民卫生出版社,2006年,第1版),《黄家驷外科学》(吴孟超,吴在德主编,人民卫生出版社,2013年,第7版)。
1.病史:乳房出现红、肿、热、痛等急性炎症表现;多为哺乳期女性,常发生在产后3~4周;也可为非哺乳期女性。
2.体征:患侧乳房出现红、肿、热、痛等急性炎症表现,常伴有患侧腋窝淋巴结肿大、压痛等,随炎症发展常伴有寒战、高热、脉搏加快等全身中毒表现。
3.实验室检查:白细胞计数和(或)中性粒细胞计数明显增高。
4.影像学检查:超声提示有炎性浸润,可见液性暗区,单个或多个脓腔形成。
(三)治疗方案的选择
根据《临床诊疗指南·外科学分册》(中华医学会编著,人民卫生出版社,2006年,第1版),《黄家驷外科学》(吴孟超,吴在德主编,人民卫生出版社,2013年,第7版)
1.早期未形成脓肿前,应用抗菌药物可获得良好效果。
2.中医中药治疗,可用蒲公英、野菊花等清热解毒药物。
3.脓肿形成后,及时行脓肿切开引流。
(四)标准住院期间为≤11天
(五)进入路径标准
1.第一诊断必须符合ICD-10:O90/O91/N61急性乳腺炎疾病编码。
2.拟行脓肿切开引流。
3.当患者同时具有其他疾病诊断,但在住院期间不需特殊处理、也不影响第一诊断临床路径流程实施时,可以进入路径。
(六)术前准备1~3天
1.必需的检查项目:
(1)血常规、尿常规、大便常规;
(2)肝肾功能、凝血功能、血型、感染性疾病筛查(乙型肝炎、丙型肝炎、艾滋病、梅毒等);
(3)X线胸片、心电图;
(4)乳房超声(脓肿形成者需行术前定位)。
2.根据患者伴随疾病可选择:肺功能、超声心动图等。
(七)抗菌药物选择与使用时机
1.按照《抗菌药物临床应用指导原则》(卫医发〔2015〕43号)执行,并结合患者的病情决定抗菌药物的选择。
2.入院后即开始使用抗菌药物,经验性抗菌治疗可选用耐青霉素酶的半合成青霉素、头孢菌素、大环内酯类或克林霉素类药物。
(八)手术日为入院第2~4天
1.麻醉方式:全身麻醉或局部麻醉。
2.术中用药:麻醉常规用药。
3.术后取(炎性)组织或脓腔壁组织送病理检查,脓液送细菌培养+药敏试验,根据培养结果调整抗菌药物种类。
(九)术后住院恢复3~7天
1.复查项目:血常规,必要时行乳房超声复查。
2.术后抗菌药物:按照《抗菌药物临床应用指导原则》(卫医发〔2015〕43号)执行,抗菌药物用至体温正常后3天。
(十)出院标准
1.体温正常3天,引流管通畅或已拔除。
2.常规实验室检查指标无明显异常。
3.没有需要住院处理的并发症和(或)合并症。
(十一)变异及原因分析
1.有影响手术的其他疾病,需要进行相关的诊断和治疗,住院时间延长。
2.出现新发脓肿,需要继续治疗,将延长住院时间,增加治疗费用。
3.未形成脓肿患者,不进入本路径。
4.采用穿刺等微创技术处理脓肿者,不进入本路径。
二、急性乳腺炎临床路径表单



