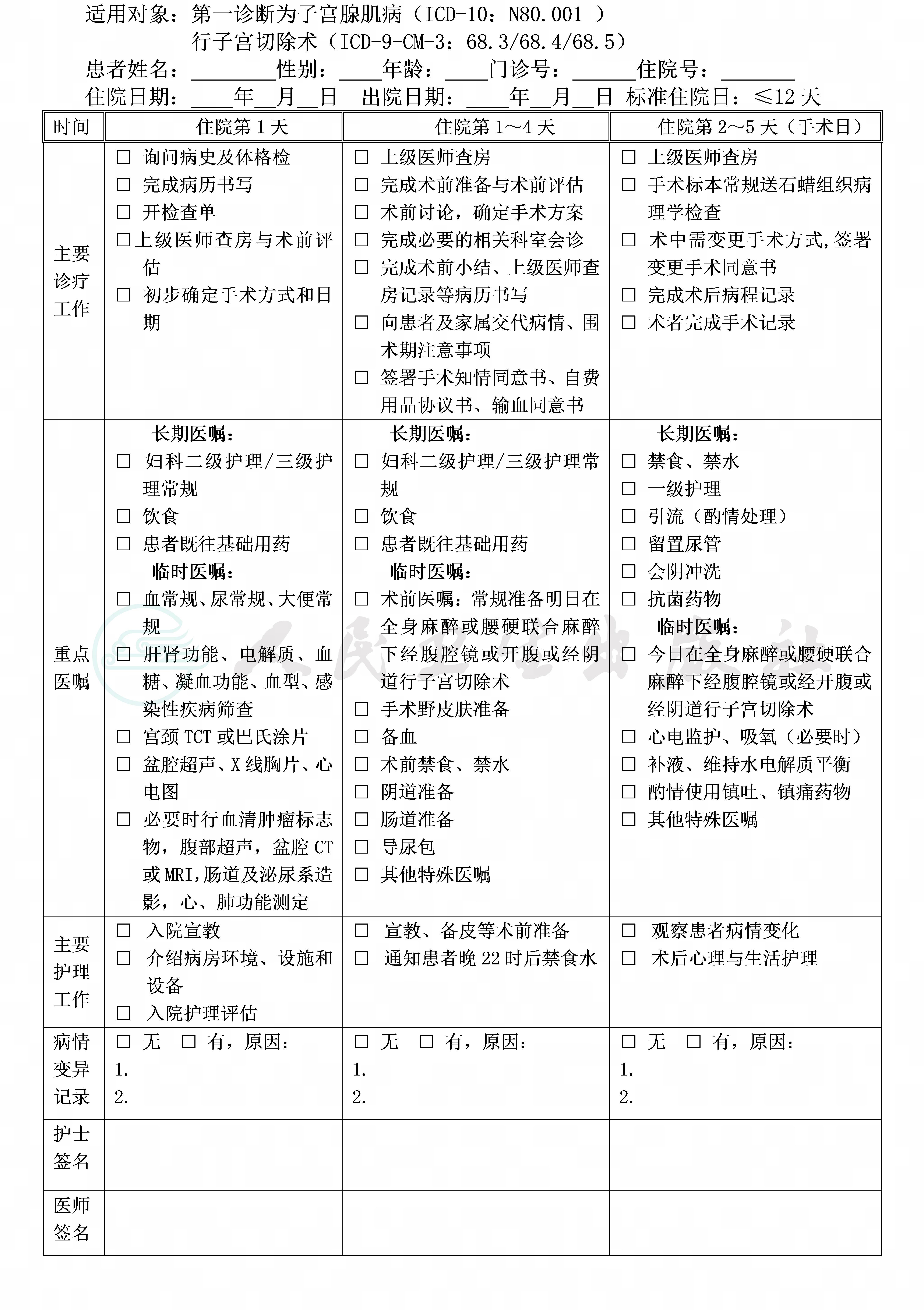
一、子宫腺肌病(全子宫切除术)临床路径标准住院流程
(一)适用对象
第一诊断为子宫腺肌病(ICD-10:N80.001),行全子宫切除术(ICD-9-CM-3:
68.3/68.4/68.5)。
(二)诊断依据
根据《临床诊疗指南·妇产科学分册》(中华医学会编著,人民卫生出版社,2007年)和《妇产科学(第9版)》(谢幸、孔北华、段涛主编,人民卫生出版社,2018年)。
1.症状:痛经、月经量增多及经期延长等。
2.妇科检查:子宫增大、压痛等。
3.辅助检查:盆腔超声及血CA125等提示。
(三)治疗方案的选择
根据《临床诊疗指南·妇产科学分册》(中华医学会编著,人民卫生出版社,2007年)和《妇产科学(第9版)》(谢幸、孔北华、段涛主编,人民卫生出版社,2018年)。
1.手术方式:全子宫切除术。
2.手术途径:经腹、经腹腔镜、经阴道。
(四)标准住院日为≤12天
(五)进入路径标准
1.第一诊断符合ICD-10:N80.001子宫腺肌病疾病编码。
2.符合手术适应证,无手术禁忌证。
3.当患者同时具有其他疾病诊断,但在住院期间不需要特殊处理也不影响第一诊断的临床路径流程实施时,可以进入路径。
(六)术前准备(术前评估)入院后1~4天
1.必须检查的项目:
(1)血常规、尿常规、便常规。
(2)肝肾功能、电解质、血糖、血型、凝血功能。
(3)感染性疾病筛查(乙型肝炎、丙型肝炎、艾滋病、梅毒等)。
(4)宫颈细胞学筛查:TCT或巴氏涂片。
(5)盆腔超声、心电图、胸部X线片。
2.根据病情需要而定 血清肿瘤标志物,腹部超声,盆腔CT或MRI检查,肠道、泌尿系造影,心、肺功能测定等。
(七)预防性抗菌药物选择与使用时机
抗菌药物使用:按照《抗菌药物临床应用指导原则》(卫医发〔2015〕43号)执行,并根据患者的病情决定抗菌药物的选择与使用时间。
(八)手术日为入院后的第2~5天
1.麻醉方式:全身麻醉或腰硬联合麻醉。
2.术中用药:麻醉常规用药、止血药物和其他必需用药。
3.输血:视术中情况而定。
4.病理:术后石蜡切片,必要时术中冷冻切片。
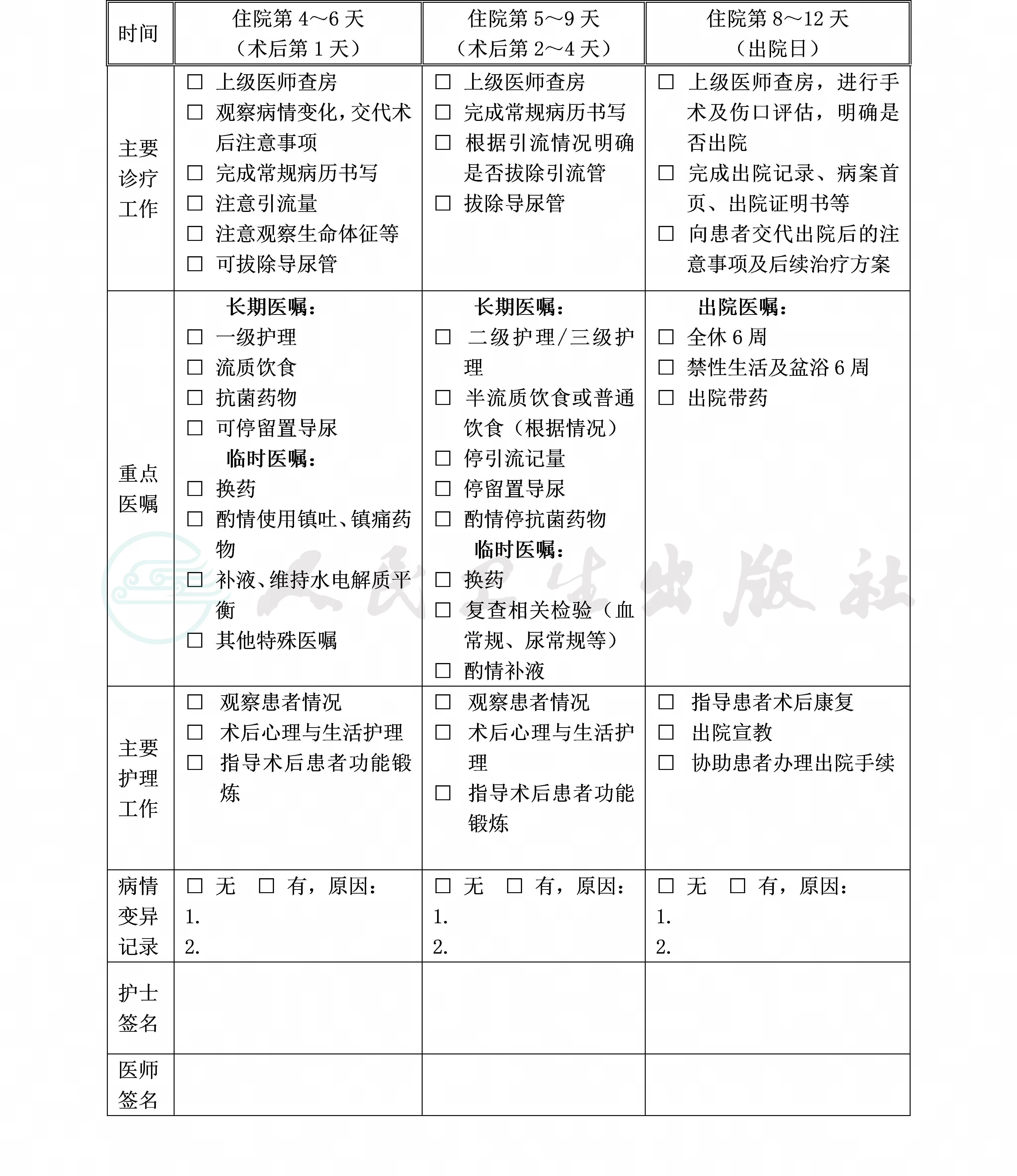
(九)术后住院恢复≤8天
1.必须复查的检查项目 血常规、尿常规等。
2.术后用药:根据情况予镇痛、镇吐、补液、维持水电解质平衡治疗。
3.抗菌药物使用:按照《抗菌药物临床应用指导原则》(卫医发〔2015〕43号))执行,并根据患者的病情决定抗菌药物的选择与使用时间。
(十)出院标准
1.患者一般情况良好,体温正常,完成复查项目。
2.伤口愈合好。
3.无需要住院处理的并发症和(或)合并症。
(十一)变异及原因分析
1.因实验室检查异常、过期或缺乏,导致术前住院时间延长。
2.有影响手术的合并症,需要进行相关的诊断和治疗,导致术前住院时间延长。
3.因手术并发症需要进一步治疗。
二、子宫腺肌病(全子宫切除术)临床路径表单



