一、临床路径标准门诊流程
(一)适用对象
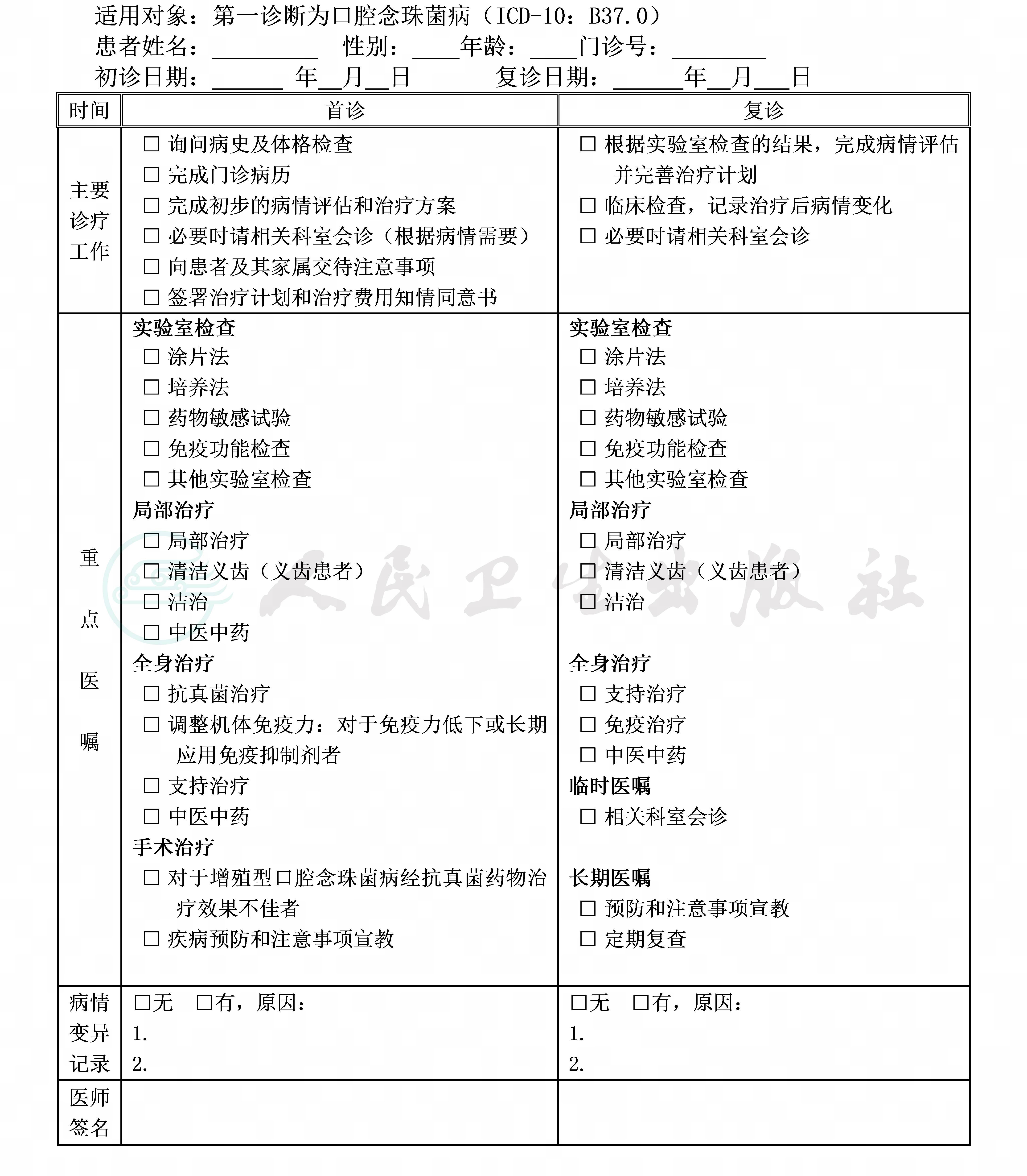
第一诊断为口腔念珠菌病者(ICD-10:B37.0)。
行药物治疗为主的综合治疗。
(二)诊断依据
根据《临床诊疗指南·口腔医学分册(2016修订版)》(中华口腔医学会编著,人民卫生出版社,2016),《临床技术操作规范·口腔医学分册(2017修订版)》(中华口腔医学会编著,人民卫生出版社,2017),《口腔黏膜病学》(陈谦明,人民卫生出版社,2012年,第4版)。
依靠病史和临床表现,结合实验室检查诊断。
1.病史:有抗菌药物、糖皮质激素等免疫抑制剂用药史;头颈部放射治疗史;义齿戴用史;贫血等血液系统疾病;糖尿病及免疫功能低下等病史。
2.临床症状和体征:口干、疼痛、烧灼感;口腔黏膜出现白色凝乳状伪膜(伪膜型);舌背乳头萎缩、口角炎、口腔黏膜发红(红斑型);或有白色角化斑块及肉芽肿样增生(增殖型)。
3.实验室检查:病损区或义齿组织面涂片可见念珠菌菌丝及孢子;唾液或含漱浓缩液培养或棉拭子真菌培养阳性。
(三)治疗方案的选择
根据《临床技术操作规范·口腔医学分册》(2017修订版)(中华口腔医学会编著,人民卫生出版社,2017),《口腔黏膜病学》(陈谦明,人民卫生出版社,2012年,第4版)。
符合上述诊断依据,患者本人要求并自愿接受治疗,无药物治疗的禁忌证。
1.局部治疗
(1)去除局部刺激因素。
(2)局部抑/抗真菌药物治疗。
2.全身治疗
(1)抗真菌治疗。
(2)免疫治疗。
(3)相关疾病治疗。
3.中医中药。
4.手术治疗。
5.卫生健康宣教。
(四)进入路径标准
1.第一诊断必须符合ICD-10:B37.0口腔念珠菌病疾病编码。
2.当患者同时具有其他疾病诊断,但在门诊治疗期间不需要特殊处理也不影响第一诊断的临床路径流程实施时,可以进入路径。
第一诊断符合者。
(五)首诊
1.必须询问的病史
(1)用药史:抗菌药物及免疫抑制剂用药史。
(2)义齿佩戴情况。
(3)皮肤等全身病损。
(4)其他相关全身疾病。
2.根据患者病情选择的项目
(1)涂片法。
(2)真菌培养。
(3)组织活检。
(4)药敏试验。
(六)药物的选择
1.去除各种刺激因素:如去除牙垢牙石,保持口腔卫生,调整咬牙合,去除不良刺激因素。
2.局部治疗
(1)注意清洁义齿等。
(2)局部抑/抗真菌药物治疗。
3.全身治疗
(1)抗真菌治疗。
(2)调整机体免疫力:免疫力低下或长期应用免疫抑制剂者。
(3)相关疾病治疗。
4.中医中药治疗。
5.手术治疗:增殖型口腔念珠菌病经抗真菌药物治疗效果不佳者可考虑行手术治疗。
6.健康卫生宣教。
(七)疗效标准
1.治愈:口腔念珠菌病的临床症状及体征消失,实验室检查涂片或培养结果转阴性。
2.好转:口腔念珠菌病的临床症状及体征好转,实验室检查涂片或培养转阴性或培养虽为阳性但菌落数量减少。
3.未愈:口腔念珠菌病的临床症状及体征无好转或加重,实验室检查涂片或培养仍为阳性,菌落数量未减少或增加。
(八)预防
新生儿避免产道交叉感染;奶具或餐具清洁与消毒;长期应用抗菌药物和免疫抑制剂者应当警惕和预防。
(九)变异及原因分析
治疗过程中,出现或符合以下情况时:
1.伴全身系统性疾病的患者。
2.伴有特殊感染的患者。
3.治疗过程中出现并发症者。
出现变异情况必要时需进行相关检查(血细胞分析、肝肾检查、免疫功能、活体组织检查、内分泌功能检查、结核菌素试验、HIV检测等)、诊断和治疗以及相关学科会诊。
二、口腔念珠菌病临床路径表单



