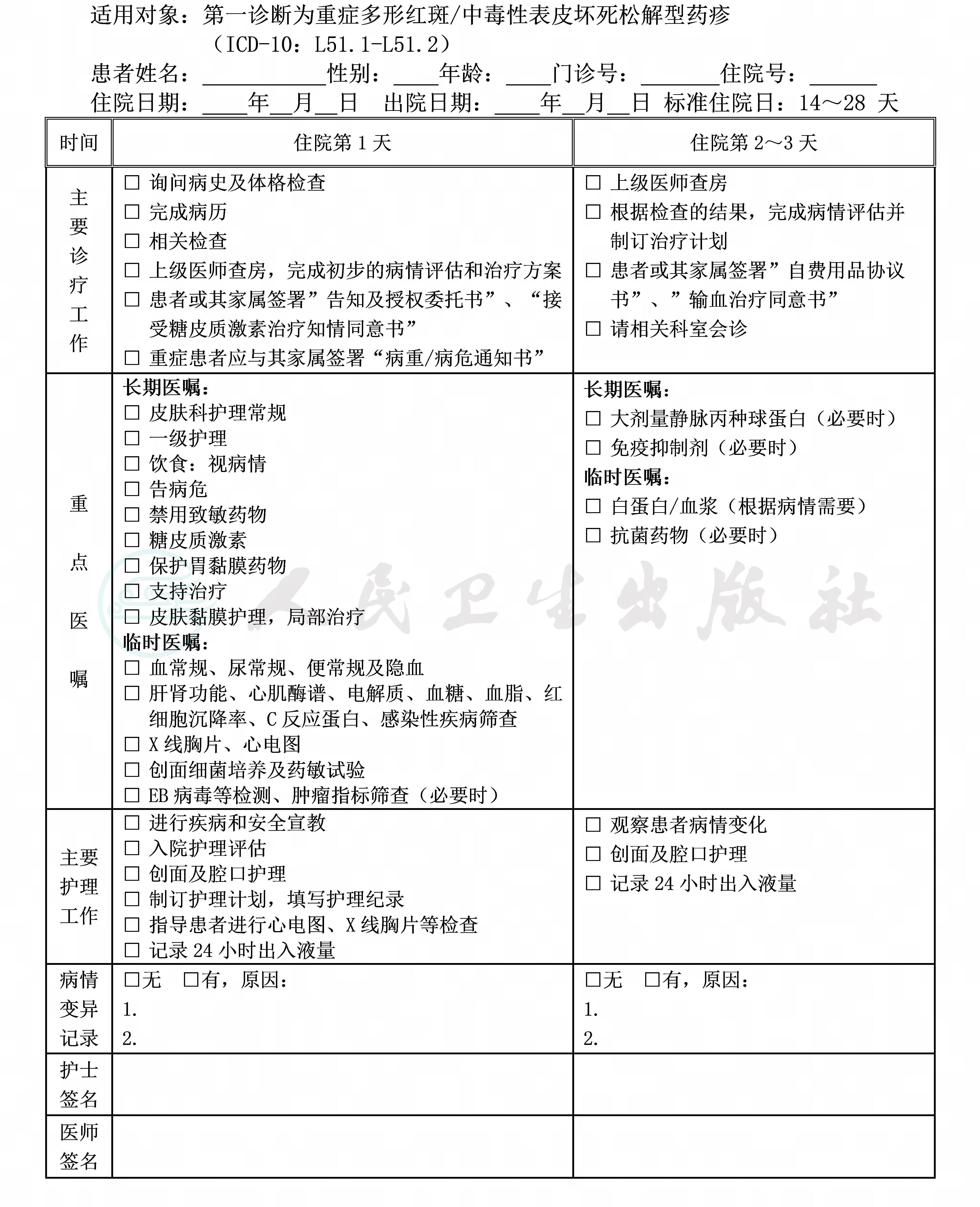
一、重症多形红斑/中毒性表皮坏死松解型药疹临床路径标准住院流程
(一)适用对象
第一诊断为重症多形红斑/中毒性表皮坏死松解型药疹(ICD-10:L51.1/L51.2)。
(二)诊断依据
根据《临床诊疗指南·皮肤病与性病分册》(中华医学会编著,人民卫生出版社,2006年),《临床技术操作规范·皮肤病与性病分册》(中华医学会编著,人民军医出版社,2006年)。
1.明确的用药史。
2.有一定的潜伏期。
3.起病突然、进展迅速,皮疹呈泛发、对称性分布,伴有黏膜损害。
4.伴发热等全身症状。
重症患者判定:
1.重症多形红斑[史-约综合征(Stevens-Johnson syndrome)];
2.中毒性表皮坏死松解症。
(三)治疗方案的选择。
根据《临床诊疗指南·皮肤病与性病分册》(中华医学会编著,人民卫生出版社,2006年),《临床技术操作规范·皮肤病与性病分册》(中华医学会编著,人民军医出版社,2006年)。
1.停用可疑致敏药物。
2.足量糖皮质激素。
3.大剂量静脉丙种球蛋白。
4.免疫抑制剂。
5.促进药物排泄。
6.支持疗法。
7.局部治疗及护理。
8.防止继发感染。
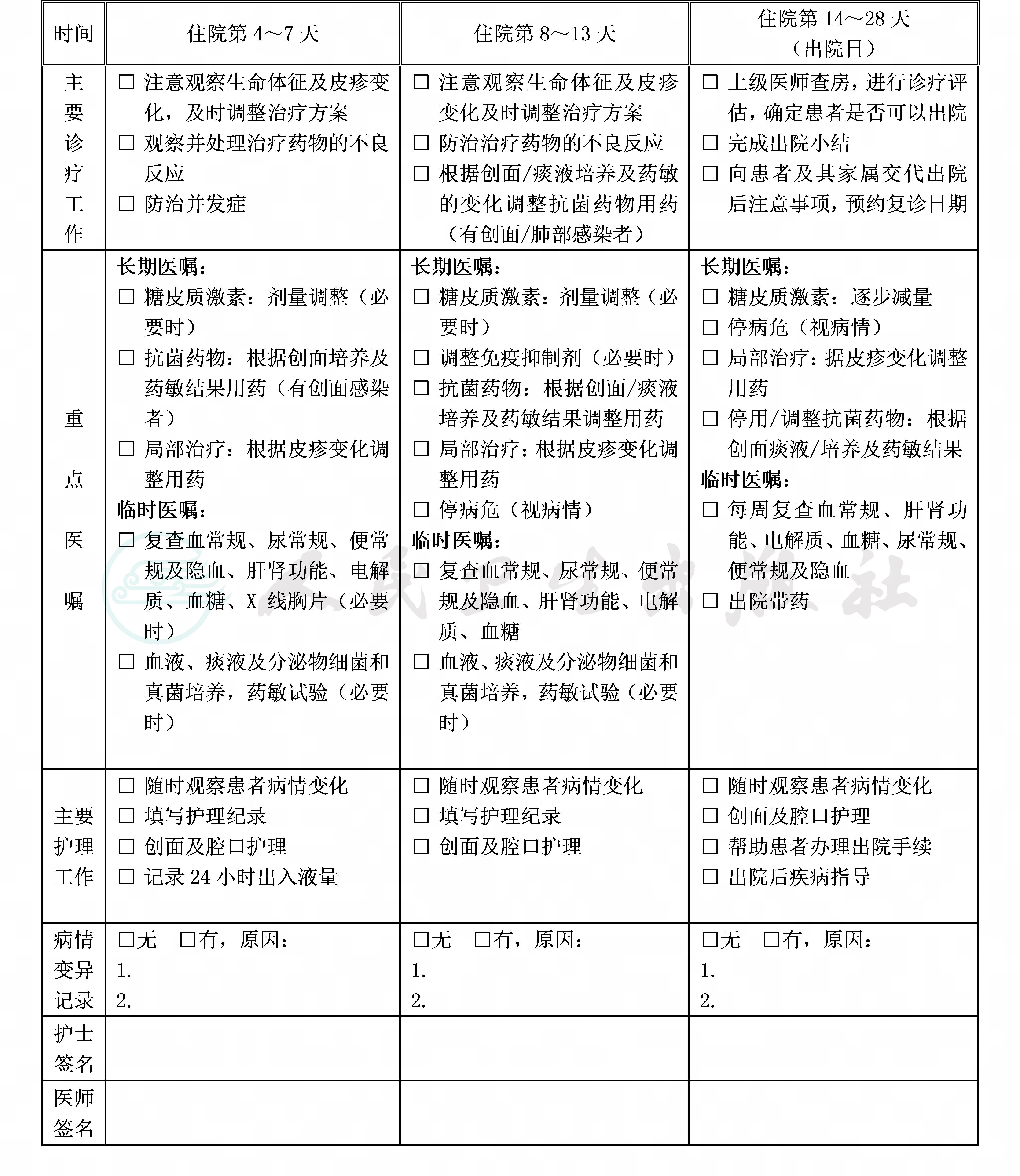
(四)标准住院日为14~28天
(五)进入路径标准
1.第一诊断必须符合ICD-10:L51.1/L51.2重症多形红斑/中毒性表皮坏死松解型药疹。
2.当患者同时具有其他疾病诊断,但在住院期间不需要特殊处理也不影响第一诊断的临床路径流程实施时,可以进入路径。
(六)入院当日
1.检查项目:
(1)血常规、尿常规、粪常规及隐血;
(2)肝肾功能、电解质、血糖、血脂、红细胞沉降率、C反应蛋白、感染性疾病筛查(乙型肝炎、丙型肝炎、艾滋病、梅毒以及与药疹发生相关的病毒抗体与DNA载量如HSV、CMV、EBV等);发热者行血清病原体培养及药敏实验。
(3)X线胸片(或胸部CT)、心电图、肝胆超声检查(视患者皮损情况、全身情况而定)。
(4)EB病毒等检测、肿瘤指标筛查(必要时)
2.创面细菌培养及药敏试验。
(七)药物选择与使用时机
1.糖皮质激素。
2.支持治疗:维持水、电解质、酸碱平衡,纠正低蛋白血症,补充能量。
3.大剂量丙种球蛋白治疗,用药时间为3~5天。
4.免疫抑制剂。
5.皮肤黏膜护理和局部治疗。
6.选择用药:
(1)针对糖皮质激素副作用的辅助用药,如抑酸、保护胃黏膜、控制血糖、降压等药物;是否使用根据患者病史、症状而定。
(2)抗菌药物:使用时按照《抗菌药物临床应用指导原则》(卫医发〔2015〕43号)执行,根据创面/痰液细菌培养及药敏结果选用,用药时间视病情而定;
(3)抗真菌药物:用药时间视病情而定(限于伴有真菌感染者);
(4)合并症的治疗。
(八)入院后必须复查的检查项目
1.血常规、尿常规、便常规及隐血。
2.肝肾功能、电解质、血糖、血脂等。
3.血液、痰液及分泌物细菌和真菌培养,药敏试验。
4.胸部X线片。
(九)出院标准
1.皮疹基本痊愈,创面愈合无感染。
2.糖皮质激素可改为口服。
3.没有需要住院处理的并发症。
(十)变异及原因分析
1.继发严重感染者(如败血症),需反复多次行病原学检测及药敏试验,致住院时间延长。
2.伴有心、肺、脑、胃肠道、血液、肝、肾系统等多器官严重损害,需进行相应的治疗。
3.由于糖皮质激素引起的并发症,如高血糖、电解质紊乱、消化道出血、继发感染等,需要进行相关的治疗。
4.由于患者处于高敏状态,可能发生的药物再次致敏会导致病情的反复和住院天数的延长。
二、重症多形红斑/中毒性表皮坏死松解型药疹临床路径表单



