一、皮肌炎/多发性肌炎临床路径标准住院流程
(一)适用对象
第一诊断为皮肌炎/多发性肌炎(ICD-10:M33)。
(二)诊断依据
根据《临床诊疗指南·皮肤病与性病分册》(中华医学会编著,人民卫生出版社,2006年),《临床技术操作规范·皮肤病与性病分册》(中华医学会编著,人民军医出版社,2006年),《多发性肌炎和皮肌炎诊治指南(草案)》(中华医学会风湿病学分会,中华风湿病学杂志,2004)。
1.对称性近端肌无力、肌疼或压痛,伴或不伴吞咽困难。
2.血清肌酶升高,特别是肌酸磷酸激酶(CK)升高。
3.肌电图异常。
4.肌活检异常。
5.特征性的皮肤损害[上眼睑及眶周水肿性紫红斑、Gottron(戈登)征和(或)Gottron丘疹等]。
符合1~4条中任何3条或以上可确诊多发性肌炎,同时有第5条者可诊断为皮肌炎。
(三)治疗方案的选择
根据《临床诊疗指南·皮肤病与性病分册》(中华医学会编著,人民卫生出版社,2006年),《临床技术操作规范·皮肤病与性病分册》(中华医学会编著,人民军医出版社,2006年),《多发性肌炎和皮肌炎诊治指南(草案)》(中华医学会风湿病学分会,中华风湿病学杂志,2004)。
1.糖皮质激素。
2.免疫抑制剂。
3.大剂量静脉丙种球蛋白。
4.支持疗法。
5.皮疹的治疗。
6.合并症的治疗。
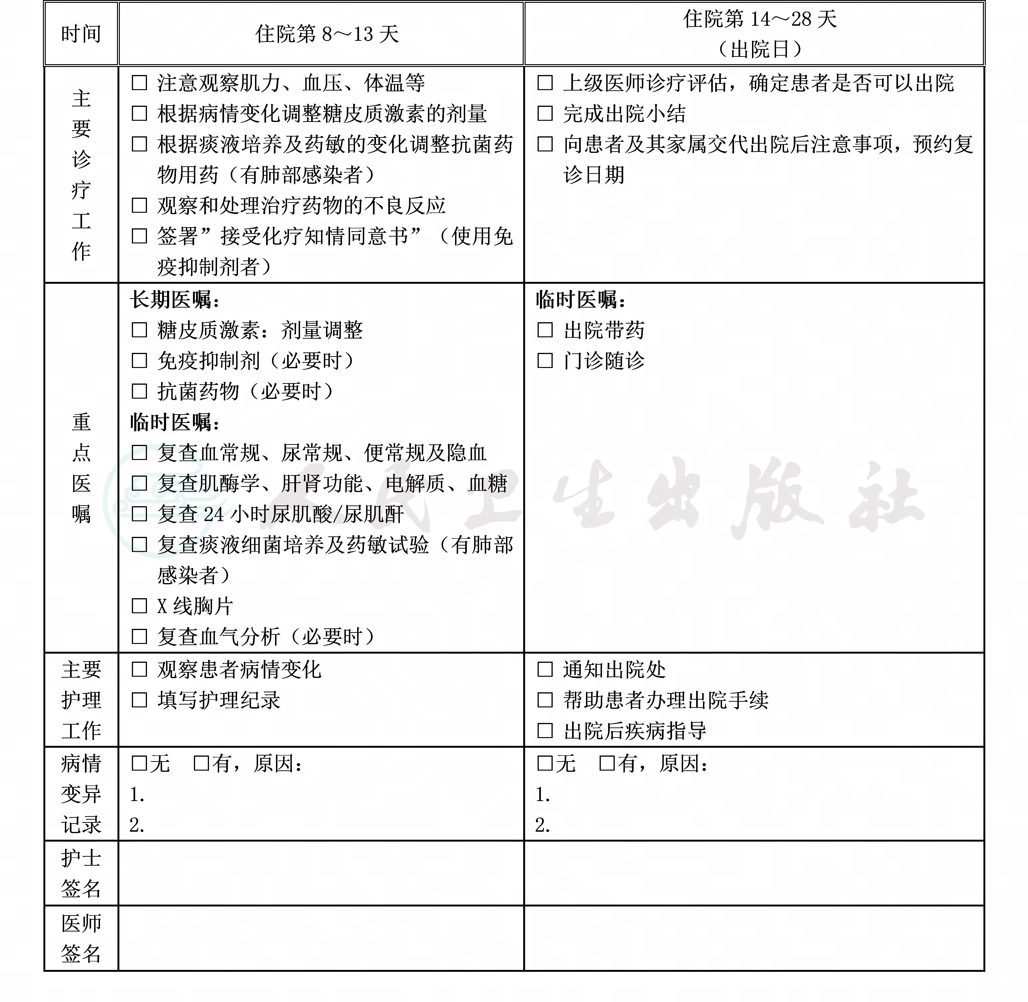
(四)标准住院日为14~28天
(五)进入路径标准
1.第一诊断必须符合ICD-10:M33皮肌炎/多发性肌炎疾病编码。
2.当患者同时具有其他疾病诊断,但在住院期间不需要特殊处理也不影响第一诊断的临床路径流程实施时,可以进入路径。
(六)入院第1天
1.必需的检查项目:
(1)血常规、尿常规、便常规及隐血;
(2)血液学检查:肝肾功能、电解质、血糖、血脂、血清肌酶谱、ANA、ENA、dsDNA、RF、各种肌炎相关自身抗体、免疫球蛋白、补体、红细胞沉降率、抗链球菌溶血素O、感染性疾病筛查(乙型肝炎、丙型肝炎、艾滋病、梅毒与各种病毒抗体等);
(3)24小时尿肌酸、24小时尿肌酐;
(4)肺高分辨率CT、心电图。
2.根据病情选择:
(1)肌电图、皮肤与肌肉组织病理学检查;
(2)肌肉MRI、超声心动图、肺功能等。
(3)肿瘤相关筛查:血清肿瘤抗原及标志物,相关影像学检查如超声、CT、MRI检查,消化道钡餐内镜。必要时PET-CT检查。
(4)如有气促、干咳、肺影像学异常者行血气分析。
(七)药物选择与使用时机
1.糖皮质激素:泼尼松/甲基泼尼松龙等,用药时间视病情而定。
2.免疫抑制剂:可选用甲氨蝶呤、环磷酰胺、硫唑嘌呤、环孢素等,用药时间视病情而定。
3.根据病情可选用大剂量静脉丙种球蛋白,用药时间为3~5天或视病情而定。
4.针对皮疹可选择羟氯喹、沙利度胺及糖皮质激素、钙调磷酸酶抑制剂等外用制剂。
5.根据病情选择用药:
(1)针对糖皮质激素不良反应的预防或治疗用药,如抑酸、保护胃黏膜、补充钾、钙制剂、控制血糖、降压等药物;是否使用根据患者病史、症状而定。
(2)抗菌药按照《抗菌药物临床应用指导原则》(卫医发〔2015〕43号)执行,根据血、分泌物和排泄物的微生物培养及药敏结果选用,用药时间视病情而定;
(3)支持疗法、对症治疗等。
6.危重病情的抢救:
(1)吸氧、面罩加压呼吸、机械通气等;
(2)抗呼吸、循环衰竭药物等。
(八)住院期间检查项目
1.必须复查的检查项目:
(1)血常规、尿常规、便常规及隐血;
(2)血清肌酶谱、肝肾功能、电解质、血糖;
(3)24小时尿肌酸、24小时尿肌酐。
2.根据病情或症状选择痰、血液病原学培养及药敏试验、血气分析、胸部影像学检查等。
(九)出院标准
1.临床症状好转。
2.血清肌酶恢复或接近正常。
3.糖皮质激素可改为口服。
4.没有需要住院处理的并发症。
(十)变异及原因分析
1.伴有合并症如恶性肿瘤,或其他并发症,需进一步诊断及治疗或转至其他相应科室诊治。
2.对常规治疗效果差,需延长住院时间。
3.如发生呼吸衰竭,延长住院时间,增加住院费用。
二、皮肌炎/多发性肌炎临床路径表单



