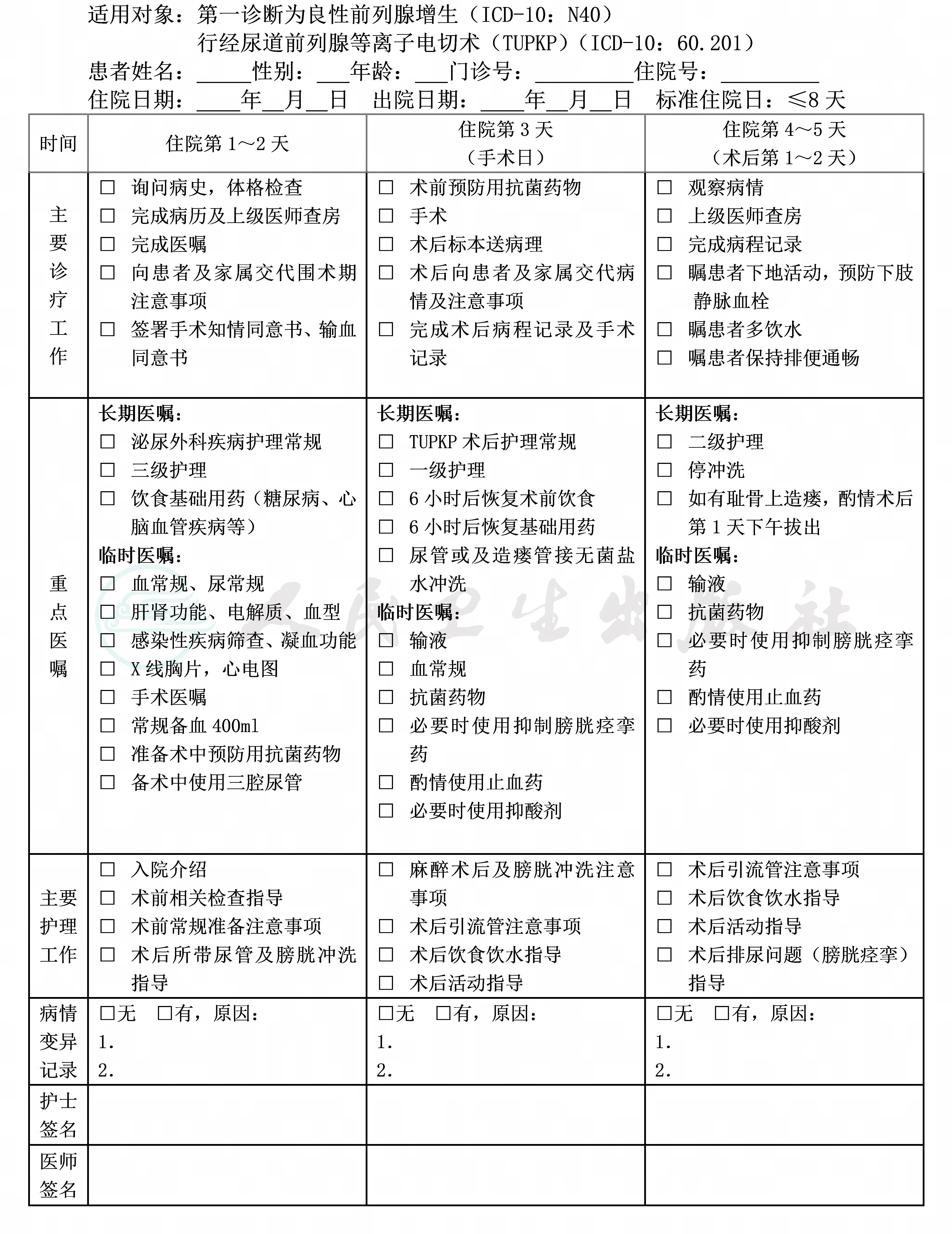
一、良性前列腺增生经尿道前列腺等离子电切术临床路径标准住院流程
(一)适用对象
第一诊断为良性前列腺增生(ICD-10:N40)。
行经尿道前列腺等离子电切术(TUPKP)(ICD-10:60.201)。
(二)诊断依据
根据《中国泌尿外科疾病诊断治疗指南》(中华医学会泌尿外科学分会编著,人民卫生出版社,2014年)。
1.病史:IPSS、QOL评分。
2.体格检查。
3.实验室检查及影像学检查。
(三)选择治疗方案的依据
根据《中国泌尿外科疾病诊断治疗指南》(中华医学会泌尿外科学分会编著,人民卫生出版社,2014年)。
1.适合经尿道前列腺等离子电切术(TUPKP)。
(1)具有中-重度下尿路症状(LUTS)并已明显影响生活质量的BPH患者可选择TUPKP,尤其是药物治疗效果不佳或拒绝接受药物治疗的患者。
(2)出现下列并发症的BPH患者:①反复尿潴留(至少在一次拔尿管后不能排尿或两次尿潴留);②反复血尿,药物治疗无效;③反复泌尿系感染;④膀胱结石;⑤继发性上尿路积水(伴或不伴肾功能损害)。
(3)BPH患者合并腹股沟疝、严重的痔疮或脱肛,临床判断不解除下尿路梗阻难以达到治疗效果者。伴有反复性尿路感染或渐进的膀胱功能障碍的膀胱憩室患者。
(4)残余尿明显增多以致充溢性尿失禁的BPH患者应当考虑手术或微创治疗。
2.能够耐受手术。
(四)标准住院日为≤8天
(五)进入路径标准
1.门诊完成前列腺超声,膀胱残余尿,尿流率,尿流动力学检查(如适用),IPSS分,QOL评分及前列腺特异性抗原(PSA)检查。完成术前适应证和禁忌证评估。
2.第一诊断必须符合ICD-10:N40良性前列腺增生疾病编码。
3.当患者同时具有其他疾病诊断,但在住院期间不需要特殊处理也不影响第一诊断的临床路径流程实施时,可以进入路径。
(六)术前准备(术前评估)≤2天
必需的检查项目:
1.血常规、尿常规;
2.电解质、肝肾功能、血型、凝血功能;
3.感染性疾病筛查(乙型肝炎、丙型肝炎、艾滋病、梅毒等);
4.X线胸片、心电图。
(七)预防性抗菌药物选择与使用时机
按照《抗菌药物临床应用指导原则》(国卫办医发〔2015〕43号)执行,并结合患者的病情决定抗菌药物的选择与使用时间。
(八)手术日为入院第≤3天
1.麻醉方式:脊椎麻醉、硬膜外麻醉或全身麻醉。
2.手术方式:经尿道前列腺等离子电切术(TUPKP)。
3.术中用药:麻醉用药,必要时用抗菌药物。
4.输血:必要时。
(九)术后住院恢复≤5天
1.必须复查的检查项目:血常规、尿常规;根据患者病情变化可选择相应的检查项目。
2.术后抗菌药物应用:按照《抗菌药物临床应用指导原则》(国卫办医发〔2015〕43号)执行。
(十)出院标准
1.一般情况良好。
2.拔除尿管后,排尿通畅。
3.耻骨上造瘘口无漏尿(如适用)。
(十一)变异及原因分析
1.术中、术后出现并发症,需要进一步诊治,导致住院时间延长、费用增加。
2.术后出现排尿功能异常,需要进一步诊治,导致住院时间延长、费用增加。
3.术后原伴随疾病控制不佳,需请相关科室会诊,进一步诊治。
4.住院后出现其他内、外科疾病需进一步明确诊断,可进入其他路径。
二、良性前列腺增生经尿道前列腺电切术临床路径表单



