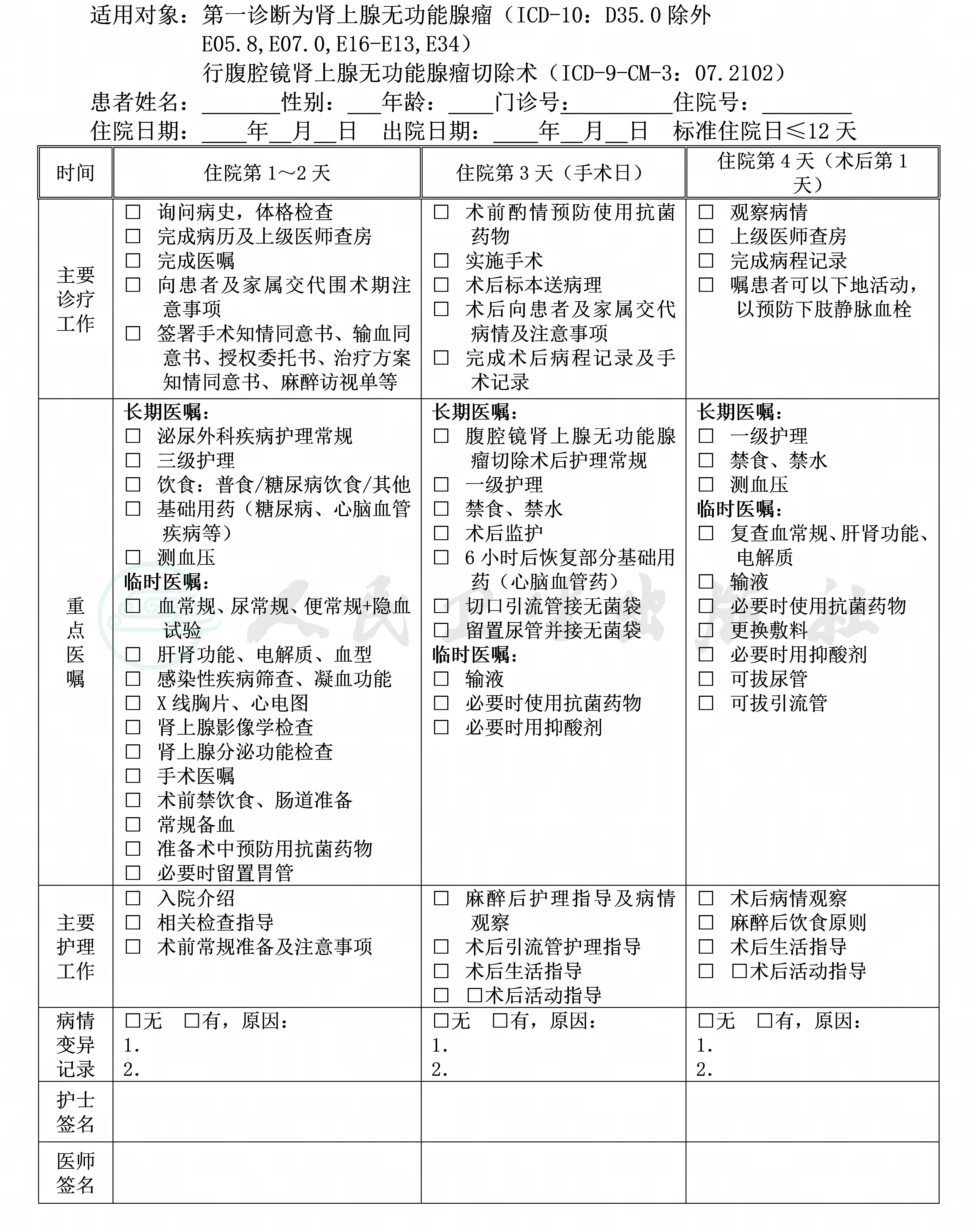
一、肾上腺无功能腺瘤临床路径标准住院流程
(一)适用对象
第一诊断为肾上腺无功能腺瘤(ICD-10:D35.001)
行腹腔镜肾上腺无功能腺瘤切除术(ICD-9-CM-3:07.2102)。
(二)诊断依据
根据《中国泌尿外科疾病诊断治疗指南》(中华医学会泌尿外科学分会编著,人民卫生出版社,2014年)。
1.病史。
2.体格检查。
3.实验室检查及影像学检查,包括肾上腺功能相关的内分泌检查等。
(三)选择治疗方案的依据
据《中国泌尿外科疾病诊断治疗指南》(中华医学会泌尿外科学分会编著,人民卫生出版社,2014年)和《临床诊疗指南·泌尿外科分册》(中华医学会编著,人民卫生出版社,2006年)。
1.适合行腹腔镜肾上腺无功能腺瘤切除术。
2.能够耐受手术。
(四)临床路径标准住院日为≤12天
(五)进入路径标准
1.第一诊断必须符合ICD-10:D35.001肾上腺无功能腺瘤疾病编码。
2.当患者合并其他疾病,但住院期间不需要特殊处理也不影响第一诊断的临床路径流程实施时,可以进入路径。
(六)术前准备≤3天
1.术前必须检查的项目:
(1)血常规、尿常规、便常规+隐血试验。
(2)电解质、肝功能测定、肾功能测定、血型、凝血功能。
(3)感染性疾病筛查(乙型肝炎、丙型肝炎、艾滋病、梅毒等)。
(4)X线胸片、心电图。
(5)相关影像学检查。
(6)肾上腺相关的内分泌功能检查:高血压4项、皮质醇、血浆儿茶酚胺、24小时尿儿茶酚胺、血浆游离甲氧基肾上腺素、24小时尿分馏甲氧基肾上腺素、24小时尿17-羟类固醇/17-酮类固醇及VMA水平等。
2.根据患者病情可选择的检查项目:超声心动图、心功能测定[如B型钠尿肽(BNP)测定、B型钠尿肽前体(PRO-BNP)测定等]、肺功能、葡萄糖测定、血气分析等。
(七)抗菌药物选择与使用时间
按照《抗菌药物临床应用指导原则》(卫医发〔2015〕43号)执行,清洁手术通常不需要预防用药,若有需要,手术时间较短(<2小时)的清洁手术术前半小时给药1次即可。建议使用第一、二代头孢菌素。如可疑感染,需做相应的微生物学检查,必要时做药敏试验,并结合患者的病情决定抗菌药物的选择与使用时间。
(八)手术日为入院≤3天
1.麻醉方式:全身麻醉或联合硬膜外麻醉。
2.手术方式:腹腔镜肾上腺无功能腺瘤切除术。
3.术中用药:麻醉用药等。
4.输血:必要时。输血前需行血型鉴定、抗体筛选和交叉合血。
(九)术后住院恢复≤7天
1.必须复查的检查项目:血常规、肝肾功能、电解质。
2.根据患者病情变化可选择相应的检查项目。
3.术后抗菌药物用药:按照《抗菌药物临床应用指导原则》(卫医发〔2015〕43号)执行,建议使用第一、二代头孢菌素,或氟喹诺酮类。如可疑感染,需做相应的微生物学检查,必要时做药敏试验。
(十)出院标准
1.一般情况良好。
2.切口无感染。
(十一)变异及原因分析
1.术中、术后出现并发症,需要进一步诊治,导致住院时间延长、费用增加。
2.术后原伴随疾病控制不佳,需请相关科室会诊和治疗,进一步诊治。
3.住院后出现其他内、外科疾病需进一步明确诊断,可进入其他路径。
二、肾上腺无功能腺瘤临床路径表单



