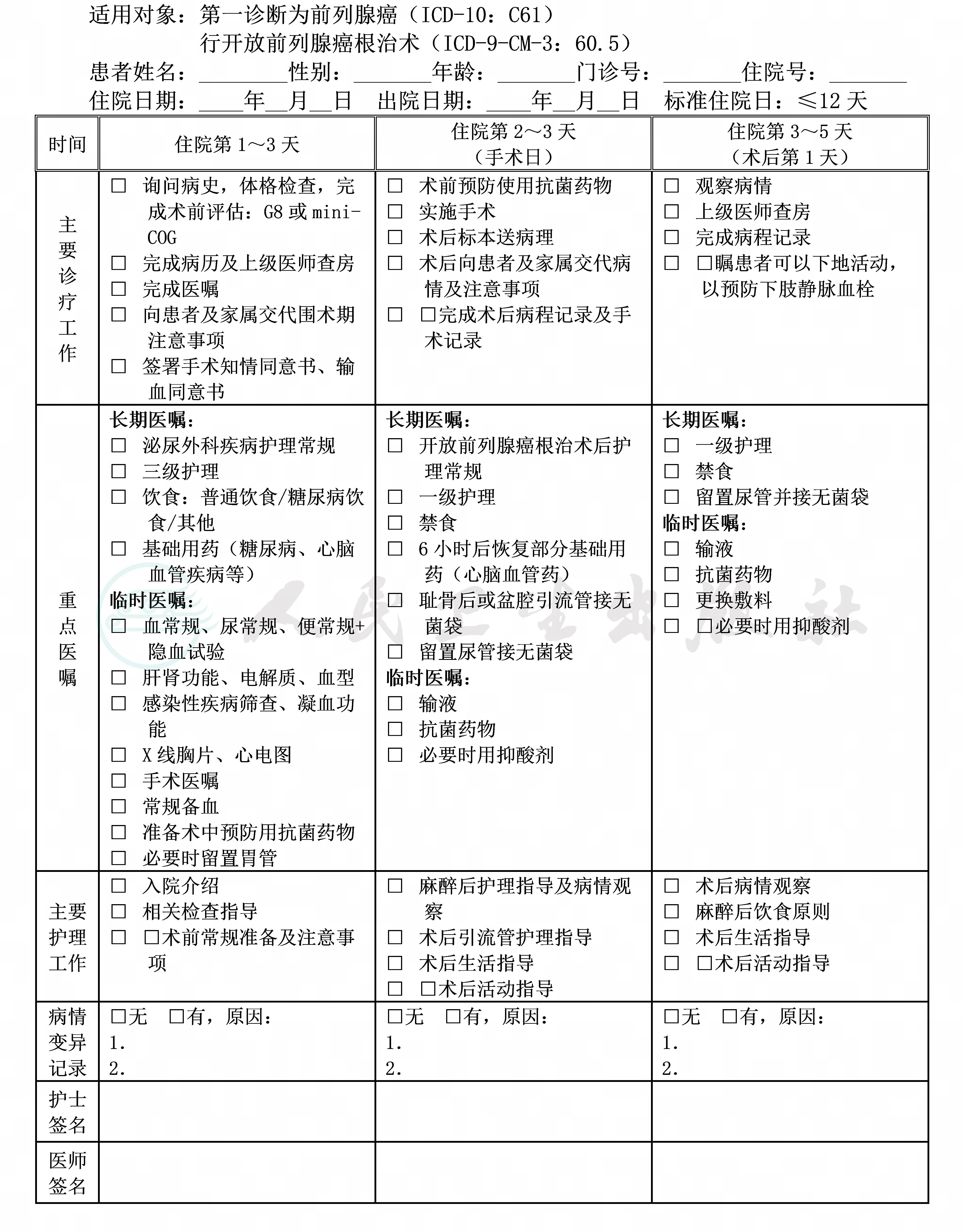
一、前列腺癌临床路径标准住院流程
(一)适用对象
第一诊断为前列腺癌(ICD-10:C61)。
行开放前列腺癌根治术(ICD-9-CM-3:60.5)。
(二)诊断依据
根据《中国泌尿外科疾病诊断治疗指南》(中华医学会泌尿外科学分会编著,人民卫生出版社,2014年)。
1.病史。
2.体格检查。
3.实验室检查及影像学检查,包括总前列腺特异性抗原(TPSA)和游离前列腺特异性抗原(FPSA)等相关肿瘤标志物测定。
4.前列腺穿刺活检及病理检查。
(三)选择治疗方案的依据
1.适合行开放前列腺癌根治术。
2.能够耐受手术。
(四)临床路径标准住院日为≤12天
(五)进入路径标准
1.第一诊断必须符合ICD-10:C61前列腺癌疾病编码。
2.当患者合并其他疾病,但住院期间不需要特殊处理也不影响第一诊断的临床路径流程实施时,可以进入路径。
(六)术前准备≤3天
1.术前必须检查的项目:
(1)血常规、尿常规、便常规+隐血试验;
(2)电解质、肝功能测定、肾功能测定、血型、凝血功能;
(3)感染性疾病筛查(乙型肝炎、丙型肝炎、艾滋病、梅毒等);
(4)X线胸片、心电图;
(5)相关影像学检查;
(6)放射核素骨扫描。
2.根据患者病情可选择的检查项目:超声心动图、心功能测定[如B型钠尿肽(BNP)测定、B型钠尿肽前体(PRO-BNP)测定等]、肺功能、血气分析等。
(七)抗菌药物选择与使用时间
按照《抗菌药物临床应用指导原则》(卫医发〔2015〕43号)执行,并结合患者的病情决定抗菌药物的选择与使用时间。建议使用第一、二代头孢菌素,或氟喹诺酮类。如可疑感染,需做相应的微生物学检查,必要时做药敏试验。
(八)手术日为入院≤3天
1.麻醉方式:全身麻醉和(或)硬膜外麻醉。
2.手术方式:开放前列腺癌根治术。
3.术中用药:麻醉用药等。
4.输血:必要时。输血前需行血型鉴定、抗体筛选和交叉合血。
(九)术后住院恢复≤10天
1.必须复查的检查项目:血常规、尿常规。
2.根据患者病情变化可选择相应的检查项目。
3.术后抗菌药物用药:按照《抗菌药物临床应用指导原则》(卫医发〔2004〕285号)执行,建议使用第一、二代头孢菌素,或氟喹诺酮类。如可疑感染,需做相应的微生物学检查,必要时做药敏试验。
(十)出院标准
1.一般情况良好。
2.切口无感染。
(十一)变异及原因分析
1.术中、术后出现并发症,需要进一步诊治,导致住院时间延长、费用增加。
2.术后原伴随疾病控制不佳,需请相关科室会诊和治疗,进一步诊治。
3.住院后出现其他内、外科疾病需进一步明确诊断,可进入其他路径。
4.曾行前列腺放疗或经尿道电切手术的患者不进入本路径。
二、前列腺癌临床路径表单



