一、分泌性中耳炎临床路径标准住院流程
(一)适用对象
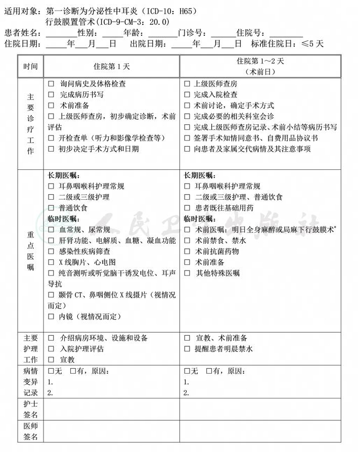
第一诊断为分泌性中耳炎(ICD-10:H65)。
行鼓膜置管术(ICD-9-CM-3:20.0)。
(二)诊断依据
根据Clinical Practice Guideline:Otitis Media with Effusion(美国儿科学会、家庭医师学会和美国耳鼻咽喉头颈外科学会,2004),《儿童中耳炎诊断和治疗指南(草案)》(中华耳鼻咽喉头颈外科杂志编辑委员会,中华医学会耳鼻咽喉头颈外科学分会小儿学组,2008) ,2016年美国耳鼻咽喉头颈外科学会发布的新版分泌性中耳炎临床应用指南[Clinical Practice Guideline: Otitis Media with Effusion(Update)]。
1.症状:听力下降,耳内闭塞感,部分有耳痛、耳鸣。
2.检查
(1)耳部:鼓膜色泽异常,呈淡黄、橙红、琥珀色、灰蓝或乳白色。鼓膜内陷,鼓室积液多时外凸,粘连明显时为不张态,光锥弥散或消失,鼓室内可见液平、气泡。鼓气耳镜检查见鼓膜活动受限。
(2)鼻咽部:可有腺样体肥大或新生物。
3.纯音听阈测试:传导性听力损失,高频气骨导听力亦可下降,少数患者合并感音神经性听力损失。
4.纯音听阈测试(6岁以下小儿可采用小儿行为测听):骨气导阈值升高。
5.声导抗测试:鼓室导抗图为B型或C型,声反射引不出。
6. 电子鼻咽镜检查:成人排除鼻咽癌,儿童可了解腺样体对咽鼓管咽口阻塞情况。
7.根据患者情况可选择影像学检查:颞骨CT,鼻咽部CT或鼻咽侧位X线摄片。
(三)治疗方案的选择
根据Clinical Practice Guideline:Otitis Media with Effusion(美国儿科学会、家庭医师学会和美国耳鼻咽喉·头颈外科学会,2004),《儿童中耳炎诊断和治疗指南(草案)》(中华耳鼻咽喉头颈外科杂志编辑委员会,中华医学会耳鼻咽喉头颈外科学分会小儿学组,2008),2016年美国耳鼻咽喉头颈外科学会发布的新版分泌性中耳炎临床应用指南[Clinical Practice Guideline: Otitis Media with Effusion(Update)]。
鼓膜置管术:适用于中耳乳突积液3~6个月未愈。
(四)标准住院日≤5天
(五)进入路径标准
1.第一诊断必须符合ICD-10:H65分泌性中耳炎疾病编码,并有下列情况之一:有较高危险发生言语发育障碍(原有感音神经性聋、颅面部发育异常及神经和认识障碍、精神运动发育迟缓和腭裂);已有言语发育延迟;复发性急性中耳炎伴分泌性中耳炎;鼓膜有严重的内陷袋形成伴或不伴粘连;分泌性中耳炎持续3个月以上。
2.当患者同时具有其他疾病诊断,但住院期间不需要特殊处理也不影响第一诊断的临床路径流程实施时,可以进入临床路径。
(六)术前准备≤2天
1.必须检查的项目
(1)血常规、尿常规、便常规。
(2)肝肾功能、电解质、血糖、凝血功能。
(3)感染性疾病筛查(乙型肝炎、丙型肝炎、梅毒、艾滋病等)。
(4)X线胸片、心电图。
(5)纯音听阈测试或小儿行为测听、听觉诱发电位、声导抗测试。
2.根据患者情况可选择的检查项目
(1)内镜检查。
(2)颞骨CT、鼻咽侧位X线片。
(3)ABO血型。
(七)选择用药
预防性抗菌药物选择与使用时机应当按照《抗菌药物临床应用指导原则》(卫医发〔2015〕43号)执行,预防性用药时间为1天。
其余用药参照相关疾病及其术后用药。
(八)手术日为入院后3天内
1.麻醉方式:全身麻醉或局部麻醉。
2.手术方式:见治疗方案选择。
(九)术后住院治疗≤3天
1.必须复查的检查项目:根据患者情况而定。
2.术后用药:按照《抗菌药物临床应用指导原则》(卫医发〔2015〕43号)合理选用抗菌药物。
(十)出院标准
1.一般情况好,无耳流脓液。
2.通气管位置良好且畅通。
3.无需要住院处理的并发症。
(十一)变异及原因分析
1.伴有影响手术的合并症,需要进行相关诊断和治疗等。
2.出现手术并发症,需要进一步诊断和治疗。
二、分泌性中耳炎临床路径表单
注:*实际操作时需明确写出具体的术式



