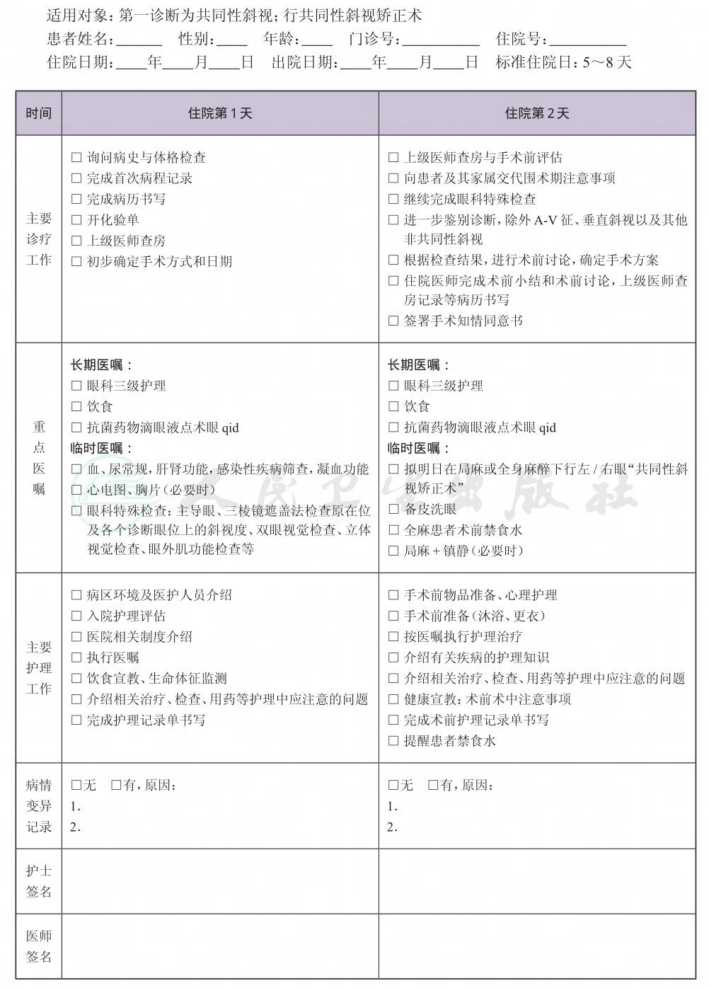
一、 共同性斜视临床路径标准住院流程
(一) 适用对象
第一诊断为共同性斜视。
行共同性斜视矫正术。
(二) 诊断依据
根据《临床诊疗指南 眼科学分册》(中华医学会编著,人民卫生出版社)。
1.发病年龄、病程特点。
2.相关眼部检查 屈光状态检查;戴镜去调节之后,三棱镜遮盖法测量斜视度;眼球运动检查;双眼视功能检查等。
(三) 治疗方案的选择
根据《临床技术操作规范 眼科学分册》(中华医学会编著,人民军医出版社)。
1.诊断明确。
2.有弱视者先治疗弱视。
3.内斜视患者远视性屈光不正全部矫正、戴镜6~12个月。
4.共同性斜视的斜度≥15Δ。
(四) 标准住院日
为5~8天
(五) 进入路径标准
1.第一诊断必须符合共同性斜视疾病编码。
2.当患者同时具有其他疾病诊断,但在住院期间不需要特殊处理也不影响第一诊断的临床路径流程实施时,可以进入路径。
(六) 术前准备(术前评估)2天
必需的检查项目:
(1) 血常规、尿常规;
(2) 肝肾功能,凝血功能,感染性疾病筛查;
(3) 心电图、胸部X线检查(全麻患者);
(4) 检查视力、眼位、眼球运动、眼压、泪道;
(5) 屈光检查:散瞳(显然)验光;
(6) 主导眼、三棱镜检查、双眼视觉、眼外肌功能检查等。
(七) 预防性抗菌药物选择与使用时机
1.抗菌药物 按照《抗菌药物临床应用指导原则》(卫医发〔2004〕285号)执行。原则上不使用抗菌药物。根据患者病情,可考虑使用第一代头孢菌素;明确感染患者,可根据药敏试验结果调整抗菌药物。
推荐使用头孢唑林钠肌内或静脉注射:
1) 成人:0.5~1g/次,一日2~3次;
2) 儿童:一日量为20~30mg/kg,分3~4次给药;
3) 对本药或其他头孢菌素类药过敏者,对青霉素类药有过敏性休克史者禁用;肝肾功能不全者、有胃肠道疾病史者慎用;
4) 使用本药前须进行皮试。
2.预防性用抗菌药物,时间为术前0.5小时,手术超过3小时加用1次抗菌药物;总预防性用药时间一般不超过24小时,个别情况可延长至48小时。
3.选用抗菌药物滴眼液,预防性用药时间可1~3天。
(八) 手术日为入院第3天
1.麻醉方式 局麻或全身麻醉。
2.眼内植入物 无。
3.术中用耗品 缝线。
(九) 术后住院恢复2~5天
1.术后需要复查的项目 视力,眼位、眼球运动,眼前节裂隙灯显微镜检查。
2.术后用药 氨基糖苷类或喹诺酮类滴眼液。
3.按照《抗菌药物临床应用指导原则》(卫医发〔2004〕285号)执行,并根据患者的病情决定抗菌药物的选择与使用时间。
(十) 出院标准
1.手术后效果较好,病情稳定。
2.伤口愈合好,伤口对合齐,缝线在位,伤口无感染征象。
3.没有需要住院处理的并发症和(或)合并症。
(十一) 变异及原因分析
1.术前化验检查异常,需要复查相关检查,导致住院时间延长。
2.术中发现眼外肌附着点位置异常及其他解剖异常,或出现严重手术并发症(眼球穿通、肌肉滑脱等),导致住院时间延长。
3.术后炎症反应或并发症(伤口愈合不良等)需要进一步处理,导致住院时间延长。
二、 共同性斜视临床路径表单





