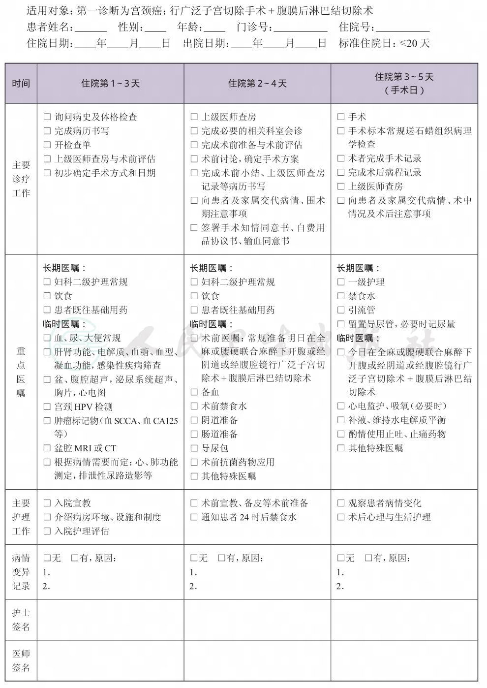
一、 宫颈癌手术治疗临床路径标准住院流程
(一) 适用对象
第一诊断为宫颈癌Ⅰa2~Ⅱa2期。
行广泛子宫切除+腹膜后淋巴结切除术。
(二) 诊断依据
根据《临床诊疗指南 妇产科学分册》(中华医学会编著,人民卫生出版社)。
1.症状 接触性阴道流血或不规则阴道流血等。
2.体征 妇科检查可见宫颈肿物。
3.辅助检查 组织病理学诊断明确。
(三) 治疗方案的选择
根据《临床诊疗指南 妇产科学分册》(中华医学会编著,人民卫生出版社)。
1.手术方式 广泛子宫切除+腹膜后淋巴结切除术。
2.手术途径 开腹或经腹腔镜或经阴道。
(四) 标准住院日
为≤20天
(五) 进入路径标准
1.第一诊断符合宫颈癌疾病编码。
2.FIGO分期 Ⅰa2~Ⅱa2期。
3.符合手术适应证,无手术禁忌证。
4.当患者同时具有其他疾病诊断,但在住院期间不需要特殊处理也不影响第一诊断的临床路径流程实施时,可以进入路径。
(六) 术前准备(术前评估)2~4天
1.所必需的检查项目
(1) 血常规、尿常规、便常规;
(2) 肝肾功能、电解质、血糖、血型、凝血功能;
(3) 感染性疾病筛查(乙肝、丙肝、艾滋病、梅毒等);
(4) 盆、腹腔超声,泌尿系统超声,胸部X片,心电图;
(5) 宫颈HPV检测;
(6) 肿瘤标记物(血SCCA、血CA125等);
(7) 盆腔MRI或CT。
2.根据病情需要而定 超声心动图、心、肺功能测定,排泄性尿路造影等。
(七) 预防性抗菌药物选择与使用时机
抗菌药物使用:按照《抗菌药物临床应用指导原则(2015年版)》(国卫办医发〔2015〕43号)执行,并根据患者的病情决定抗菌药物的选择与使用时间。
(八) 手术日为入院第3~5天
1.麻醉方式 全麻或腰硬联合麻醉。
2.术中用药 麻醉常规用药、止血药物和其他必需用药。
3.输血 视术中情况而定。
4.病理 石蜡切片。
(九) 术后住院恢复7~14天
1.必须复查的检查项目 血常规、尿常规,肝肾功能,电解质等。
2.术后用药 酌情镇痛、止吐、补液、维持水电解质平衡治疗。
3.拔除导尿管后需测残余尿量。
4.抗菌药物使用 按照《抗菌药物临床应用指导原则(2015年版)》(国卫办医发〔2015〕43号)执行,并根据患者的病情决定抗菌药物的选择与使用时间。
(十) 出院标准
1.病人一般情况良好,体温正常,完成复查项目。
2.伤口愈合好。
3.没有需要住院处理的并发症和(或)合并症。
(十一) 变异及原因分析
1.有影响手术的合并症,需要进行相关的诊断和治疗,相应延长住院时间,增加治疗费用。
2.术中因特殊情况无法行广泛子宫切除术。
3.术后根据病理需辅助放、化疗。
4.出现手术并发症需对症处理。
二、 宫颈癌临床路径表单





