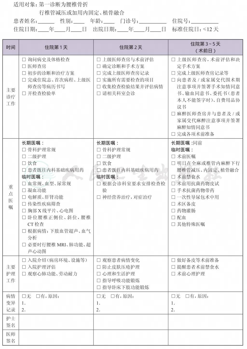
一、 腰椎骨折临床路径标准住院流程
(一) 适用对象
第一诊断为腰椎骨折(腰椎骨折、陈旧性腰椎骨折)。
行椎管减压或加用内固定、植骨融合。
或者球囊扩张、骨水泥注入。
(二) 诊断依据
根据《临床诊疗常规 骨科学分册》(中华医学会编著,人民卫生出版社)。
1.病史 主要症状包括外伤史、腰背痛、可能伴马尾神经症状。
2.体征 可出现下肢感觉、运动、反射改变;腰部叩痛。
3.辅助检查 影像学检查有相应节段的骨折、椎体高度降低、椎管内侵入、神经压迫的表现。
(三) 选择治疗方案的依据
根据《临床诊疗常规 骨科学分册》(中华医学会编著,人民卫生出版社)。
1.腰椎骨折诊断明确。
2.手术治疗指征 椎体高度丢失超过1/2、爆裂型骨折、腰椎骨折脱位。
3.无手术禁忌证。
4.手术治疗 手术方案主要为椎管减压,根据情况可加用内固定、植骨融合。
椎管减压包括有限减压及全椎板切除减压。
(四) 标准住院日
为≤12天
(五) 进入路径标准
1.第一诊断必须符合腰椎骨折编码。
2.当患者合并其他疾病,但住院期间不需要特殊处理也不影响第一诊断的临床路径流程实施时,可以进入路径。
(六) 术前准备(术前评估)≤4天
1.必需的检查项目
(1) 血常规、血型(ABO血型+ Rh因子)、尿常规;
(2) 凝血功能检查、肝功能、肾功能、电解质检查、感染性疾病筛查(乙肝,丙肝,梅毒,艾滋病);
(3) 胸部X线平片、心电图;
(4) 影像学检查:腰椎正侧位;腰椎CT和/或MRI检查。
2.根据患者病情可选择的检查项目 心肺功能检查、双下肢血管彩色超声等。
(七) 预防性抗菌药物选择与使用时机
1.按照《抗菌药物临床应用指导原则》(卫医发〔2004〕285号)执行,并根据患者的病情决定抗菌药物的选择与使用时间。建议使用第一、二代头孢菌素,头孢曲松。
2.术前30分钟预防性用抗菌药物;手术超过3小时加用1次抗菌药物。
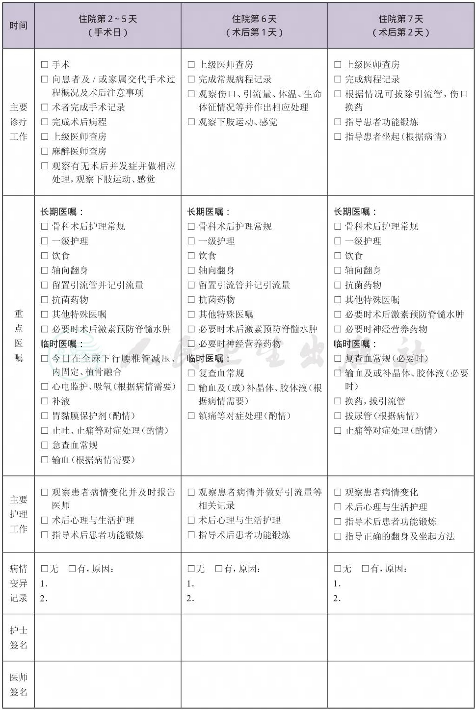
(八) 手术日为入院第≤5天
1.麻醉方式 气管内插管全身麻醉或椎管内麻醉。
2.手术方式 后路腰椎管减压,根据情况选用内固定植骨融合。
3.手术内植物 椎弓根螺钉、钛棒、椎间融合器、自体骨、同种异体骨、人工骨、骨水泥。
4.术中用药 麻醉用药、抗菌药、激素(甲强龙、地塞米松),必要时使用止血药。
5.根据畸形情况决定是否使用术中脊髓功能监测。
6.输血 视术中具体情况而定。
(九) 术后住院恢复≤7天
1.必需复查的项目 血常规、腰椎正侧位片。
2.必要时复查的项目 CT或MRI、肝肾功能、电解质。
3.术后用药
(1) 抗菌药物使用:按照《抗菌药物临床应用指导原则》(卫医发〔2004〕285号)执行,并根据患者的病情决定抗菌药物的选择与使用时间。建议使用第一、二代头孢菌素,头孢曲松;
(2) 术后抗凝:参考《中国骨科大手术静脉血栓栓塞症预防指南》,对于高龄(年龄> 60岁)患者可考虑术后12~24小时后给予抗凝治疗;
(3) 术后镇痛:参照《骨科常见疼痛的处理专家建议》(《中华骨科杂志》.2008年1月.28卷.1期);
(4) 术后必要时使用激素:地塞米松、甲强龙等;
(5) 根据病人具体情况选择使用预防并发症的药物。
4.必要时制作术后支具。
(十) 出院标准
1.切口 愈合好,无感染征象,或可在门诊处理的未完全愈合切口。
2.没有需要住院处理的并发症和合并症。
(十一) 变异及原因分析
1.合并症 本病多为外伤所致,可能合并其他部位损伤,导致术前检查和准备时间延长。
2.并发症 本病术后可能出现心、肺、脑并发症,以及新发神经系统症状,导致术后治疗时间延长。
3.内植物选择 根据矫形方法选用不同内植物。
4.植骨融合选择 根据术中情况选用不同植骨材料及方法。
二、 腰椎骨折临床路径表单






