一、 肱骨髁骨折临床路径标准住院流程
(一) 适用对象
第一诊断为闭合性肱骨髁骨折。
行肱骨髁骨折内固定术。
(二) 诊断依据
根据《临床诊疗指南 骨科学分册》(中华医学会编著,人民卫生出版社)等。
1.病史 外伤史。
2.体格检查 患肢肿胀、疼痛、活动受限、畸形,反常活动。
3.辅助检查 X线检查发现肱骨髁骨折。
(三) 选择治疗方案的依据
根据《临床技术操作规范 骨科学分册》(中华医学会编著,人民军医出版社)等。
1.年龄在16岁以上。
2.伤前生活质量及活动水平。
3.全身状况允许手术。
4.首选钢板螺钉内固定,也可根据具体情况选择其他治疗方式。
(四) 标准住院日
为≤16天
(五) 进入路径标准
1.第一诊断必须符合肱骨髁骨折疾病编码。
2.外伤引起的单纯性、新鲜肱骨髁骨折。
3.除外病理性骨折。
4.除外合并其他部位的骨折和损伤。
5.当患者合并其他疾病,但住院期间不需要特殊处理也不影响第一诊断的临床路径流程实施时,可以进入路径。
(六) 术前准备(术前评估)≤5天
1.必需的检查项目
(1) 血常规、尿常规+镜检;
(2) 电解质、肝功能、肾功能、凝血功能、感染性疾病筛查(乙肝,丙肝,梅毒,艾滋病);
(3) 胸部X线平片、心电图;
(4) 骨科X线检查。
2.根据患者病情可选择的检查项目 CT检查、肌电图、血气分析、肺功能检查、超声心动图等。
(七) 预防性抗菌药物选择与使用时机
1.抗菌药物 按照《抗菌药物临床应用指导原则》(卫医发〔2004〕285号)执行。建议使用第一、二代头孢菌素,头孢曲松。
(1) 推荐使用头孢唑林钠肌内或静脉注射:
1) 成人:0.5~1g/次,一日2~3次;
2) 对本药或其他头孢菌素类药过敏者,对青霉素类药有过敏性休克史者禁用;肝肾功能不全者、有胃肠道疾病史者慎用;
3) 使用本药前须进行皮试。
(2) 推荐头孢呋辛钠肌内或静脉注射:
1) 成人:0.75~1.5g/次,一日3次;
2) 肾功能不全患者按照肌酐清除率制订给药方案:肌酐清除率> 20ml/min者,每日3次,每次0.75~1.5g;肌酐清除率10~20ml/min患者,每次0.75g,一日2次;肌酐清除率< 10ml/min患者,每次0.75g,一日1次;
3) 对本药或其他头孢菌素类药过敏者,对青霉素类药有过敏性休克史者禁用;肝肾功能不全者、有胃肠道疾病史者慎用;
4) 使用本药前须进行皮试。
(3) 推荐头孢曲松钠肌内注射、静脉注射或静脉滴注:
1) 成人:1g/次,一次肌内注射或静脉滴注;
2) 对本药或其他头孢菌素类药过敏者,对青霉素类药有过敏性休克史者禁用;肝肾功能不全者、有胃肠道疾病史者慎用。
2.预防性使用抗菌药物,时间为术前0.5小时,手术超过3小时加用1次抗菌药物;总预防性用药时间一般不超过24小时,个别情况可延长至48小时。
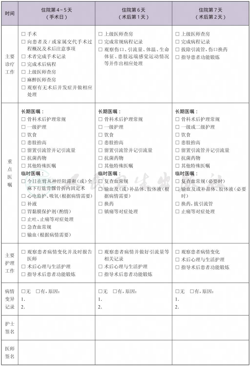
(八) 手术日为入院第1~5天
1.麻醉方式 臂丛神经阻滞或(和)全身麻醉。
2.手术方式 肱骨髁骨折内固定术。
3.手术内固定物 钢板螺钉。
4.术中用药 麻醉用药、抗菌药物。
5.输血 视术中具体情况而定。
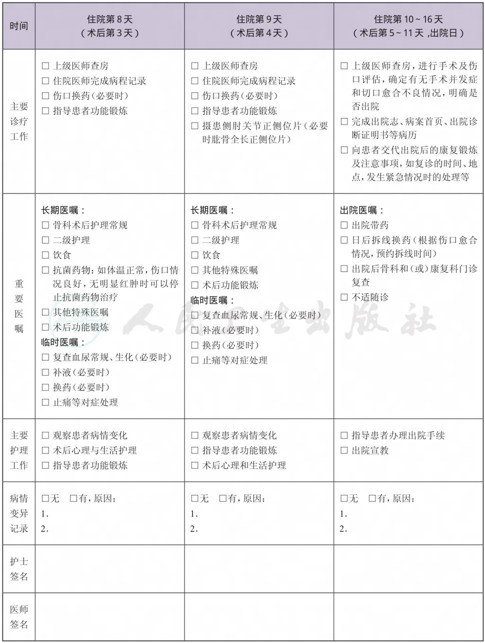
(九) 术后住院恢复≤11天
1.必须复查的项目 血常规、X光检查。
2.可选择的检查项目 电解质、凝血功能、肝功能、肾功能。
3.术后用药
(1) 抗菌药物选择与使用时机应当按照《抗菌药物临床应用指导原则》(卫医发〔2004〕285号)执行。如可疑感染,需做相应的微生物学检查,必要时做药敏试验。
(2) 术后镇痛:参照《骨科常见疼痛的处理专家建议》;
(3) 其他药物:消肿、促骨折愈合,必要时营养神经等。
4.保护下功能锻炼。
(十) 出院标准
1.体温正常,常规化验检查无明显异常。
2.伤口愈合良好 引流管拔除,伤口无感染征象(或可在门诊处理的伤口情况)。
3.术后X线片证实复位固定满意。
4.没有需要住院处理的并发症和(或)合并症。
(十一) 变异及原因分析
1.可伴有其他损伤,应当严格掌握入选标准。部分患者因骨折本身的合并症而延期治疗,如合并神经血管损伤需要一期探查或二期治疗等。
2.老年患者易有合并症,如骨质疏松、糖尿病、心脑血管疾病等,骨折后合并症可能加重,需同时治疗,住院时间延长。
3.内固定物选择:根据骨折类型选择适当的内固定物,可能导致住院费用存在差异。
4.开放性骨折不进入本路径。
二、 肱骨髁骨折临床路径表单






