一、 胆总管结石合并胆管炎临床路径标准住院流程
(一) 适用对象
第一诊断为胆总管结石合并胆管炎。
行胆囊切除、胆总管探查、取石术+胆总管T管引流术。
(二) 诊断依据
根据《临床诊疗指南 外科学分册》(中华医学会编著,人民卫生出版社)、《黄家驷外科学》(第7版)(人民卫生出版社)等。
1.症状 腹痛、寒战高热、黄疸。
2.体征 巩膜可有黄染,有剑突下和右上腹深压痛及局部腹膜炎征象,肝区有叩击痛。
3.辅助检查 B超、CT、MRI或MRCP检查,怀疑或提示胆总管结石。
4.实验室检查 血常规检查显示白细胞总数升高,中性粒细胞百分比升高,血清总胆红素及结合胆红素增高,血清转氨酶和碱性磷酸酶升高。
(三) 治疗方案的选择
根据《临床诊疗指南 外科学分册》(中华医学会编著,人民卫生出版社)、《黄家驷外科学》(第7版)(人民卫生出版社)等。
1.急诊手术 并发急性胆管炎的,急诊行胆囊切除+胆总管切开取石+胆总管T管引流术。
2.择期手术 患者本人有手术治疗意愿;生命体征稳定;无重要脏器衰竭表现的,可择期行胆囊切除+胆总管切开探查、取石+胆总管T管引流术或内镜下取石术。
(四) 标准住院日
为14~16天
(五) 进入路径标准
1.第一诊断必须符合胆总管结石合并胆管炎疾病编码。
2.当患者合并其他疾病,但住院期间不需要特殊处理也不影响第一诊断的临床路径流程实施时,可以进入路径。
(六) 术前准备1~2天(指工作日)
1.必需的检查项目
(1) 血常规、尿常规、便常规+潜血;
(2) 肝功能、肾功能、电解质、血糖、血淀粉酶、血型、凝血功能、感染性疾病筛查(乙肝、丙肝、艾滋病、梅毒);
(3) 腹部超声;
(4) 心电图,胸、腹部X线平片。
2.根据患者病情可选择的检查项目
(1) 肿瘤标记物检查(含CA19-9、CEA);
(2) 超声心动图、肺功能检测和血气分析(存在心肺基础疾病或者老年体弱患者);
(3) ERCP,上腹部CT或MRCP/MRA。
(七) 选择用药
1.抗菌药物 按照《抗菌药物临床应用指导原则》(卫医发〔2004〕285号)执行。建议使用第二代头孢菌素,有反复感染史者可选头孢曲松或头孢哌酮或头孢哌酮/舒巴坦;明确感染患者,可根据药敏试验结果调整抗菌药物。
(1) 推荐头孢呋辛钠肌内或静脉注射:
1) 成人:0.75~1.5g/次,一日3次;
2) 肾功能不全患者按照肌酐清除率制订给药方案:肌酐清除率> 20ml/min者,每日3次,每次0.75~1.5g;肌酐清除率10~20ml/min患者,每次0.75g,一日2次;肌酐清除率< 10ml/min患者,每次0.75g,一日1次;
3) 对本药或其他头孢菌素类药过敏者,对青霉素类药有过敏性休克史者禁用;肝肾功能不全者、有胃肠道疾病史者慎用;
4) 使用本药前须进行皮试。
(2) 推荐头孢曲松钠肌内注射、静脉注射或静脉滴注:
1) 成人:1g/次,一次肌内注射或静脉滴注;
2) 对本药或其他头孢菌素类药过敏者,对青霉素类药有过敏性休克史者禁用;肝肾功能不全者、有胃肠道疾病史者慎用。
(3) 推荐头孢哌酮钠静脉注射或静脉滴注:
1) 成人:1~2g/次,一日2次;严重感染可增至4g/次,一日2次;
2) 对本药或其他头孢菌素类药过敏者,对青霉素类药有过敏性休克史者禁用;肝肾功能不全者、有胃肠道疾病史者慎用。
(4) 推荐头孢哌酮/舒巴坦静脉注射或静脉滴注:
1) 成人:1~2g/次,一日2次;严重感染可增至4g/次,一日2次。
2) 肾功能不全患者按照肌酐清除率制订给药方案:肌酐清除率> 30ml/min者,每日2次,每次1~2g;肌酐清除率16~30ml/min患者,每次1g,一日2次;肌酐清除率< 15ml/min患者,每次0.5g,一日2次;
3) 对本药或其他头孢菌素类药过敏者,对青霉素类药有过敏性休克史者禁用;肝肾功能不全者、有胃肠道疾病史者慎用。
2.在给予抗菌药物治疗之前应尽可能留取相关标本送培养,获病原菌后进行药敏试验,作为调整用药的依据。有手术指征者应进行外科处理,并于手术过程中采集胆汁做细菌培养及药敏试验。
3.尽早开始抗菌药物的经验治疗。经验治疗需选用能覆盖肠道革兰阴性杆菌、肠球菌属等需氧菌和脆弱拟杆菌等厌氧菌的药物。一般宜用至体温正常、症状消退后72~96小时。
4.造影剂选择 碘过敏试验阴性者,选用泛影葡胺;碘过敏试验阳性者,选用有机碘造影剂。
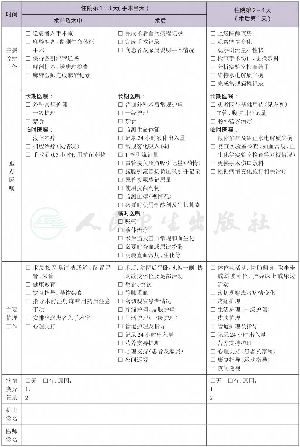
(八) 手术日为入院第1~3天
1.麻醉方式 气管内插管全身麻醉或硬膜外麻醉。
2.术中用药 麻醉常规用药。
3.输血 根据术前血红蛋白状况及术中出血情况而定。
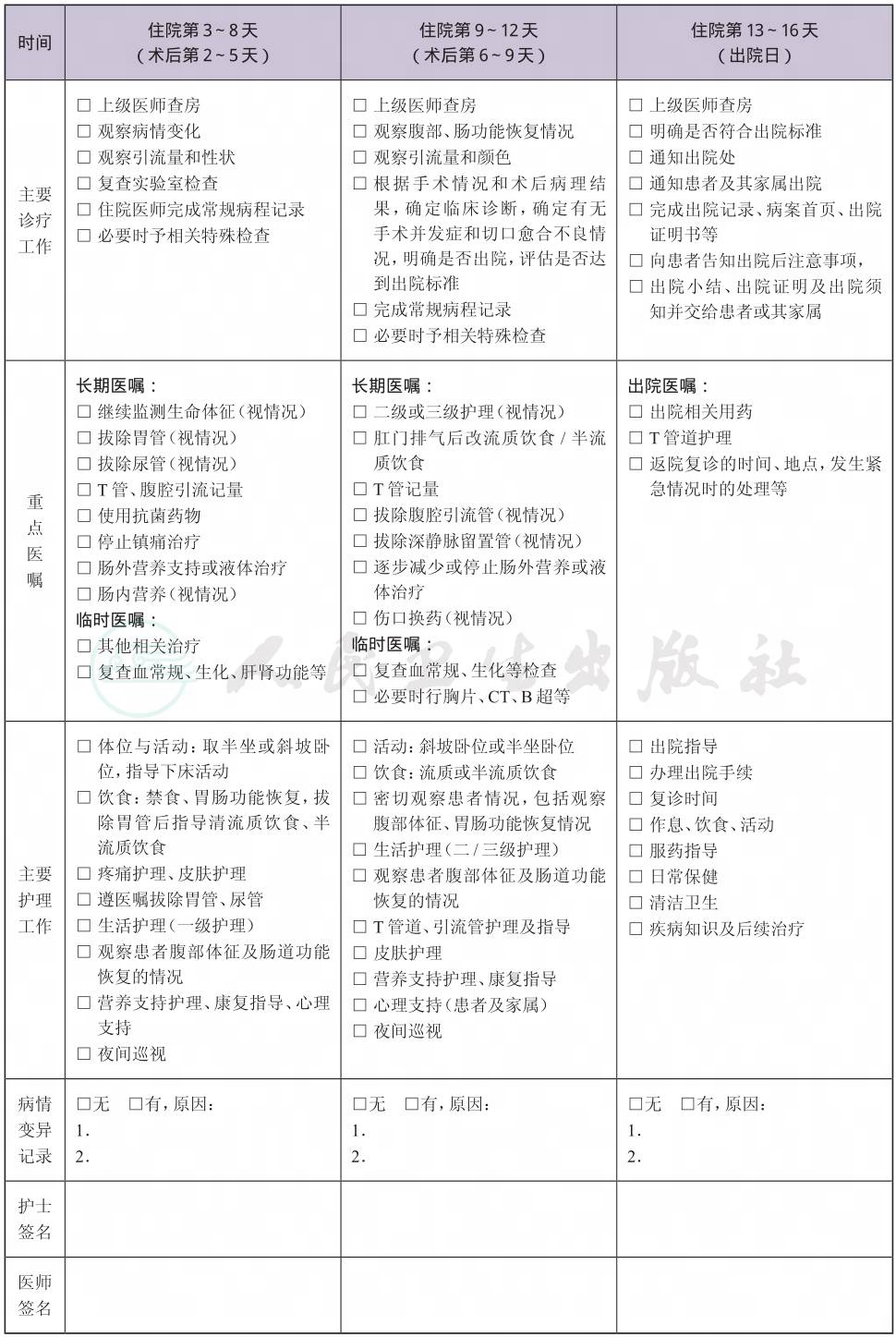
(九) 术后住院恢复13~15天
1.必须复查的检查项目 血常规、血电解质、肝肾功能、血淀粉酶。
2.根据患者病情选择 经T管胆管造影、腹部B超等。
3.术后用药 根据患者病情可能使用抗菌药物、制酸剂、改善心功能及静脉营养等。
4.各种管道处理 视具体情况尽早拔除胃管、尿管、引流管。
5.T管处理(一般原则) 拔管时间须在术后2周以上,拔管前试夹T管24~48小时无异常,T管造影显示胆管下段通畅,无狭窄,无胆管内残余结石;T管窦道造影提示窦道形成完整(必要时)。
6.康复情况评估 监测生命体征、严密观察有无胰腺炎、胆道感染、穿孔、出血等并发症,并做相应处理。观察切口及胃肠道功能恢复情况、指导患者术后饮食。
(十) 出院标准
1.一般情况好,体温正常,无明显腹痛,伤口无感染、引流管拔除。
2.实验室检查基本正常。
3.胆总管造影,肝内外胆管通畅。
4.无需要住院治疗的并发症。
(十一) 变异及原因分析
1.出现并发症(胰腺炎、胆道感染、出血、穿孔及麻醉意外者)等转入相应临床路径。
2.合并胆道狭窄、占位者转入相应临床路径。
3.合并胆囊结石、肝内胆管结石者转入相应临床路径。
二、 胆总管结石合并胆管炎临床路径表单






