一、 直肠癌放射治疗临床路径
(一) 适用对象
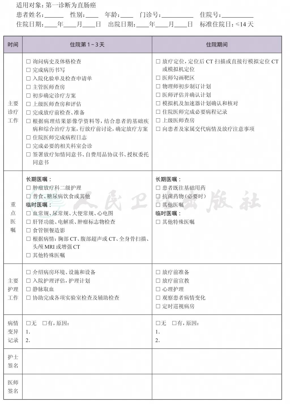
第一诊断为中、下段直肠癌,行放射治疗。
1.对保肛困难、临床分期T3~4N0或者T1~4N1~2的直肠癌,应推荐行术前同步放化疗。
2.对术后病理分期T3N0或者T1~3N1~2的病例,应推荐行术后同步放化疗。
3.不可切除的局部晚期直肠癌放化疗综合治疗。
4.复发/转移性肿瘤局部放疗。
5.晚期直肠癌姑息放疗。
(二) 诊断依据
根据卫生部《结直肠癌诊疗规范(2010)》,NCCN《直肠癌临床实践指南中国版(2011年)》等。
1.症状 便血,脓血便,排便习惯改变,里急后重,下腹坠痛等。
2.体格检查
(1) 一般情况评价:体力状况评分、是否有贫血、全身浅表淋巴结肿大;
(2) 腹部检查:是否看到肠型及肠蠕动波、触及肿块、叩及鼓音、听到高调肠鸣音或金属音;
(3) 直肠指检:明确肿瘤位于直肠壁的位置,下极距肛缘的距离;占肠壁周径的范围。肿瘤大体类型(隆起、溃疡、浸润),基底部活动度及与周围脏器的关系,了解肿瘤向肠壁外浸润情况。观察是否有指套血染。
3.实验室检查 粪常规+潜血;血清肿瘤标记物CEA和CA19-9,必要时可查CA242、CA72-4、AFP和CA125。
4.辅助检查 术前肿瘤定性及TNM分期,指导选择正确的术式。
(1) 结肠镜取活检,病理检查明确肿瘤组织类型(腺癌、黏液腺癌、印戒细胞癌)和分化程度(高、中、低);排除同时性结直肠多原发癌。可使用乙状结肠镜确定直肠肿瘤位置(低位、中位、高位)。
(2) 术前应当明确肿瘤分期。行盆腔MRI或CT明确肿瘤与周围脏器和盆壁的关系,或行直肠腔内超声/或内镜,诊断肿瘤浸润肠壁深度及周围淋巴结是否转移。
5.鉴别诊断 必要时需行经肛门直肠壁穿刺活检病理,并请相关科室会诊。
(1) 其他常见的结直肠疾病:胃肠道间质瘤(GIST)、炎性肠疾病、淋巴细胞瘤、寄生虫感染、息肉等;
(2) 腹腔其他脏器疾病累及直肠:妇科肿瘤、子宫内膜异位症及男性前列腺癌累及直肠;
(3) 转移性直肠肿瘤:库肯勃瘤较为常见。
(三) 选择放疗方案
根据卫生部《结直肠癌诊疗规范(2010)》,NCCN《直肠癌临床实践指南中国版(2011年第1版)》,以及《肿瘤放射治疗学》(第4版)等。
(四) 临床路径标准住院日
为≤14天
(五) 进入路径标准
1.第一诊断必须符合直肠癌疾病编码。
2.无放疗禁忌证。
3.当患者合并其他疾病,但住院期间不需要特殊处理也不影响第一诊断的临床路径流程实施时,可以进入路径。
(六) 放射治疗前准备
1.必需的检查项目
(1) 血常规、尿常规、便常规;
(2) 肝功能、肾功能;
(3) 肿瘤标志物;
(4) 心电图、胸片;
(5) 盆腔增强CT或MRI扫描;
(6) 上腹部CT增强扫描或腹部超声检查。
2.根据情况可选择的检查项目
(1) 肺功能、超声心动图;
(2) 凝血功能;
(3) ECT骨扫描;
(4) 临床需要的其他检查项目。
3.签署放射治疗及其他相关同意书。
(七) 放射治疗方案
1.术前同步放化疗 推荐行5-Fu同步放化疗或卡培他滨同步放化疗。照射范围应包括肿瘤以及区域淋巴结引流区域。照射剂量DT 45~50.4Gy/25~28f/5~5.5w,可选择性局部加量5.4Gy/3f,或采用调强放疗技术同步给予到相当的照射剂量。
2.术后放化疗 术后化疗推荐行5-Fu或卡培他滨,照射范围为瘤床及区域淋巴结引流区,剂量同术前放化疗。放疗最好在术后3个月内开始。
3.T4或局部不可切除的肿瘤,应先行5-Fu同步放化疗或卡培他滨同步放化疗,照射范围和剂量同术前放疗,然后评价可切除性,若仍不可切除,应加量同步放化疗,肿瘤局部剂量可加到60~70Gy。
4.复发性直肠癌
(1) 吻合口复发,若复发病灶不可切除,且既往未行盆腔放疗,可行同步放化疗(剂量同术前放化疗),再评估手术可能性。若不可切除,肿瘤局部剂量可加到60Gy。
(2) 盆腔复发,若既往未行盆腔放疗,可给全盆腔或局部扩大野照射DT 50Gy后,复发灶局部加量照射(至60~70Gy)。若曾经接受盆腔放疗,则行局部放疗DT 40~60Gy。放疗期间可同期化疗。
5.盆腔以外转移病灶 可配合肿瘤外科或肿瘤内科行局部放射治疗,如肺肝转移灶及转移淋巴结在正常组织耐受的前提下可行放疗。
(八) 放射治疗技术
1.有条件的地区,推荐使用调强放疗技术。
2.常规放疗技术
(1) 定位前准备:定位前1小时,依据个人的情况间断饮水约500~800ml使膀胱充盈,后续治疗期间仍保持同样的膀胱充盈状态。
(2) 体位:俯卧位,推荐使用腹部定位板(bellyboard)。
(3) 射野设计:推荐三野照射技术。
3.三维适形。
4.脏器保护。
膀胱V50% < 50Gy,股骨头V50 < 50Gy。应尽量减少射野中的小肠,其剂量V50 < 20~30Gy,Vmax < 45~50Gy。
(九) 放射治疗中的检查和副反应的治疗处理
1.至少每周一次体格检查。
2.每周复查血常规,必要时复查肝肾功能。
3.密切观察病情,针对急性副反应,给予必要的治疗,避免可治疗的副反应造成治疗中断和剂量缩减。
4.治疗中根据病情复查影像学检查,酌情对治疗计划进行调整或重新定位。
(十) 治疗后复查
1.血常规、肝功能、肾功能、肿瘤标志物。
2.盆腔CT。
3.上腹CT。
(十一) 出院标准
1.完成全部放射治疗计划。
2.无严重毒性反应需要住院处理。
3.无需要住院处理的其他合并症/并发症。
二、 直肠癌放疗临床路径表单





