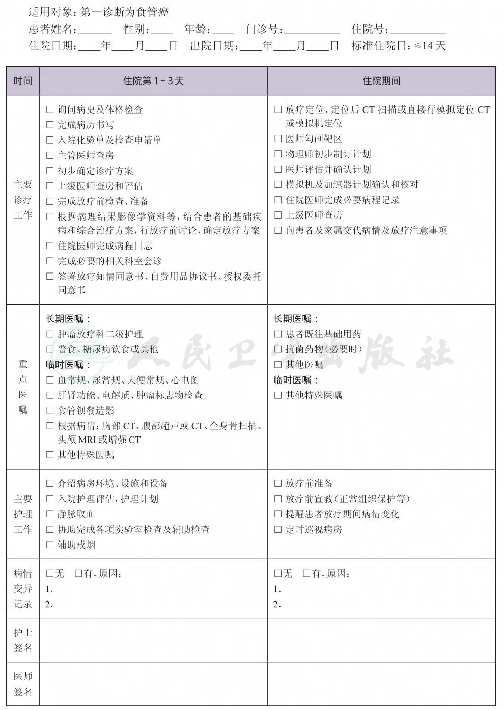
一、 食管癌放射治疗临床路径
(一) 适用对象
1.第一诊断为食管癌。
2.不适合手术治疗或患者不愿接受手术治疗的Ⅰ~Ⅲ期病例。
3.不可切除的T4期肿瘤。
4.需要术前/术后放射治疗。
5.姑息性放疗。
(二) 诊断依据
根据《临床诊疗指南 胸外科分册》(中华医学会编著,人民卫生出版社)等。
1.临床症状 进食哽咽、异物感;进行性吞咽困难;逐渐消瘦、脱水、乏力。
2.辅助检查 食管造影、内镜检查、颈胸腹CT或胸部CT并颈部及腹部B超。
3.病理学诊断明确(组织病理学、细胞病理学)。
(三) 放射治疗方案的选择
根据《临床诊疗指南 胸外科分册》(中华医学会编著,人民卫生出版社)等,实施规范化放射治疗:
1.对于不适合外科手术或拒绝手术的病例,根据患者的身体条件,可以选择放化同步治疗或单纯放疗±化疗。
2.颈部食管癌,T1b分期及以上,可选放化综合治疗。
3.对于T2期以上可手术的食管癌,可选择术前放化同步治疗。
4.T3期以上或淋巴结阳性的,可选择术后放疗、化疗。
5.对于切缘阳性的病例,应接受术后放疗。
6.Ⅳ期病例,可考虑局部姑息性放疗。
(四) 临床路径标准住院日
为≤14天
(五) 进入路径标准
1.第一诊断符合食管癌疾病编码。
2.无放疗禁忌证。
3.当患者合并其他疾病,但住院期间不需要特殊处理也不影响第一诊断的临床路径流程实施时,可以进入路径。
(六) 放射治疗前准备
1.必需的检查项目
(1) 血常规、尿常规、便常规;
(2) 感染性疾病筛查、肝功能、肾功能;
(3) 食管造影;
(4) 胸部增强CT扫描。
2.根据患者情况,可选检查项目
(1) 心电图、肺功能、超声心动图;
(2) 凝血功能、肿瘤标志物;
(3) 食管腔内超声检查;
(4) 颅脑MRI检查;
(5) 全身骨显像。
(七) 放射治疗方案
1.靶区的确定 CT扫描、吞钡造影、食管内超声检查,均可以为靶体积及其边界的确定提供参考。
2.放射治疗计划 推荐使用CT模拟定位和三维计划系统,应该使用静脉或口服对比剂以增进显像。
3.放射治疗剂量 术前放疗,总剂量40Gy、常规分割;同期放化疗,总剂量50.4~60Gy、常规分割;单纯放疗剂量60~64Gy、常规分割。
4.脏器保护 为了减少术后肺并发症(比如有症状的肺炎),术前放疗推荐的剂量限制是全肺V20 < 20%并且V10 < 40%。根治性放射治疗推荐的剂量限制是全肺V20 < 37%。一般情况下,肝脏应保证60%体积受照低于30Gy,肾脏单侧应保证2/3体积受照低于20Gy,脊髓剂量应低于45Gy,心脏应保证1/3体积低于50Gy,并且尽量降低左心室剂量。
5.同步放化疗的化疗方案按相应的指南、诊疗规范执行。
(八) 治疗中的检查和其他治疗
1.至少每周一次体格检查。
2.每周复查血常规。
3.密切观察病情,针对急性毒性反应,给予必要的治疗,避免可治疗的毒性反应造成治疗中断和剂量缩减。
4.监测体重及能量摄入,如果热量摄入不足(< 1500千卡/日),则应考虑给予肠内(首选)或肠外营养支持治疗,可以考虑留置十二指肠营养管或胃造瘘进行肠内营养支持。
5.治疗中根据病情复查影像学检查,酌情对治疗计划进行调整或重新定位。
(九) 治疗后复查
1.血常规、肝功能、肾功能。
2.胸部及上腹CT。
3.食管造影,必要时可行内镜检查。
(十) 出院标准
1.完成全部放射治疗计划。
2.无严重毒性反应需要住院处理。
3.无需要住院处理的其他合并症/并发症。
二、 食管癌临床路径表单





