一、 高血压脑出血外科治疗临床路径标准住院流程
(一) 适用对象
第一诊断为高血压脑出血。
行开颅血肿清除术。
(二) 诊断依据
根据《临床诊疗指南 神经外科学分册》(中华医学会编著,人民卫生出版社)、《临床技术操作规范 神经外科分册》(中华医学会编著,人民军医出版社)、《王忠诚神经外科学》(王忠诚主编,湖北科学技术出版社)、《神经外科学》(赵继宗主编,人民卫生出版社)。
1.病史 明确的高血压病史和急性颅内压增高症状,常出现剧烈头痛、头晕及呕吐,严重患者可出现意识障碍。
2.体格检查 根据不同的出血部位,可以出现一些相应的神经系统症状,如不同程度的偏瘫、偏身感觉障碍、偏盲、瞳孔改变等:
(1) 壳核出血:高血压脑出血最好发部位,先出现对侧肢体偏瘫,严重时可进展为昏迷,甚至死亡;
(2) 丘脑出血:一般出现对侧半身感觉障碍,当内囊出血时也出现偏瘫症状;
(3) 小脑出血:由于出血对脑干的直接压迫,患者先出现昏迷而非先出现偏瘫;
(4) 脑叶出血:症状因血肿所在脑叶不同而有所差异,如额叶可出现对侧偏瘫,多发生于上肢,而下肢和面部较轻;顶叶可出现对侧半身感觉障碍;枕叶可出现同侧眼痛和对侧同向偏盲;颞叶出血如发生在优势半球,可出现语言不流利和听力障碍。
3.辅助检查
(1) 头颅CT扫描:高血压脑出血的首选检查,明确出血部位和体积,血肿呈高密度影;
(2) 头颅MRI扫描:不作为首选检查,有助于鉴别诊断。
(三) 选择治疗方案的依据
根据《临床诊疗指南 神经外科学分册》(中华医学会编著,人民卫生出版社)、《临床技术操作规范 神经外科分册》(中华医学会编著,人民军医出版社)、《王忠诚神经外科学》(王忠诚主编,湖北科学技术出版社)、《神经外科学》(赵继宗主编,人民卫生出版社)。
1.开颅血肿清除术手术适应证
(1) 患者出现意识障碍,双侧瞳孔不等大等脑疝表现;
(2) 幕上血肿量> 30ml,中线构造移位> 5mm,侧脑室受压明显;
(3) 幕下血肿量> 10ml,脑干或第四脑室受压明显;
(4) 经内科保守治疗无效,血肿量逐渐增加,无手术绝对禁忌证。
2.禁忌证
(1) 有严重心脏病或严重肝肾性能不全等,全身状况差,不能耐受手术者;
(2) 脑疝晚期。
3.手术风险较大者(高龄、妊娠期、合并较严重内科疾病),需向患者或家属交代病情;如不同意手术,应当充分告知风险,履行签字手续,并予严密观察。
(四) 标准住院日
为≤22天
(五) 进入路径标准
1.第一诊断必须符合高血压脑出血疾病编码。
2.当患者合并其他疾病,但住院期间不需要特殊处理也不影响第一诊断的临床路径流程实施时,可以进入路径;脑疝晚期患者不进入此路径。
(六) 术前准备(入院当天)
1.必需的检查项目
(1) 血常规、尿常规;
(2) 血型、凝血功能、肝功能、肾功能、血电解质、血糖、感染性疾病筛查(乙型肝炎、丙型肝炎、艾滋病、梅毒等);
(3) 心电图;
(4) 头颅CT扫描。
2.根据患者病情,必要时DSA、MRI、胸部X线平片进行鉴别诊断。
(七) 预防性抗菌药物选择与使用时机
1.抗菌药物 按照《抗菌药物临床应用指导原则》(卫医发〔2004〕285号)选择用药。建议使用第一、二代头孢菌素,头孢曲松等;明确感染患者,可根据药敏试验结果调整抗菌药物。
(1) 推荐使用头孢唑林钠肌内或静脉注射:
1) 成人:0.5~1g/次,一日2~3次;
2) 对本药或其他头孢菌素类药过敏者,对青霉素类药有过敏性休克史者禁用;肝肾功能不全者、有胃肠道疾病史者慎用;
3) 使用本药前须进行皮试。
(2) 推荐头孢呋辛钠肌内或静脉注射:
1) 成人:0.75~1.5g/次,一日3次;
2) 肾功能不全患者按照肌酐清除率制订给药方案:肌酐清除率> 20ml/min者,每日3次,每次0.75~1.5g;肌酐清除率10~20ml/min患者,每次0.75g,一日2次;肌酐清除率< 10ml/min患者,每次0.75g,一日1次;
3) 对本药或其他头孢菌素类药过敏者,对青霉素类药有过敏性休克史者禁用;肝肾功能不全者、有胃肠道疾病史者慎用;
4) 使用本药前须进行皮试。
(3) 推荐头孢曲松钠肌内注射、静脉注射或静脉滴注:
1) 成人:1g/次,一次肌内注射或静脉滴注;
2) 对本药或其他头孢菌素类药过敏者,对青霉素类药有过敏性休克史者禁用;肝肾功能不全者、有胃肠道疾病史者慎用。
2.预防性用抗菌药物 时间为术前0.5小时,手术超过3小时加用1次抗菌药物;总预防性用药时间一般不超过24小时,个别情况可延长至48小时。
(八) 手术日为入院当天
1.麻醉方式 全身麻醉。
2.手术方式 开颅血肿清除术,有条件医院在显微镜下行血肿清除,如血肿破入脑室,阻塞脑脊液循环,发生脑积水,同时行脑室外引流术。
3.手术置入物 颅骨固定材料、引流管系统。
4.术中用药 脱水药、降压药、抗菌药物,酌情使用抗癫痫药物及激素。
5.输血 根据手术失血情况决定。
(九) 术后住院恢复≤21天
1.必须复查的检查项目 术后24小时之内及出院前根据具体情况复查头颅CT,了解颅内情况;化验室检查包括血常规、肝肾功能、血电解质等。
2.根据患者病情,可行血气分析、胸部X线平片、B超等检查。
3.每2~3天手术切口换药1次。
4.术后7天拆除手术切口缝线,或根据病情酌情延长拆线时间。
5.术后根据患者病情行气管切开术。
6.术后早期患肢被动功能锻炼。
(十) 出院标准
1.患者病情稳定,生命体征平稳。
2.体温正常,与手术相关各项化验无明显异常。
3.手术切口愈合良好。
4.仍处于昏迷状态的患者,如生命体征平稳,经评估不能短时间恢复者,没有需要住院处理的并发症和(或)合并症,可以转院继续康复治疗。
(十一) 变异及原因分析
1.术中或术后继发手术部位或其他部位的颅内血肿、脑水肿、脑梗死等并发症,严重者需要二次手术,导致住院时间延长、费用增加。
2.术后切口、颅内感染,出现严重神经系统并发症,导致住院时间延长、费用增加。
3.术后继发其他内、外科疾病,如肺部感染、下肢深静脉血栓、应激性溃疡等,需进一步诊治,导致住院时间延长。
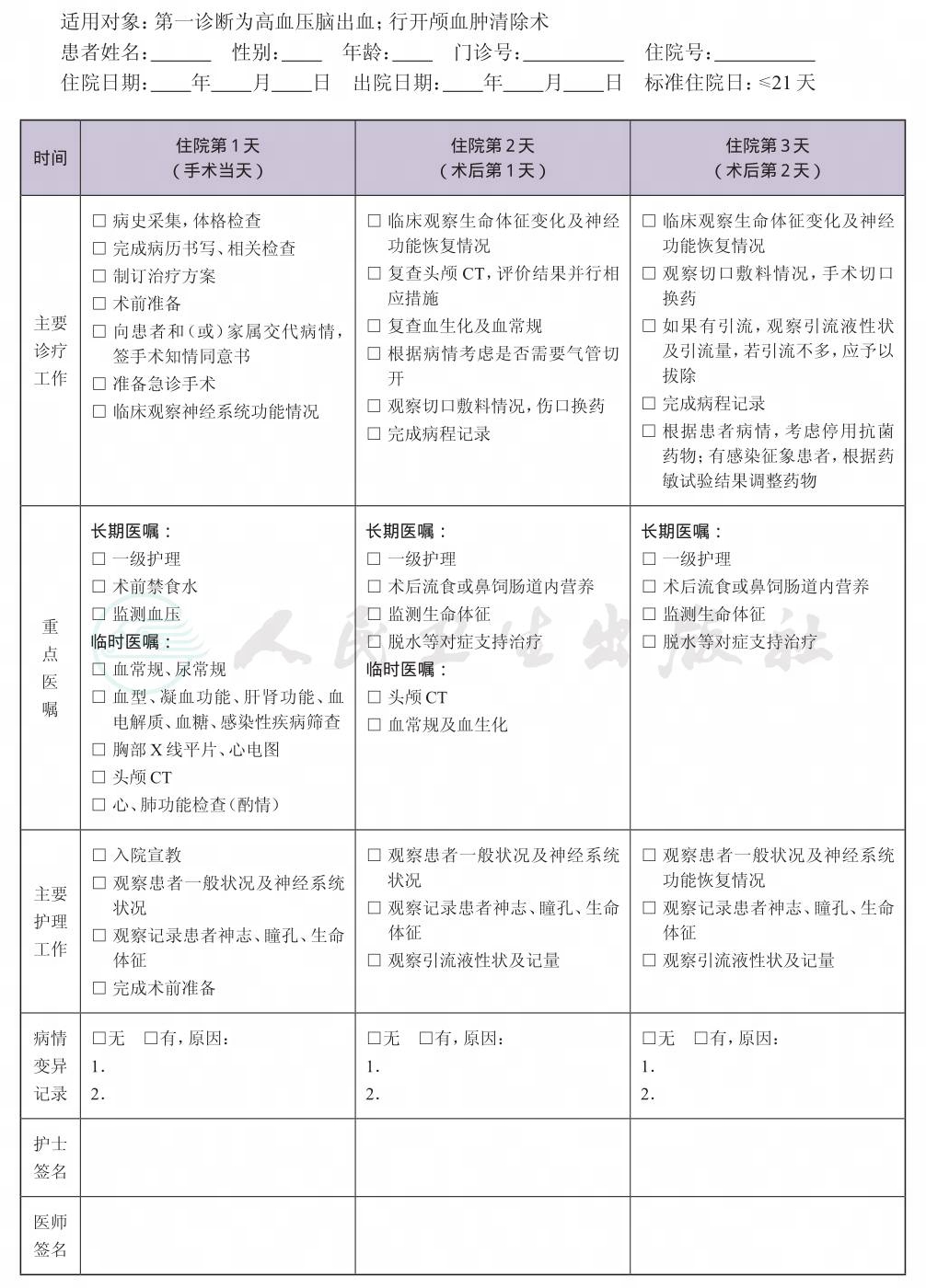
二、 高血压脑出血临床路径表单







