一、 1型糖尿病临床路径标准住院流程
(一) 适用对象
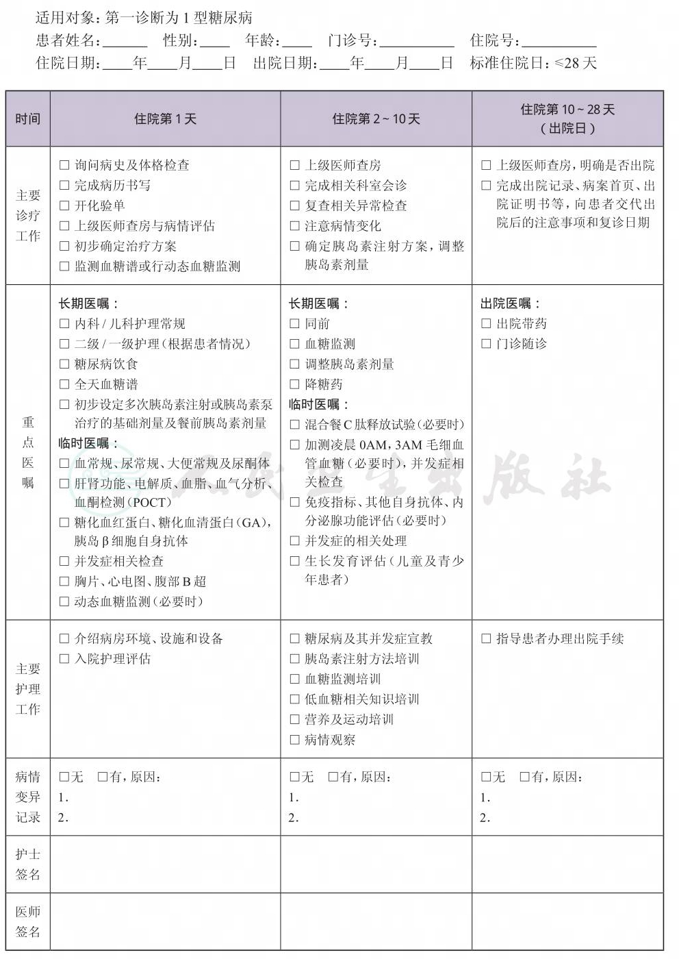
第一诊断为1型糖尿病(不伴急性并发症)。
(二) 诊断依据
根据《临床治疗指南 内分泌及代谢性疾病分册》(中华医学会编著,人民卫生出版社,2005年),《临床技术操作规范 内分泌及代谢性疾病分册》(中华医学会编著,人民军医出版社,2005年),《中国1型糖尿病诊治指南》(2012年,中华医学会糖尿病学分会编著),ISPAD儿童及青少年糖尿病临床实践指南(2014年)。
1.达到糖尿病诊断标准
(1) 有糖尿病症状(典型症状包括烦渴、多饮、多尿和不明原因的体重下降等)者满足以下标准中一项即可诊断糖尿病:
(2) 任意时间血浆葡萄糖≥11.1mmol/L(200mg/dl);
(3) 空腹(禁食时间大于8小时)血浆葡萄糖≥7.0mmol/L(126mg/dl);
(4) 75g葡萄糖负荷后2小时血浆葡萄糖≥11.1mmol/L(200mg/dl)。
(5) 无糖尿病症状者,需满足以上三项标准中的两项。
2.具备1型糖尿病特点
(1) 通常儿童或青少年起病,部分成年起病,起病迅速,症状明显,中度至重度的临床症状,包括体重下降、多尿、烦渴、多饮、体型消瘦、酮尿或酮症酸中毒等。
(2) 空腹或餐后的血清C肽水平低或缺乏;可出现免疫标记:胰岛素自身抗体(IAA)、胰岛细胞抗体(ICA)、谷氨酸脱羧酶抗体(GAD)等;需要胰岛素治疗;可伴有其他自身免疫性疾病。
3.分型 ①免疫介导(1A型)可分急性起病和缓发型,后者若在成人发病,又称为成人晚发型自身免疫性糖尿病(LADA);②特发性(1B型)无免疫机制参与的证据。还有一种比急性起病发病更快的称为暴发性1型糖尿病,是β细胞短时间内大量破坏导致高血糖和酮症酸中毒且无自身免疫反应证据的一种疾病。
(三) 选择治疗方案的依据
根据《临床治疗指南 内分泌及代谢性疾病分册》(中华医学会编著,人民卫生出版社,2005年),《临床技术操作规范 内分泌及代谢性疾病分册》(中华医学会编著,人民军医出版社,2005年),《中国1型糖尿病诊治指南》(2012年,中华医学会糖尿病学分会编著),ISPAD儿童及青少年糖尿病临床实践指南(2014年)。
1.糖尿病宣传知识教育和自我管理指导 参照《中国糖尿病护理及教育指南》(中华医学会糖尿病病学分会编撰,2009年)。
2.医学营养治疗 参照《中国糖尿病医学营养治疗指南》(中华医学会糖尿病学分会编著,2013年)。
3.运动指导 参照《中国糖尿病运动治疗指南》(中华医学会糖尿病学分会编著,2012年)。
4.评估低血糖风险 血糖监测:参照《中国血糖监测临床应用指南》(中华医学会糖尿病学分会,2011年)。
5.身高、体重、尿酮体监测及并发症检测。
6.胰岛素治疗及联合口服药物治疗。
(四) 进入路径标准
1.第一诊断必须符合1型糖尿病(不伴急性并发症)疾病编码。
2.当患者同时具有其他疾病诊断,但在住院期间不需要特殊处理也不影响第一诊断的临床路径流程实施时,可以进入路径。
(五) 住院期间检查项目
1.必需的检查项目
(1) 血常规、尿常规+酮体、便常规;
(2) 全天毛细血管血糖谱(三餐前、三餐后2小时、睡前、必要时0点、3AM等);
(3) 肝肾功能、电解质、血脂、血气分析;
(4) 胸片、心电图、腹部B超;
(5) 糖化血红蛋白(HbA1c),糖化血清蛋白(GA);
(6) 并发症相关检查(新诊断糖尿病和病程超过5年定期复诊者):尿微量白蛋白或尿白蛋白/肌酐比值、24小时尿蛋白定量、评估肾小球滤过率估算值(eGFR)、眼底检查、糖尿病周围神经病变基本体格检查等;
(7) 儿童及青少年患者应评估生长发育状况。
2.根据患者病情可选的检查项目
(1) 血酮检测(POCT)、β-羟丁酸、血乳酸,胰岛β细胞自身抗体(ICA、GAD、IAA等),血糖基本控制后行混合餐C肽释放试验、精氨酸试验或胰高血糖素试验(病情允许时),动态血糖监测(血糖未达标和(或)血糖波动较大者);
(2) 相关免疫指标,自身抗体(抗甲状腺抗体等),内分泌腺体功能评估(甲状腺、肾上腺、性腺、甲状旁腺、垂体);
(3) 并发症相关检查:免散瞳眼底照相、神经传导速度、踝-肱指数(ABI)、超声心动图、颈动脉和下肢血管彩超。
(六) 选择用药
1.胰岛素治疗方案选择及剂量调整
(1) 餐前短效(或速效)和睡前中效(长效或长效类似物)胰岛素方案;
(2) 三餐前短效和早晚餐前中效(长效或长效类似物)胰岛素方案;
(3) 胰岛素泵持续皮下胰岛素注射。
2.口服降糖药 在胰岛素规范治疗的基础上,必要时可联用二甲双胍、葡萄糖苷酶抑制剂(参照药品说明书使用)。
3.对症治疗。
(七) 出院标准
1.治疗方案确定,血糖控制达标或血糖趋于稳定。
2.患者或监护人得到基本技能培训并学会自我血糖监测。
3.基本完成相关并发症的检查。
4.没有需要住院处理的并发症和(或)合并症。
(八) 变异及原因分析
1.出现急性并发症(酮症酸中毒、高渗性昏迷、低血糖昏迷、乳酸酸中毒等),则按相应路径或指南进行救治,退出本路径。
2.合并妊娠或伴有增加控制血糖难度的合并症,延长住院时间,则按相应路径或指南进行治疗。
3.若必须同时服用对血糖或降糖药物有影响的药物,或患者对胰岛素制剂、降糖药物有过敏情况时,导致住院时间延长、住院费用增加。
4.如进入路径后,评估出现严重的糖尿病慢性并发症或合并感染,导致住院时间延长、住院费用增加。
(九) 标准住院日
一般为≤4周
二、 1型糖尿病临床路径表单




