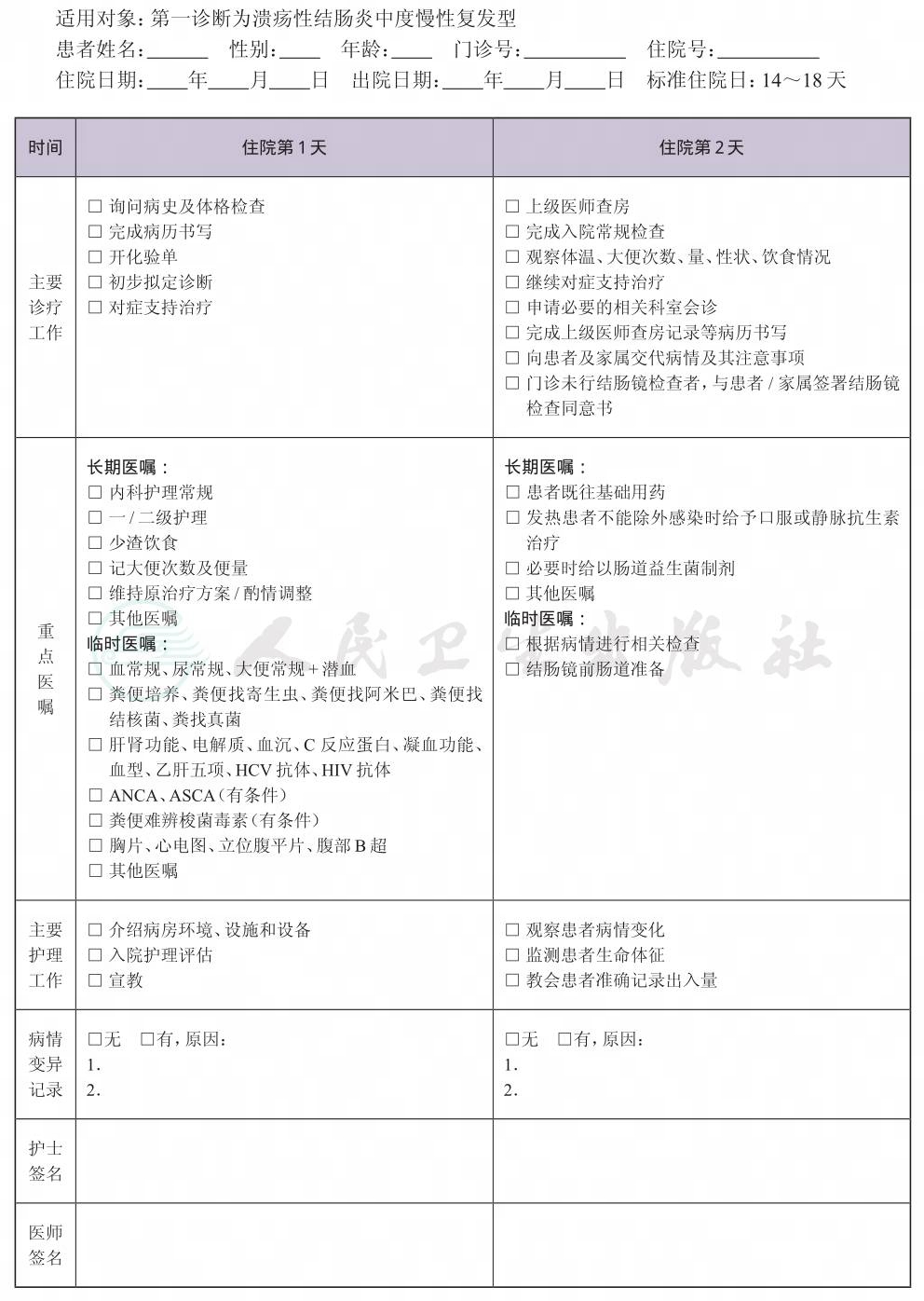
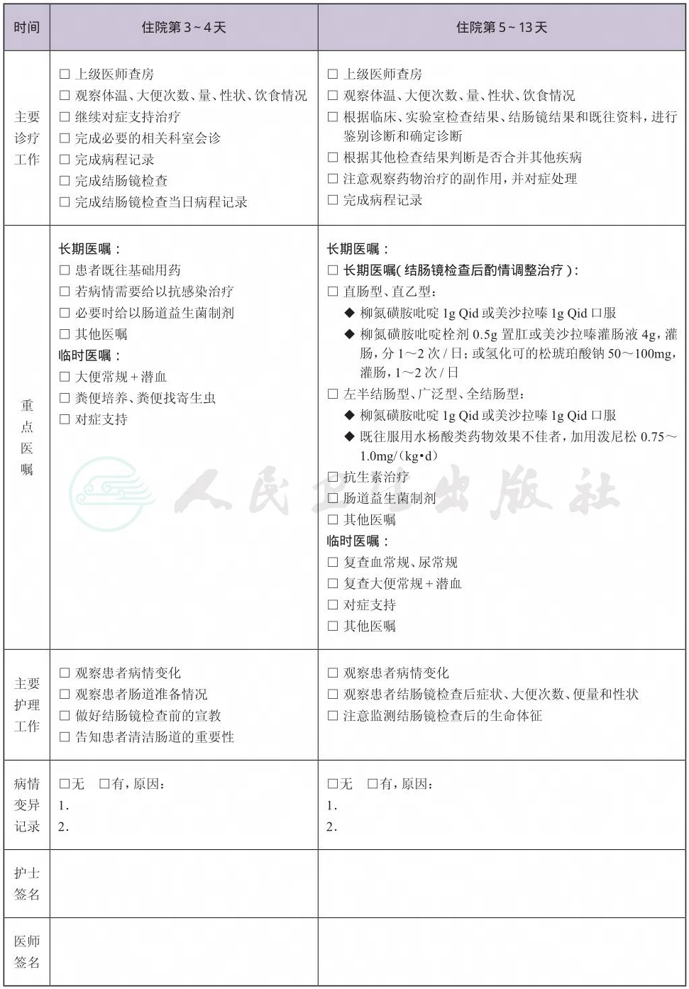
一、 溃疡性结肠炎(中度)临床路径标准住院流程
(一) 适用对象
第一诊断为溃疡性结肠炎(UC),临床严重程度为中度,临床病程为慢性复发型。
(二) 诊断依据
根据《实用内科学》(第14版)(陈灏珠,林果为,王吉耀主编,人民卫生出版社),《内科学》(第8版,第四篇第十章,人民卫生出版社),《炎症性肠病诊断与治疗的共识意见》(中华医学会消化病学分会炎症性肠病协作组,2012年,广州)。
1.临床表现 有持续或反复发作的腹泻、黏液血便/脓血便伴腹痛、里急后重和不同程度的全身症状。
2.结肠镜检查 病变多从直肠开始,呈连续性、弥漫性分布,表现为:
(1) 黏膜血管纹理模糊、紊乱或消失、充血、水肿、易脆、出血及脓性分泌物附着,亦常见黏膜粗糙,呈细颗粒状;
(2) 病变明显处可见弥漫性、多发性糜烂或溃疡;
(3) 慢性病变者可见结肠袋囊变浅、变钝或消失,假息肉及桥形黏膜等。
3.钡剂灌肠检查主要改变为
(1) 黏膜粗乱和(或)颗粒样改变;
(2) 肠管边缘呈锯齿状或毛刺样,肠壁有多发性小充盈缺损;
(3) 肠管短缩,袋囊消失呈铅管样。
4.黏膜病理学检查
1) 固有膜内有弥漫性、慢性炎症细胞及中性粒细胞、嗜酸性粒细胞浸润;
2) 隐窝有急性炎细胞浸润,尤其是上皮细胞间有中性粒细胞浸润及隐窝炎,甚至形成隐窝脓肿,可有脓肿溃入固有膜;
3) 隐窝上皮增生,杯状细胞减少;
4) 可见黏膜表层糜烂、溃疡形成和肉芽组织增生。
5.手术切除标本病理检查 见上述肉眼及组织学改变。
在排除细菌性痢疾、阿米巴痢疾、慢性血吸虫病、肠结核等感染性结肠炎及结肠克罗恩病、缺血性结肠炎、放射性结肠炎等疾病的基础上,可按下列标准诊断:
(1) 具有上述典型临床表现者为临床疑诊,安排进一步检查。
(2) 具备1项同时,具备2或3项中之任何一项,可拟诊为本病。
(3) 如再加上4或5项中病理检查的特征性表现,可以确诊。
(4) 初发病例、临床表现和结肠镜改变均不典型者,暂不诊断溃疡性结肠炎,须随访3~6个月,观察发作情况。
(5) 结肠镜检查发现的轻度慢性直、乙状结肠炎不能与溃疡性结肠炎等同,应观察病情变化,认真寻找病因。
临床严重程度的判断:
(1) 轻度:腹泻< 4次/日,便血轻或无,无发热、脉搏加快或贫血,血沉正常;
(2) 中度:介于轻度和重度之间;
(3) 重度:腹泻> 6次/日,伴明显黏液血便,体温> 37.5℃,脉搏> 90次/分,血红蛋白< 100g/L,血沉> 30mm/h。
(三) 治疗方案的选择
根据《炎症性肠病诊断与治疗的共识意见》(中华医学会消化病学分会炎症性肠病协作组,2012年,广州)。
中重度溃疡性结肠炎活动期:
1.水杨酸类制剂 可选用柳氮磺胺吡啶(SASP)制剂,每日4g,分次口服;或用相当剂量的5-氨基水杨酸(5-ASA)制剂。对于直肠或直乙病变为主的患者,可局部给予上述药物栓剂纳肛或灌肠治疗。
2.糖皮质激素 对上述剂量水杨酸类制剂治疗反应不佳者应予糖皮质激素,0.75~1mg/(kg·d)。对于直肠或直乙病变为主的患者,可局部给予糖皮质激素类药物灌肠治疗。
(四) 标准住院日
为14~18天
(五) 进入路径标准
1.第一诊断必须符合溃疡性结肠炎疾病编码。
2.符合需要住院的指征:临床严重程度为中度,即介于轻度与重度之间。
3.临床病程符合慢性复发型。
4.当患者同时具有其他疾病诊断,但在住院期间不需要特殊处理,也不影响第一诊断的临床路径流程实施时,可以进入路径。
(六) 住院期间检查项目
1.必需的检查项目
(1) 血常规、尿常规、便常规+潜血;
(2) 粪便培养、粪便找寄生虫;
(3) 肝肾功能、电解质、凝血功能、输血前检查(乙肝五项、HCV抗体、HIV抗体、血型)、血沉、C反应蛋白;
(4) 胸片、心电图、立位腹平片、腹部B超;
(5) 结肠镜检查并活检。
2.不愿接受结肠镜检查或存在结肠镜检查禁忌证的患者,可选择结肠气钡双重造影检查。
3.根据患者情况可选择的检查项目
(1) 粪便找阿米巴,粪便难辨梭菌毒素检测;
(2) 粪便找结核菌、粪便找霉菌;
(3) 自身免疫系统疾病筛查(ANA、ANCA、ASCA);
(4) 病毒检测(如CMV、EB、TORCH等);
(5) 肿瘤标志物;
(6) 胃镜、小肠镜或小肠造影检查(必要时)。
(七) 治疗方案与药物选择
1.水杨酸制剂
(1) 柳氮磺胺吡啶(SASP):4g/d,分4次服用。对磺胺类药物过敏者禁用,可选择5-ASA类药物。
(2) 5-氨基水杨酸类药物(5-ASA):3~4g/d,分3~4次服用。
2.糖皮质激素 根据结肠镜检查病变范围不同,可采用不同的剂型。
(1) 直肠型、直乙型:可给予糖皮质激素保留灌肠。通常用氢化可的松琥珀酸钠50~100mg,保留灌肠,1~2次/日。
(2) 左半结肠、广泛型、全结肠型:对水杨酸类药物反应不好时,可予糖皮质激素,泼尼松0.75~1mg/(kg·d),口服。注意观察皮质激素的副作用并对症处理;防治脏器功能损伤,包括抑酸、补钙等。
3.抗生素(根据病情,不能除外感染时使用)。
4.肠道益生菌制剂。
5.促肠黏膜修复药物。
(八) 出院标准
少渣饮食情况下,便次、便血情况较入院有较好改善,体温基本正常。
(九) 变异及原因分析
经糖皮质激素治疗1周后,如症状无明显改善,便血无减少或发热者则需退出该路径。
二、 溃疡性结肠炎(中度)临床路径表单






