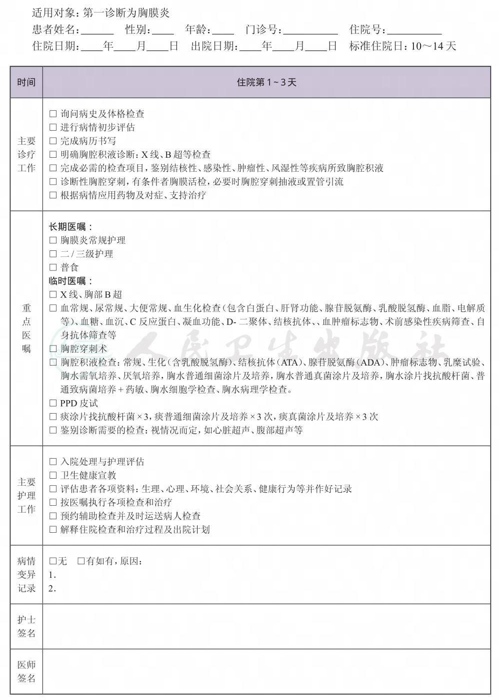
一、 胸膜炎临床路径标准住院流程
(一) 适用对象
第一诊断为胸膜炎。
(二) 诊断依据
1.临床症状 可有发热、胸痛、干咳,可伴有呼吸困难。
2.体征 中到大量积液有胸腔积液体征,如胸廓饱满,叩诊浊音,语颤减弱,呼吸音减弱。小量胸腔积液则体征不明显。
3.影像学检查 X线表现、超声波检查显示胸腔积液征象。
4.胸腔积液检查
(1) 胸水细胞分类计数:渗出液有核细胞常大于500 × 106/L,脓胸或肺炎旁积液其有核细胞数大于10 × 109/L且以多核细胞为主,结核性胸膜炎以淋巴细胞为主,红细胞数显著增加与血胸相关。
(2) 胸水生化检查:满足Light标准任意一条考虑渗出液(胸腔积液总蛋白/血清总蛋白大于0.5,胸水LDH大于200U/L,胸水LDH/血清LDH大于0.6),反之为漏出液。渗出液常见病因为:结核性胸膜炎、脓胸、肺炎旁积液、恶性胸腔积液、自身免疫疾病相关胸膜炎、肺栓塞合并胸腔积液等,漏出液常见病因为:心功能不全、低蛋白血症、肾病综合征、肝硬化、缩窄性心包炎、黏液性水肿等。pH小于7.35见于结核性胸膜炎、脓胸、血胸、类风湿关节炎胸腔积液,pH大于7.35见于系统性红斑狼疮和恶性胸腔积液。葡萄糖明显下降提示脓胸和类风湿关节炎胸腔积液。
(3) 腺苷脱氨酶(ADA)大于45U/L,胸液/血清比值大于1,提示结核性胸腔积液可能。
(4) 胸水肿瘤标记物检查:恶性肿瘤胸膜转移,可有相应肿瘤标记物升高,如小细胞肺癌胸膜转移可有NSE升高。
(5) 胸水病原学检查:胸水涂片革兰氏染色和细菌培养可辅助诊断脓胸,抗酸染色和结核菌培养可辅助诊断结核性胸膜炎。
(6) 胸水病理细胞学检查:胸水细胞学染色或石蜡包埋后切片染色见恶性细胞均可确诊恶性胸腔积液,其中后者可进一步进行免疫组化或分子病理检查进行肿瘤分型分期。
5.结核菌素试验呈阳性反应提示结核性胸膜炎可能。
6.血清自身抗体检查辅助诊断自身免疫疾病。
7.血清肝肾功能(白蛋白、转氨酶、胆红素、尿素氮、肌酐、血脂等)、腹部超声(肝胆胰脾肾脏)可辅助诊断肝肾功能不全和低蛋白血症所致胸腔积液。
8.超声心动图检查可辅助诊断心功能不全所致胸腔积液。
9.经皮闭式针刺胸膜活检及内科胸腔镜检查(有条件时)如胸膜组织发现典型的结核性病理改变即可确诊结核性胸膜炎,发现恶性肿瘤组织可确诊恶性胸腔积液。
(三) 选择治疗方案的依据
1.结核性胸膜炎 根据《临床诊疗指南 结核病分册》(中华医学会编著,人民卫生出版社)。
(1) 抗结核治疗,疗程一般为6~12个月。
(2) 胸腔穿刺引流:应尽早积极穿刺引流,每周2~3次,每次抽出胸液量一般不宜超过1000ml。有条件则尽早胸腔置管(细管)引流。
(3) 糖皮质激素的应用:适应于中毒症状较严重,胸腔积液较多患者,在抗结核和排液治疗的同时应用泼尼松治疗,每日30mg口服,待体温正常,全身中毒症状缓解,胸液减少后逐渐减量,疗程一般不超过4周。
(4) 对症和支持治疗:退热、止咳、吸氧等。
2.脓胸
(1) 抗感染治疗:针对病原学结果选择敏感抗生素。
(2) 充分引流胸腔积液:反复穿刺抽脓或闭式引流,可使用碳酸氢钠或生理盐水冲洗胸腔,胸腔粘连较重可注入适量链激酶。
(3) 肺复张:慢性脓胸引流后肺复张不良者或合并胸廓塌陷,可考虑外科干预。
(4) 营养支持:高蛋白、高热量饮食,维持水、电解质和酸碱平衡。
3.漏出性胸腔积液
(1) 控制出入量:限水,适量利尿。
(2) 根据白蛋白水平适当纠正。
(3) 积极治疗原发病:治疗心脏、肝脏、肾脏原发病。
4.其他类型胸膜炎 积极寻找病因,针对病因进行治疗,必要时可穿刺抽液协助诊断或缓解症状。
(四) 标准住院日
为10~14天
(五) 进入路径标准
1.第一诊断必须符合胸膜炎。
2.当患者合并其他疾病,但在住院期间不需特殊处理,也不影响第一诊断的临床路径实施时,可以进入路径。
(六) 住院期间的检查项目
1.必需的检查项目
(1) 血常规、尿常规、便常规;
(2) 血生化检查(包含白蛋白、肝肾功能、腺苷脱氨酶、乳酸脱氢酶、血脂、电解质等)血沉、血糖、C反应蛋白(CRP)、凝血功能、D-二聚体、结核抗体(ATA)、ADA、血气分析、感染性疾病筛查(乙肝、丙肝、梅毒、艾滋病等)、自身抗体筛查、肿瘤标记物筛查;
(3) 痰病原学检查:痰涂片找抗酸杆菌× 3,痰普通细菌涂片× 3次,痰细菌培养× 3次,痰真菌培养× 3次;
(4) PPD皮试;
(5) 胸部正侧位片(可视情况行胸部CT)、心电图、胸部超声;
(6) 胸腔积液检查:常规、生化(含乳酸脱氢酶)、腺苷脱氨酶(ADA)、肿瘤标志物、乳糜试验、胸水需氧培养、厌氧培养,胸水普通细菌涂片及培养,胸水普通真菌涂片及培养,胸水涂片找抗酸杆菌、胸水细胞学检查、胸水病理学检查。
2.根据患者病情可选择 痰脱落细胞检查、细胞免疫指标、风湿性疾病检查、肺功能等。
3.根据患者病情需要及医院情况酌情考虑是否进行胸膜活检术或内科胸腔镜检查。
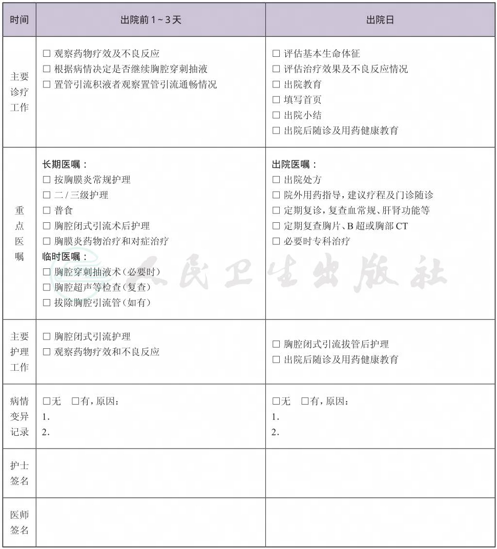
(七) 出院标准
1.症状好转,体温正常,呼吸困难缓解。
2.胸部X线提示胸液明显减少,或胸部B超提示胸液减少或液性暗区< 2cm,不能定位抽液。
3.可耐受抗结核治疗或其他药物治疗,治疗后未观察到严重副作用。
(八) 变异及原因分析
1.伴有影响本病治疗效果的合并症,需要进行相关诊断和治疗,导致住院时间延长。
2.胸膜炎已成慢性者,胸膜增厚、或为包裹、分房分隔积液,或结核性脓胸、脓气胸并发支气管胸膜瘘者等转入相关路径或退出。
3.药物治疗后出现严重副作用。
二、 胸膜炎临床路径表单





