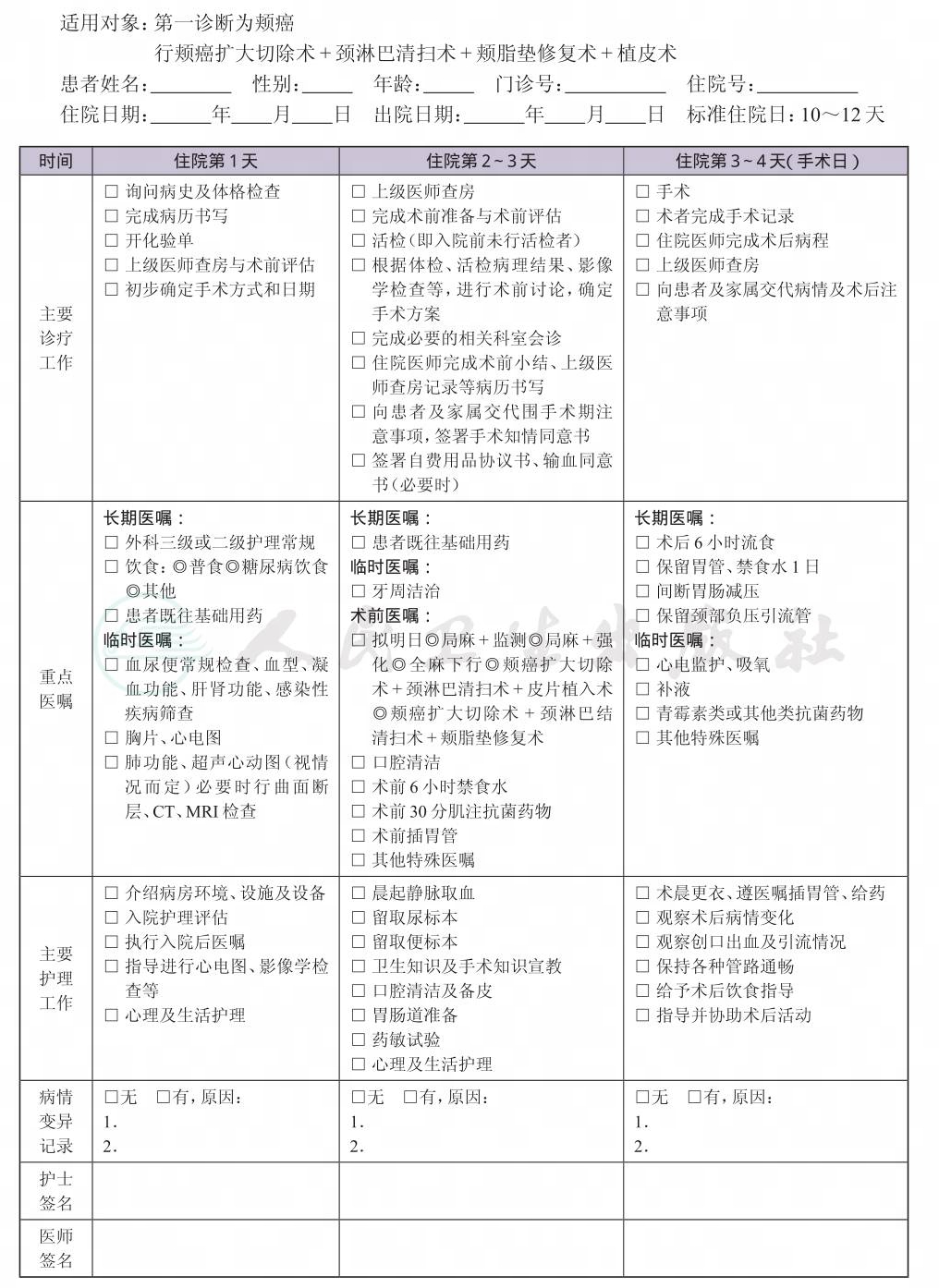
一、 颊癌临床路径标准住院流程
(一) 适用对象
第一诊断为颊癌。
行颊癌扩大切除术+颈淋巴清扫术+皮片植入术/颊脂垫修复术。
1.颊癌扩大切除术
2.颈淋巴清扫术
3.颊脂垫修复术
4.植皮术
(二) 诊断依据
根据《临床诊疗指南 口腔医学分册(2016修订版)》(中华医学会编著,人民卫生出版社)。
1.病史 局部常有慢性刺激因素(如锐利牙尖或残根);也可有白斑等癌前病损;或无明显诱发因素,病变发展较快。
2.体征 颊部局部溃疡或浸润块,也可外突呈菜花状,常有明显自发痛或触痛。
3.实验室检查 活组织检查病理明确为癌瘤。
(三) 治疗方案的选择
根据《临床技术操作规范 口腔医学分册》(中华医学会编著,人民军医出版社),选择行颊癌扩大切除术+颈淋巴清扫术+皮片植入术/颊脂垫修复术,其适应证为:
1.颊部肿物经活组织病理检查明确诊断为鳞状细胞癌。
2.颊癌扩大切除后,缺损直径小于4cm。
3.患者全身状况可耐受手术。
4.患者无手术禁忌证。
(四) 标准住院日
10~12天
(五) 进入路径标准
1.第一诊断符合颊癌疾病编码。
2.患者同时具有其他疾病诊断,如在住院期间不需要特殊处理也不影响第一诊断的临床路径流程实施时,可以进入路径。
3.TNM分类 原发灶T1,淋巴结N0或N1,远处转移M0。
(六) 术前准备1~3天
1.术前必须检查的项目
(1) 血常规、尿常规、大便常规、血型。
(2) 凝血功能。
(3) 肝肾功能。
(4) 感染性疾病筛查(乙肝、丙肝、艾滋病、梅毒等)。
(5) X线胸片、心电图。
2.根据病情可选择
(1) 超声心动图和肺功能检查(老年人或既往有相关病史者)。
(2) 必要时行曲面断层、CT、MRI检查。
(七) 预防性抗菌药物选择与使用时机
1.按照《抗菌药物临床应用指导原则(2015年版)》(国卫办医发〔2015〕43号)执行。
2.青霉素类或其他类抗菌药物,预防性用药时间为术前30分钟。
(八) 手术日为入院第3~4天
1.麻醉方式 全身麻醉。
2.术中用药 麻醉常规用药、术后镇痛泵的应用。
3.输血 视术中情况而定。
4.术后标本冰冻加石蜡切片送病理。
(九) 术后住院恢复6~8天
1.术后根据当时病人情况复查相关检查项目。
2.术后使用头孢类或其他类抗菌药物,用药时间5~7天。
(十) 出院标准
1.患者一般情况良好,伤口愈合好,引流管拔除,伤口无感染,无皮下积液(或门诊可处理的少量积液),无组织坏死。
2.没有需要住院处理的并发症和(或)合并疾病。
(十一) 变异及原因分析
1.有影响手术的全身疾病或并发症,需要进行相关的诊断和治疗。
2.必要时需要进行CT、MRI等检查以明确肿瘤范围。
3.肿物接近或侵犯颊侧移行沟者,根据情况可以行上颌骨或下颌骨方块切除术。
二、 颊癌临床路径表单





